Содержание к диссертации
Введение
Глава 1. Результаты и перспективы исследований дефектной структуры твердых тел акустическими методами .
1.1 Методы исследования акустической нелинейности 11
1.2 Влияние дефектной структуры твердых тел на их акустические свойства 17
1.3 Модельные представления механизмов структурной нелинейности...27
1.4 Эволюция структурных уровней деформации твердых тел и возможности её контроля акустическими методами 34
Глава 2. Методика и экспериментальные установки для исследования акустических свойств тонких металлических проволок
2.1 Особенности распространения акустических волн в тонких металлических проволоках 44
2.2 Экспериментальная установка для исследования металлических проволок статическим и квазистатическим методами 54
2.3 Методика исследований металлических проволок динамическим методом 58
2.4 Экспериментальная установка для исследования металлических проволок динамическим методом 61
Глава 3. Результаты и обсуждение исследований упругих и акустических свойств медных проволок статическим и квазистатическим методами .
3.1 Описание экспериментальных образцов 65
3.2 Результаты экспериментального исследования зависимостей «напряжение-деформация» и их обсуждение 70
3.3 Результаты экспериментального исследования зависимостей относительной скорости акустических волн от деформации и их обсуждение 76
3.4 Особенности поведения статического и динамического модулей Юнга медных проволок в области статических деформаций 83
Глава 4. Нелинейные акустические свойства медных проволок и их модельное представление .
4.1 Зависимость статического нелинейного параметра медных проволок от деформации 93
4.2 Зависимость квазистатического нелинейного параметра медных проволок от деформации 96
4.3 Зависимость динамического нелинейного параметра медных проволок от деформации 101
4.4 Гистерезисное поведение упругих и акустических свойств медных проволок и его обсуждение 105
4.5 Модель Прейсаха-Майергойца упругой гистерезисной неоднородной среды 117
Глава 5. Исследование влияния дефектной структуры титана на поглощение акустических волн .
5.1 Дислокационный механизм поглощения акустических волн 126
5.2 Низкотемпературная часть экспериментальной установки для исследования поглощения акустических волн 130
5.3 Результаты низкотемпературного исследования акустических свойств поликристаллического титана и их обсуждение 132
Заключение 137
Список литературы 140
- Эволюция структурных уровней деформации твердых тел и возможности её контроля акустическими методами
- Экспериментальная установка для исследования металлических проволок статическим и квазистатическим методами
- Результаты экспериментального исследования зависимостей относительной скорости акустических волн от деформации и их обсуждение
- Зависимость динамического нелинейного параметра медных проволок от деформации
Введение к работе
Одна из актуальных задач современной физики твердого тела состоит в изучении взаимосвязи изменения внутренней структуры материала с его различными макроскопическими свойствами. Решение этой проблемы потребовало проведения экспериментов по целенаправленной модификации дефектной структуры твердых тел с помощью разного рода внешних воздействий: температуры, пластических деформаций, термических обработок, облучения и т.п. Среди всевозможных способов исследования неоднородных сред наиболее перспективными являются акустические методы в силу их высокой чувствительности к любым изменениям микроструктуры. Впервые это было продемонстрировано в работах научной группы В.А. Красильникова, доказавших существование корреляции между величиной структурной нелинейности и плотностью дефектов в твердых телах, предсказавших наличие «тесной связи акустической нелинейности с прочностью материала» и принципиальную возможность «путем измерения упругих модулей высших порядков, оценивать предел прочности хрупких твердых тел».
Акустические эксперименты с материалами, содержащими такие дефекты структуры как дислокации, микротрещины, межзеренные границы и т.д. обусловили интенсивное развитие нелинейной акустики твердых тел и вызвали разработку методов их акустодиагностики, основная цель которых -прогнозирование разупрочнения и предсказание разрушения материалов.
Особая ценность акустических способов дефектоскопии связана с возможностью осуществления неразрушающего контроля элементов рабочих конструкций непосредственно в процессах их эксплуатации. Таким образом, решение задач современной научной проблемы приобрело и важное прикладное техническое значение.
Однако, из-за малого количества экспериментальных результатов по нелинейным свойствам конструкционных материалов, а также отсутствия соответствующих апробированных методик способы нелинейной акустики в
5 томографии и дефектоскопии твердых тел в настоящее время используются
недостаточно широко.
Поэтому дальнейшее параллельное экспериментальное изучение упругих и акустических свойств твердых тел, подвергаемых различным воздействиям, является основой для обеспечения контроля за эволюцией их внутренней структуры и, несомненно, представляет научный и практический интерес. От решения именно этой актуальной задачи зависит успешное внедрение методов нелинейной аку сто диагностики.
Целью настоящей диссертационной работы являлось комплексное исследование с помощью различных акустических методов влияния изменения микроструктуры поликристаллических металлов на поведение их макроскопических упругих и акустических свойств.
В соответствии с целью работы были поставлены следующие задачи:
Создать автоматизированную экспериментальную установку для исследования упругих и акустических свойств твердых тел в зависимости от внешних статических деформаций (вплоть до разрывных) в интервале температур 77 - 300К;
Разработать программное обеспечение для управления измерительной аппаратурой, обработки получаемой информации и анализа экспериментальных данных;
- Разработать и реализовать различные методы исследования нелинейных
акустических свойств металлических проволок;
- Экспериментально исследовать и проанализировать влияние различных
видов термической обработки и статических деформаций на упругие и
акустические свойства поликристаллических металлов;
Апробировать теоретическое модельное представление упругой гистерезисной нелинейности исследуемых материалов;
Разработать низкотемпературную часть установки и методику для изучения температурной зависимости коэффициента поглощения АВ в поликристаллическом титане и провести её теоретический анализ.
На защиту выносятся следующие результаты и положения:
1. Реализация ряда акустических методов изучения твердых тел с помощью
разработанных автоматизированных экспериментальных установок.
Результаты и обсуждение одновременного исследования статическим и квазистатическим методами упругих и акустических свойств образцов поликристаллической меди с различной исходной внутренней структурой в процессе их деформирования.
Методы расчета с помощью ЭВМ и обсуждение зависимостей от деформации статического и динамического модулей Юнга второго порядка.
Анализ особенностей поведения статического, квазистатического и динамического нелинейных параметров трех серий медных образцов в соответствии с изменениями их микроструктуры в процессах упругого и пластического деформирования.
Обсуждение упругого гистерезиса медных образцов с различной дефектной структурой. Исследование поведения в процессах разгрузки-нагрузки их статического и динамического модулей Юнга, а также статического, квазистатического и динамического нелинейных параметров.
Апробация теоретической модели гистеронов Прейсаха-Майергойца для поликристаллической меди и проверка правомерности её применения.
Экспериментальное исследование и теоретический анализ поглощения АВ в поликристаллическом титане в области низких температур.
Диссертационная работа состоит из введения, пяти глав, заключения, приложения и списка цитируемой литературы.
Первая глава имеет обзорный характер.
Проводится обсуждение существующих методов экспериментального исследования акустической нелинейности.
Делается анализ имеющихся к настоящему времени научных публикаций, посвященных изучению влияния различного рода несовершенств внутренней
7 структуры на акустические свойства твердых тел. Особое внимание уделяется
работам, устанавливающим связь прочностных свойств деформируемого
материала с его акустическими, в том числе нелинейными, свойствами.
Рассматриваются некоторые модели акустической нелинейности, приводятся результаты экспериментальных исследований, подтверждающих их корректность.
Уделено внимание иерархии изменений различных структурных уровней (дислокаций, кристаллических зерен, микротрещин) материалов при их деформировании вплоть до разрушения.
Сделан обзор работ, демонстрирующих возможности акустических и некоторых других физических способов отслеживания микроструктурных изменений твердых тел непосредственно в процессах их упругого и пластического деформирования.
Во второй главе описываются методики и экспериментальные установки для исследований акустических свойств металлических проволок различными способами.
Даётся обоснование выбора образцов в виде тонких проволок. Анализируются особенности распространения акустических волн (АВ) в тонких стержнях (проволоках) и на основе теоретических и экспериментальных данных формулируется правомерность некоторых допущений, используемых в дальнейших исследованиях.
Описывается автоматизированная экспериментальная установка для исследования упругих и акустических свойств металлических проволок статическим и квазистатическим методами.
Представлен динамический метод, основанный на взаимодействии высокочастотной и низкочастотной АВ, распространяющихся в нелинейной среде: получено выражение для определения динамического нелинейного параметра.
Приведена схема экспериментальной установки для исследований нелинейных акустических свойств тонких металлических проволок
8 динамическим методом при наложении на образец медленной статической
нагрузки.
Третья глава посвящена обсуждению исследований (статическим и квазистатическим методами) упругих и акустических свойств различных серий медных проволок.
Дается описание методики приготовления используемых в работе образцов, приводятся результаты металлографического и рентгеноструктурного анализов в их исходном состоянии и после их разрывной деформации. Описаны характерные особенности микроструктур трех серий образцов: обычной поликристаллической медной проволоки, отожженной и закаленной проволок.
Излагаются результаты изучения экспериментальных зависимостей «механическое напряжение - относительная деформация» для образцов с различной исходной внутренней структурой. На основе результатов металлографического и рентгеноструктурного исследований проводится анализ и сопоставление поведения упругих свойств образцов с особенностями дефектности их микроструктур.
Приводятся результаты экспериментального исследования зависимостей «относительное изменение скорости АВ - деформация» для всех типов медных проволок. По особенностям поведения этих зависимостей для каждой серии образцов идентифицируются различные этапы особых изменений микроструктуры со стадиями их пластической деформации.
Предложен метод расчета (с помощью ЭВМ) статических и динамических модулей Юнга в зависимости от деформации на основании полученных опытных зависимостей «механическое напряжение - деформация» и «относительное изменение скорости АВ - деформация» с использованием различных видов полиномиальных и «экспоненциальных» аппроксимаций.
Проводятся обсуждения исходных величин модулей Юнга всех серий образцов и закономерностей их изменения при деформировании в соответствии с установленной ранее трансформацией дефектности внутренней структуры материалов.
9 В четвертой главе рассматриваются акустические нелинейные свойства
медных проволок, их упругое гистерезисное поведение и его теоретическое
модельное представление.
Рассматривается изменение статического нелинейного параметра всех серий образцов в процессах их деформации растяжением; проводятся обсуждения характерных величин статических нелинейных параметров в соответствии с исходной дефектностью их структур; выявляется критерий разупрочнения материала по величине изменений статического нелинейного параметра в начальной (обратимой) области деформаций.
Обсуждается поведение зависимостей квазистатического нелинейного параметра образцов от величины деформации; показана связь изменений этого параметра с характерными перестройками микроструктуры; устанавливается характерный признак изменения квазистатического нелинейного параметра в начальной области деформаций всех образцов, связанный с величиной предела их прочности; даётся сравнительный анализ роли статического и квазистатического нелинейных параметров применительно к проблеме диагностики внутреннего состояния деформируемого материала.
Анализируются особенности значений и зависимости от деформации динамического нелинейного параметра образцов на основе рассмотрения изменений их микроструктур. Устанавливаются закономерности величины роста динамического нелинейного параметра в начальной области деформаций.
Проводится обобщение результатов статических, квазистатических и динамических экспериментов и формулируется общий диагностический критерий разрушения материала поликристаллической меди по изменениям его любого нелинейного параметра на начальных этапах деформационного процесса.
Анализируется гистерезисный характер зависимости «напряжение-деформация» в процессах разгрузки-нагрузки и выявляется связь упругого неоднозначного поведения материала образцов со степенью несовершенства их микроструктуры.
10 Рассчитаны и рассматриваются поведения статического, динамического
модулей Юнга, статического, квазистатического и динамического нелинейных
параметров в процессах разгрузки-нагрузки.
Демонстрируется правомерность теоретического описания упругих нелинейных гистерезисных свойств поликристаллических металлов с помощью модели гистеронов (Прейсаха-Майергойца), для чего разработано соответствующее программное обеспечение и производятся расчеты плотности распределения гистеронов по напряжениям и теоретических зависимостей статических модулей Юнга от деформации образцов в сравнении с экспериментальными результатами.
Делается оценка плотности гистерезисных упругих микрочастиц в поликристаллической меди с различной степенью дефектности внутренней структуры. Приводится расчетная зависимость числа открытых гистеронов от величины приложенного напряжения в процессе разгрузки-нагрузки и анализируется её характер.
Пятая глава посвящается исследованию влияния дефектной структуры поликристаллического титана на поглощение АВ.
Обсуждаются теоретические проблемы дислокационного механизма поглощения АВ в металлах; описывается низкотемпературная часть установки и результаты исследования акустических свойств образцов титана в области низких температур.
Из экспериментальных данных рассчитываются физические параметры,
характеризующие релаксацию точечных дефектов и теоретическая
зависимость коэффициента поглощения ультразвука от температуры.
В заключении формулируются основные результаты и выводы диссертационной работы.
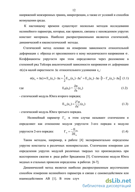
Эволюция структурных уровней деформации твердых тел и возможности её контроля акустическими методами
В связи с тем, что макроскопические акустические свойства материалов оказались зависимыми от особенностей их микроскопической дефектной структуры, возникла необходимость создания некоторых физических моделей, в той или иной степени описывающих разные механизмы структурной акустической нелинейности [2]. Создание таких физических моделей требует рассмотрения поведения конкретных типов дефектов.
Модель двухмодульной нелинейной среды или механизм так называемой «хлопающей нелинейности» [2] иллюстрирует рис. 1.5, где изображена микротрещина, величина раскрытия которой меньше или порядка амплитуды смещения в акустической волне.
Рассматривается действие акустической волны на поведение трещины и связанное с этим изменение модуля упругости среды. В фазе сжатия трещина «закрывается» и действующий модуль имеет практически тоже значение, что и для сплошного тела. В фазе разрежения трещина «раскрывается» и действующий модуль намного меньше, чем в первом случае. Эта модель представляет особый вид структурной нелинейности трещиноватых сред, которая может приводить и к явлениям отражения звука от дефектов, и к рассеянию звука на них. Предлагается использовать измерения высших спектральных компонент отраженного звукового поля для неразрушающего динамического контроля (НДК) малых закрытых трещин. Модель «хлопающей» нелинейности представляет контактную акустическую нелинейность, возникающую, например, и при соприкосновении (с той или иной скоростью) контактов плоских поверхностей [29]. Метод нелинейной акустодиагностики такого рода дефектов используется, например, для обнаружения участков непроклея в слоистых пластиках [40]. На рис. 1.6 проиллюстрирован еще один механизм нелинейности, характерный для зернистых или поликристаллических сред [2]. Этот механизм аналогичен известной в механике нелинейности контакта Герца [41] и связан с тем, что площадь контакта при сжатии в среднем увеличивается, а при растяжении - уменьшается. Такое поведение типично для слабо поджатых контактов твердых тел. Механика контактного взаимодействия принадлежит к числу актуальных областей механики деформируемого твердого тела и трибологии (науки о трении). В настоящее время возникают все новые задачи такого класса в совершенно разных областях, например, при взаимодействии опорных элементов интраокулярной линзы с капсулой глаза или при изучении взаимодействий поверхностей разломов в земной коре. По разным аспектам этой проблемы опубликован ряд работ [42-44]. Такого сорта контактные взаимодействия происходят и между кристаллическими зернами деформируемого тела. Изучение подобных моделей позволяет понять микроскопический механизм деформации зерен и связанного с ним зернограничного проскальзывания. Развитие и взаимосвязь именно этих микроэффектов приводят, в конце концов, к образованию трещин в зернистых поликристаллах и их разрушению. Можно сказать, что предмет механики контактного взаимодействия начал формироваться в 1882 году, когда Генрих Герц опубликовал свою классическую работу «О контакте упругих тел» [41]. В своих работах Герц исследовал не только статическое нагружение, но и квазистатический удар шаров. Было получено аналитическое выражение, связывающее изменение расстояния А между центрами шаров с величиной силы сжатия F: Теория, предложенная Герцем, применима только к идеально упругим телам [45]. Учет трения по поверхности контакта тел позволил построить в рамках теории упругости [46] описание реального контактного взаимодействия со скольжением и качением. Одна из последних работ, [47] связанная с теоретическим моделированием сильно нелинейных сред, использует усложненную модель контакта Герца. Так, для системы сухих контактирующих гранул учитывается превалирующая роль «мягкости» контактов (по сравнению с матричным «жестким» материалом) в упругой нелинейности среды. В этом случае аналитическое выражение для зависимости напряжения а от деформации є: где її - среднее число герцевских контактов на зерно, Р -параметр пористости, Е-модуль Юнга, г\ -коэффициент Пуассона материала. При этом квадратичный и кубичный нелинейные коэффициенты упругости оказываются нечувствительными к размеру гранул и их составу, но зависят от статического давления. Рассматривается также система не контактирующих гранул, которые разделены границами, частично заполненными полусферами (с радиусами г много меньшими размера гранул R) -мультиконтакная модель. Это более реальный случай, поскольку возникающая в такой среде деформация является неоднородной. Показано, что при этом существенную роль в характеристике Важным случаем для нелинейности материала играет отношение — изучения нелинейности горных пород является модель жидкостного контакта Герца. В частности замечено, во-первых, что присутствие жидкости между гранулами уменьшает линейный модуль упругости; во-вторых, что упругие свойства жидкостных пленок имеют большие времена релаксации и могут быть гистерезисными, и, в третьих, обсуждаются возможности применимости моделей Прейсаха-Майергойца и Гранато-Люке для описания упругих свойств сильно нелинейных (таких, как горные породы) гистерезисных сред.
Изучение контактного взаимодействия можно проводить акустическими методами. Так, например, в работе [48] дан экспериментальный анализ акустической нелинейности на примере контакта двух полированных торцов металлических стержней, сжимаемых внешней силой.
Экспериментальная установка для исследования металлических проволок статическим и квазистатическим методами
Получено, что для этих стержней коэффициент затухания (2L) зависит где є о - амплитуда волны накачки. Для стержней, отожженных при 200-600 С наблюдалась такая же зависимость, как и для стержня отожженного при 700иС. Были найдены значения параметров нелинейности, которые показывают, что диссипативная нелинейность меди появляется при температуре отжига 200 С, а при 800иС и 900иС её характер существенно меняется. Таким образом, было установлено, что акустические нелинейные свойства меди оказались зависимыми от режима термообработки.
Исследование и анализ механических свойств ультрамелкозернистых (УМЗ) материалов [67-68] демонстрирует пример анализа изменений микроструктуры в зависимости от приложенного напряжения и изменения режима термообработки. Авторами установлено, что в металлах, подвергнутых интенсивным пластическим деформациям, наблюдается значительное измельчение микроструктуры с образованием субструктуры, которая исчезает после отжига. Такого сорта материалы характеризуются значительными упругими искажениями кристаллической решетки, повышенной плотностью зернограничных дислокаций, а также образованием кристаллографической текстуры. Отмечено влияние на механические свойства УМЗ материалов температуры их отжига. Рост температуры отжига ведет к уменьшению искажений кристаллической решетки, росту размера зерен и равновесию границ. При закалке также происходило укрупнение зерен, но выявлялся высокий уровень внутренних упругих напряжений.
В работе [67] на основе экспериментальных исследований сделан ряд выводов относительно упругого поведения ультрамелкозернистых материалов (в том числе поликристаллической меди): во-первых, образцы с такой структурой демонстрируют в несколько раз более высокие значения предела упругости и модуля Юнга, чем отожженный материал; во-вторых, на стадии пластического течения у УМЗ материалов значительно менее выражено деформационное упрочнение. Поведение мелкозернистых металлов объясняется авторами своеобразным процессом механизма их деформации, когда наряду с действием внутризеренной дислокационной деформации развивается зернограничное проскальзывание, то есть большую роль играют границы зерен с неравновесной, искаженной дислокациями структурой.
Таким образом, очевидно, что дальнейшее развитие, разработка и внедрение методов акустодиагностики возможны только при условии установления закономерностей взаимосвязи преобразований конкретных видов микродефектов материала с их упруго-нелинейными свойствами.
Несмотря на быстрорастущее число публикаций, посвященных исследованию влияния модификаций микроструктуры неоднородных сред на их различные физические свойства, в этой области имеется еще много нерешенных задач, а данных акустических измерений явно недостаточно. Кроме того, результаты исследований, необходимые для диагностики материала (неразрушающего контроля), а, тем более, для возможности осуществления акустической томографии или прогноза разрушения твердого тела, оказываются в недостаточной мере систематизированными по методам измерения, разрозненными по роду веществ, не имеющими общей теоретической базы и слабо опирающимися на результаты материаловедческих изысканий.
В этой связи являются актуальными исследования влияния особенностей модификации микроструктуры на акустические (в том числе нелинейные) свойства твердых тел, проводимые, например, в процессах деформации образцов. Кроме того, исключительно важна в научном и прикладном аспектах, но остается пока нерешенной, задача предсказания разупрочнения материала по начальным стадиям деформирования, то есть задолго до его порога прочности.
Для решения этих проблем особую значимость приобретают эксперименты с твердыми телами, имеющими сложную внутреннюю (например, трещиноватую, пористую, зернистую) структуру, соответствующую реально используемым в технике материалам. В методическом плане полезно проводить исследования нелинейных свойств одних и тех же образцов различными способами, с целью получения более полной и многосторонней информации о рассматриваемом материале, которая позволит систематизировать экспериментальные результаты по главным диагностическим критериям.
Современная высокочувствительная аппаратура, сопряженная с ЭВМ, дает возможность изучать не только исходную и конечную внутреннюю структуру материала, но и позволяет отслеживать достаточно тонкие механизмы ее трансформации непосредственно в различных процессах микро- и макродеформаций. Так, исследование зависимости поглощения АВ от температуры использовалось для получения сведений о начальном этапе механизма дислокационных изменений (глава 5) в достаточно совершенных твердых телах таких, как поликристаллический титан. А изучение особенностей поведения модулей упругости, скорости АВ, нелинейных акустических параметров (глава 3,4) позволило проконтролировать весь цикл видоизменения микроструктуры многоуровневых дефектных материалов (поликристаллическая медь) вплоть до их разрушения.
Результаты экспериментального исследования зависимостей относительной скорости акустических волн от деформации и их обсуждение
Режим медленноменяющегося удлинения был реализован с помощью шагового двигателя (на рис.2.5 не показан). Через редуктор с большим передаточным числом вал двигателя был связан с тросом, другой конец которого, также как и в случае с резервуаром, крепился к динамометру (7). Параметры работы шагового двигателя (направление вращения и число шагов в единицу времени) контролировались с помощью ЭВМ (11).
Для измерения силы, прилагаемой к образцу, использовался динамометр ДПУ - 0,02 - 2 (7) с пределом измерений силы F от 0 до 200 Н. Такая система приложения силы позволяла создавать контролируемые механические напряжение a = F/S в интервале 0-200 МПа в образце с поперечным сечением S=1MM . В качестве измерительного элемента в динамометре применялось калиброванное упругое стальное кольцо, величина деформации которого линейно связана с приложенной к нему силой. Измерения деформации кольца в системе производили с помощью линейного дифференциального трансформатора (ЛДТ) (8). ЛДТ является электромеханическим устройством, вырабатывающим постоянное электрическое напряжение, пропорциональное смещению измерительного щупа [79]. Электрическое напряжение контролировалось стрелочным вольтметром и параллельно подавалось на 12-разрядный аналого-цифровой преобразователь (АЦП) (10), соединенный с ЭВМ (11). Точность измерения силы, приложенной к образцу, составила AF 0,25H, относительная ошибка измерения силы не превышала 1%.
Приложение силы F вызывало перемещение площадки (5) и увеличение длины образца (4). Для измерения перемещения подвижной каретки (т.е. для измерения удлинения образца AL) использовался второй ЛДТ (9), который преобразовывал абсолютное удлинение образца AL в постоянное электрическое напряжение, измеряемое аналоговым прибором и АЦП (10) и затем поступающее в персональный компьютер (11). Чувствительность ЛДТ была равна 5 В/мм. Каждое изменение длины AL образца измерялось 100 раз, и затем результаты усреднялись. Это позволяло существенным образом уменьшить влияние паразитных вибраций на результаты измерений. Ошибка измерения удлинения образца не превышала 0.5 мкм.
Одновременно с контролем изменения длины проводились измерения времени распространения и амплитуды АВ в образце. Для этого на концы образцов предварительно напаивались латунные концентраторы ультразвука, форма и размеры которых позволяли пренебрегать их деформацией в процессе эксперимента. К этим концентраторам с помощью салола прикреплялись акустические преобразователи из пьезокерамики, которые возбуждали и принимали акустические волны в исследуемом образце. Акустические измерения проводились на автоматизированной с помощью персонального компьютера ультразвуковой установке, работающей в импульсном режиме (12).
Установка позволяла измерять амплитуду акустического сигнала с погрешностью, не превышающей 2%, а время Ах его распространения - с абсолютной ошибкой не более 0,1 не [80]. С помощью крана задавалась скорость подачи воды в емкость для создания медленноменяющеися силы F и запускалась программа для выполнения одновременного измерения силы, приложенной к образцу, его удлинения, а также амплитуды и изменения времени распространения АВ Ах в нем. Эти данные поступали в ЭВМ, где документировались и обрабатывались. Время одного цикла измерений не превышало 1 с, в течение которого контролируемые параметры практически не изменялись. Через период (обычно 10-15 с), установленный в начале эксперимента цикл измерений повторялся. Полное время эксперимента до разрыва образца составляло обычно 3-4 часа, при этом производилось более 1500 циклов измерений. Для управления работой установки, накопления и обработки экспериментальных данных был разработан пакет программ на языках Ассемблер и Турбо Паскаль. Ультразвуковая установка работала в импульсном режиме. На излучающий преобразователь подавался радиоимпульс с определенной частотой заполнения. На приемном преобразователе наблюдалось несколько акустических импульсов. Измерения времени Т0 между двумя последовательными импульсами и значений их амплитуд позволяло оценить коэффициент поглощения а и скорость АВ V0 в недеформированных образцах. (Скорость АВ в процессе измерений определялась по формуле V=2L/x, а коэффициент поглощения - oc = [20-lg(An/An+1)]/2L, где Ап,Ап+1- амплитуды двух последовательных акустических импульсов). В зависимости от постановки задачи, в исследованиях использовался один из двух возможных режимов - деформация с медленноменяющеися силой (т.е.— постоянно и мало) и деформация с медленноменяющимся удлинением dt При измерениях длина образца увеличивалась, а его диаметр уменьшался. Однако во время эксперимента последний параметр не контролировался. Вместо этого после разрыва образца его диаметр измерялся в нескольких точках - как правило, он уменьшался от первоначального размера на 1-2 %, но был практически постоянен по всей длине проволоке. Это позволяло считать, что механическое напряжение по длине образца было одинаково. С помощью данного комплекса получали экспериментальные зависимости механического напряжения - (а=а(г)) и относительного изменения скорости АВ - (AV/V0 = є-Ат/т0) от величин относительной деформации образца 8 = AL/L0, где V0,L0- скорость продольных АВ в образце и его длина до деформации, АV, AL - изменение скорости АВ в образце и его абсолютное удлинение в процессе деформации растяжением. Эти данные после соответствующих обработок позволяли получать зависимости от деформации є статических модулей упругости второго и третьего порядков, статического нелинейного параметра ГзЬ а также динамического модуля упругости и квазистатического нелинейного параметра rqst исследуемых образцов - (Гл. 3,4).
Зависимость динамического нелинейного параметра медных проволок от деформации
Для экспериментальных исследований была выбрана медная электротехническая проволока марки ПЭВ-1, что объясняется следующими обстоятельствами: медь обладает высокой пластичностью и удовлетворительной прочностью [84-86], а при изготовлении проволок путем волочения или прокатки в исходном материале происходит формирование многочисленных структурных дефектов и его текстурирование [87]. Кроме того, в таком материале, как медь, посредством различных режимов термической обработки можно получать прогнозируемые изменения микроструктуры [67].
Так, например, твер дотянутая (нагартованная) медь (МТ) при температурах выше 100 С постепенно теряет наклеп, и, как следствие, свою повышенную прочность. В справочнике [84] приводятся следующие данные: отожженная медь (ММ) становится мягкой и менее прочной - ее относительное удлинение при разрыве (s JB среднем в 7 раз больше, а предел упругости (а ) в 6 раз меньше, предел текучести (сутек) в 4,5 раза меньше, предел прочности (а ) в 1.7 раз меньше, чем у твер дотянутой (МТ). Характерно также, что статический и динамический модули Юнга для отожженной - ММ и МТ-меди отличаются: принято статический модуль Юнга определять при продольном статическом растяжении, а динамический - из измерений стержневой скорости продольных АВ [88]. В таблице II приведены основные физические характеристики мягкой ММ, и твердой МТ - меди. В работе использовались образцы трех серий: - Первая серия, «отожженная проволока» - образцы обычной проволоки, подвергнутые отжигу. - Вторая серия, «закаленная проволока» - обычная проволока после закалки. - Третья серия - так называемая «обычная проволока», то есть образцы промышленной проволоки без какой-либо дополнительной обработки. Процесс отжига образцов заключался в нагревании в воздушной атмосфере до температуры 600 С (в термопечи), выдерживании их при этой температуре в течение 4х часов и последующем медленном и плавном охлаждении до комнатной температуры. Известно, что высокая температура активирует процессы миграции вакансий, перемещения и перераспределения дислокаций. В целом же отжиг способствует структурной релаксации - устранению макро и микронапряжений в материале, ликвидации структурных искажений, в том числе возникших при изготовлении проволоки, а также укрупнению зерен в поликристаллах [64]. Закаливание образцов заключалось в нагревании до 600 С, выдерживании их при этой температуре в течение 4х часов и резком охлаждении в трансформаторном масле. При повышенной скорости охлаждения возникает неравновесная структура - образуется избыточное число точечных дефектов типа вакансий, появляются дополнительные области упругих локальных напряжений и повышенная плотность дислокаций у границ зерен.
Для установления особенностей микроструктуры трех серий используемых образцов был проведен их металлографический и рентгеноструктурный анализы [89-90].
На рис.3.1 представлены фотографии зернистой структуры всех образцов в исходном состоянии, сделанные с помощью микроскопа с увеличением в 140 раз после протравливания кислотой (левая часть рисунков) - ось проволоки направлена вдоль длиной стороны изображения. В правой части рис. 3.1 приведены соответствующие дебаеграммы. Кристаллическая решетка образцов гранецентрированная и имеет параметр элементарной ячейки а=3,61А.
Рис.3.1а представляет исходную, «обычную» проволоку. На микрофотографии хорошо различима столбчатая микроструктура, образовавшаяся при её изготовлении. Внутри полос - мелкие кристаллические зерна с характерным размером -5-10 мкм, разделенные контрастными мелкими границами, что свидетельствует о повышенном уровне упругих напряжений, вызванных увеличенной плотностью дислокаций вблизи границ зерен.
Кольца дебаеграммы (рис.3.1а) свидетельствуют о том, что в материале существует хаотичная разориентировка достаточно мелких кристаллитов близкая к изотропному распределению. Также обнаруживается небольшая неравномерность интенсивности, что позволяет выявить наличие текстуры 100 с большим углом рассеяния 25 . Этот угол определяет среднюю разориентировку кристаллитов текстуры. Небольшая интенсивность линий указывает на наличие большого числа хаотических дефектов и микронапряжений материала. Рис. 3.16 относится к отожженному образцу. Видно, что и микроскопическая и рентгенографическая картины качественно отличаются от рис.3.1а. Наблюдается крупнозернистая структура с размером 35-150 мкм; каждое зерно имеет мозаичную (состоит из более мелких фрагментов) структуру. Межзеренные границы в данном случае достаточно широкие и равновесные, так как после отжиге плотность граничных дислокаций невелика - происходит релаксация упругих напряжений. Распределения интенсивности дебаеграммы указывает на случайность ориентировки крупных блоков кристаллитов - их преимущественной ориентации не обнаруживается. На рис.3.1в представлен закаленный образец, имеющий крупнозернистую структуру с размером зерен 50-100 мкм и упруго-напряженные приграничные области. Пятна рентгенограммы размыты и хорошо заметна их несколько большая вытянутость по радиусам от центра картины по сравнению с рис.3.1 б, что свидетельствует о большем уровне локальных микронапряжений закаленного материала. Текстура не обнаруживается, ориентация кристаллитов хаотична.






















