Введение к работе
Актуальность работы.
Диссертация посвящена формированию, исследованию и аналитическому решению систем дифференциальных уравнений второго порядка с частными производными, составленными по коэффициентам квадратичных форм поверхности пространства-времени Галилея, для нахождения этой поверхности Задача отыскания поверхностей по коэффициентам ее квадратичных форм возникла в евклидовой геометрии и является классической в дифференциальной геометрии. Основоположниками теории поверхностей являются К Ф. Гаусс, Г Монж, Л. Эйлер, К. М Петерсон. Теорема о задании поверхности коэффициентами ее первой и второй квадратичных форм впервые доказана К М Петерсоном в 1853 г., но не опубликована Первая публикация принадлежит О. Бонне (1867 г.). В математической литературе теорема носит название теоремы Бонне. Для поверхностей в других пространствах, в частности, в пространстве—времени Галилея аналогичная задача, видимо, подробно не изучалась. В диссертации рассматривается задача отыскания поверхности в геометрии 3-мерного пространства-времени Галилея. Эта геометрия построена на основе 3-мерной аффинной геометрии посредством введения галилеева скалярного произведения векторов Тем самым рассматривается галилеева метрика (точнее, квазиметрика, так как она не является метрикой в традиционном смысле) При этом линейное пространство аффинного пространства превращается в галилеево векторное пространство, а аффинное пространство становится пространством Галилея. В этом пространстве вектор имеет три координаты* первая координата - время; остальные две являются пространственными
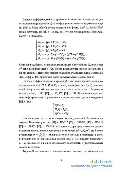
Систему дифференциальных уравнений с частными производными для отыскания поверхности в евклидовом пространстве по коэффициентам первой и второй квадратичных форм обычно получают по деривационным формулам Гаусса и Вейнгартена. Такие системы уравнений очень громоздки и плохо обозримы.
В диссертации среди рассматриваемых систем дифференциальных уравнений с частными производными содержатся дифференциальные уравнения, разрешенные относительно производных старшего порядка; но это не всегда производные второго порядка по времени. Эти системы дифференциальных уравнений отличаются от сие-
тем уравнений, для которых доказана теорема С. В. Ковалевской о существовании и единственности их решения Рассматриваются и системы дифференциальных уравнений с частными производными, которые не могут быть разрешены относительно производных старшего порядка. Они также не удовлетворяют условиям указанной теоремы С В. Ковалевской. Составленные системы дифференциальных уравнений с частными производными решены аналитически в диссертации в общем случае и с конкретными коэффициентами.
Исследованиями по неевклидовой геометрии Галилея занимались в начале XX в. В. Бляшке, Л Зильберштейн, А П. Котельников, И М. Яглом, Б. А. Розенфельд, Н. М. Макарова. В И. Арнольд1 вводит определение галилеевой структуры на основе аффинного пространства. Тем самым В. И Арнольд, описывая механику Галилея-Ньютона, рассматривает 4-мерное пространство-время Галилея. Также В И. Арнольд в своей книге рассматривает задачу о движении материальной точки массы 1 по поверхности вращения в 3-мерном евклидовом пространстве. В диссертации рассматриваются поверхности в 3-мерном пространстве-времени Галилея и решается задача о нахождении траектории движения материальной точки массы 1 по поверхности, полученной по коэффициентам ее квадратичных форм.
Цели работы.
Основная цель работы состоит в формировании и исследовании систем дифференциальных уравнений с частными производными, решение которых определяет уравнение поверхности в 3-мерном пространстве-времени Галилея Рассматривались следующие задачи:
Сформировать системы дифференциальных уравнений с частными производными по коэффициентам квадратичных форм поверхности, инвариантно определяющие поверхность в пространстве-времени Галилея
Найти аналитическое решение составленных систем дифференциальных уравнений с частными производными и доказать его единственность.
3. Получить уравнения частных видов поверхностей как решений систем дифференциальных уравнений с частными производными.
1 Арнольд, В И. Математические методы классической механики /ВИ Арнольд - М Наука, 1989 - 479 с
4 Дать механическую интерпретацию полученных результатов для описания траектории движения материальной точки с двумя степенями свободы.
Методы исследования.
Системы дифференциальных уравнений с частными производными второго порядка сводятся к последовательности дифференциальных уравнений первого порядка, в основном уравнений в полных дифференциалах Это доказывает существование решений.
Для доказательства единственности решения систем дифференциальных уравнений используется геометрический метод Начальные условия системы уравнений задаются точкой, через которую проходит поверхность, и векторами, определяющими касательную плоскость к поверхности.
Научная новизна работы.
Для рассматриваемых в диссертации систем дифференциальных уравнений с частными производными доказана теорема о существовании и единственности решения Уравнения, входящие в эти системы, отличаются от уравнений, рассматриваемых в теореме С В Ковалевской.
Составлены и аналитически решены системы дифференциальных уравнений с частными производными второго порядка, решения которых инвариантно определяют поверхность в 3-мерном пространстве-времени Галилея по коэффициентам ее первой и второй квадратичных форм Решенная задача является аналогом теоремы Бонне для поверхностей евклидова пространства.
Получены поверхности, определяемые их метрикой, а именно-поверхности пространства-времени Галилея, коэффициенты квадратичных форм которых постоянны или зависят только от временного параметра, или зависят только от пространственного параметра Кроме того, получены поверхности с заданными коэффициентами квадратичных форм, уравнения которых известны. Это прямой геликоид, параболоиды, волчок и др.
Результаты работы, выносимые на защиту.
1. Составлены системы дифференциальных уравнений с частными производными для инвариантного задания поверхности в 3-мерном пространстве - времени Галилея
2, Доказана теорема о существовании и единственности решений составленных систем дифференциальных уравнений с частными производными, т е. получено доказательство аналога теоремы Бонне для поверхностей в 3-мерном пространстве-времени Галилея.
З В результате аналитического решения систем дифференциальных уравнений с частными производными получены уравнения поверхностей: параболоидов трех видов, геликоида, волчка и некото-
рых поверхностей с метрическими функциями Е = tu и E-t+U
4. Дано локальное описание поверхности в 3-мерном пространстве-времени Галилея, позволившее получить описание траекторий движения материальной точки, если мировая линия движения точки лежит на поверхности в 3-мерном пространстве-времени Галилея.
Практическая значимость работы.
В диссертации аналитически решены системы дифференциальных уравнений с частными производными второго порядка, возникающие в геометрии Галилея. Практическая значимость работы состоит в том, что решения рассматриваемых систем применяются в геометрии при доказательстве основной теоремы теории поверхностей и в получении примеров поверхностей Они применяются также в описании механического движения материальной точки по поверхности.
В евклидовой геометрии в XIX в доказана теорема Бонне для поверхностей 3-мерного пространства. Это основная теорема теории поверхностей; 3-мерное пространство-время Галилея является вторым пространством, для поверхностей которого доказана аналогичная теорема Это доказательство получено в настоящей диссертации посредством составления и аналитического решения системы дифференциальных уравнений с частными производными
Получены поверхности, определяемые их метрикой, а именно-поверхности пространства-времени Галилея, коэффициенты квадратичных форм которых зависят только от временного параметра и в некоторых случаях только от пространственного параметра. Поверхности получены как решения систем дифференциальных уравнений с частными производными.
Работа носит теоретический характер Практическая ценность работы состоит в том, что она содержит методы решений систем дифференциальных уравнений с частными производными, которые не решались ранее Имеется механическая интерпретация результатов.
Апробация работы.
Основные результаты работы докладывались на научных семинарах:
Международной школе-семинаре по геометрии и анализу памяти Н В. Ефимова, проводимой Московским государственным университетом им. М В. Ломоносова совместно с Ростовским государственным университетом и Ростовским математическим обществом (Ростов-на-Дону, 2006 г.);
Научном семинаре кафедры математики и математического моделирования Пензенского государственного университета (2006 г.),
Городском семинаре «Актуальные проблемы математики и методики преподавания математики» Пензенской государственной технологической академии (2007 г.);
Научном семинаре кафедры дифференциальных уравнений Казанского государственного университета им В И Ульянова-Ленина (2007 г)
Публикации.
По материалам диссертации опубликовано 7 печатных работ. Одна работа из списка журналов, рекомендованных ВАК РФ.
Структура и объем работы.
Диссертация состоит из введения, трех глав, списка литературы, содержащего 72 наименования, и приложения. Работа изложена на 119 страницах машинописного текста.












