Содержание к диссертации
Введение
Глава 1. Параметрическая связь задач 17
1. Постановки задач 17
1.1. Внешняя оценка сегментной функции полиномиальной полосой 18
1.2. Псевдовнутренняя оценка сегментной функции полиномиальной полосой 21
1.3. Наилучшее равномерное приближение сегментной функции полиномиальной полосой 23
2. Наилучшее приближение сегментной функции полиномиальной полосой фиксированной ширины 24
3. Связь задач о внешней и внутренней оценке с задачей приближения полиномиальной полосой фиксированной ширины 27
4. Связь задачи о наилучшем приближении с задачей приближения полиномиальной полосой фиксированной ширины 44
5. Сравнение задачи о внешней оценке с задачей Б. Сендова 49
Глава 2. Необходимые и достаточные условия решения задач 52
6. Существование решений задач 52
7. Критерии решения задач о внешней и псевдовнутренней оценках 57
8. Критерий решения задачи о наилучшем приближении полиномиальной полосой фиксированной ширины 70
9. Необходимые и достаточные условия решения задачи наилучшего приближения 16
Глава 3. Условия единственности решения 91
10. Условия единственности решения задачи о внешней оценке 91
11. Условия единственности решения задачи приближения полосой фиксированной ширины 105
12. Условия единственности решения задачи о наилучшем приближении 109
Библиографический список 119
Приложение
- Псевдовнутренняя оценка сегментной функции полиномиальной полосой
- Связь задач о внешней и внутренней оценке с задачей приближения полиномиальной полосой фиксированной ширины
- Критерий решения задачи о наилучшем приближении полиномиальной полосой фиксированной ширины
- Условия единственности решения задачи приближения полосой фиксированной ширины
Введение к работе
Актуальность темы. Задачи по оценке и приближению сложных многозначных отображений многозначными отображениями простой структуры находят обширные приложения в естествознании, в том числе и в самой математике, и представляют один из разделов негладкого анализа.
Локальными аппроксимациями многозначных отображений занимались многие отечественные и зарубежные математики (Пшеничный Б.Н. ([27] -[28]), Демьянов В.Ф. ([15] - [18]), Рубинов A.M. ([30] - [31]), Половинкин Е.С. ([25] - [26]), Минченко Л.И. ([22]), Обен Ж.П. ([24]), Гороховик В.В. ([12]) и
др)
К задачам, имеющим нелокальный характер, относятся, в частности, внешнее и внутреннее эллипсоидальное оценивание многозначных отображений. Многие известные математики занимались эллипсоидальными оценками множеств достижимости динамических систем (см., например, Черноусько Ф.Л. ([33]), Куржанский А.Б. ([34])).
Относительно немного известно работ по равномерному приближению многозначных отображений на заданном множестве. Так в работе Никольского М.С. ([23]) рассматривается задача о равномерном приближении непрерывного многозначного отображения, заданного на отрезке, постоянным выпуклознач-ным отображением.
Простейшим примером многозначного отображения является сегментная функция. Диссертация посвящена исследованию некоторых задач по оценке и приближению сегментной функции таким объектом как полиномиальная полоса. Сформулируем эти задачи.
Будем считать, что сегментная функция F(t) = [f^ (t), f2 (t)] задана на отрезке [c,f\(t) и /2(0> причём fi(t)
Задачу
р(^)^тахтах{,Ри(Л0-/і(0,/2(0-^(Л0}^ min (1)
te[c,d] АєУп+1
будем называть задачей о внешней оценке сегментной функции F{t) полиномиальной полосой. Её геометрический смысл состоит в построении полиномиальной полосы наименьшей (по ординате) ширины, содержащей в себе график данной сегментной функции F{t). Под полиномиальной полосой с осью, задаваемой полиномом Pn(A,t), и шириной (по ординате) 2 г мы понимаем график сегментной функции Yln(A,r,t) = \Рп (A,t)- r,Pn(A,t) + г].
Задача, отличающаяся от (1) перестановкой функций fi(t) и f^if),
7r(A)^maxmax{fl(t)-Pn(A,tlPn(A,t)-f2(t)}^ mm (2)
te[c,d] AeYn+l
называется в диссертации задачей о псевдовнутренней оценке сегментной функции F(t) полиномиальной полосой. Если минимальное значение целевой функции ж {А) меньше нуля, то её геометрический смысл заключается в построении полиномиальной полосы наибольшей ширины, которая содержится в графике сегментной функции F(t).
Следующая рассматриваемая задача
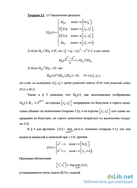
max тах{\/^)-Pn(A,t) + r\,\f2(t)-Pn(A,t)-r\}^ min (3) ts[c,d] U " АєУп+\г>0 называется задачей наилучшего равномерного хаусдорфова приближения сегментной функции Fit) полиномиальной полосой. Последнюю задачу q>(A,r)^> min (4) АєУ"+1 которая отличается от (3) тем, что минимизация осуществляется только по АєУп+ при фиксированном значении г, будем называть задачей наилучшего равномерного приближения сегментной функции F(t) полиномиальной полосой фиксированной ширины 2г. Приведём сравнение с некоторыми известными задачами. Нетрудно убедиться, что при fi (ґ) = f2 (t) для t є [c,d] все задачи становятся эквивалентными задаче П.Л. Чебышёва о равномерном приближении непрерывной функции полиномом заданной степени тах|Рй(Д0-Д0|-> min (5) ts[c,d[ АєУ"+1 Задача (1) даёт также повод для гипотезы: не является ли она эквивалентной задаче (5) для f {t) = {fx{t) + f2{t)) 12 . Однако простые примеры говорят, что это не так. В монографии Б. Сендова [32] рассматривалась задача о приближении графика сегментной функции графиком полинома в метрике Хаусдорфа двумерного пространства. Эта задача (в условиях специфики выбранной метрики Хаусдорфа ([32, с.37]), как следует из примера, приведённого самим автором ([32, с. 117 - 118]), не является задачей выпуклого программирования в отличие от задач (1)-(5). Уместно также вспомнить задачу об ужах (см. [19, с. 34]), в которой требуется найти полиномы заданной степени п (верхний и нижний ужи), которые п + \ раз своим графиком касаются поочерёдно графиков заданных непрерывных функций g\(t) и g2(t) на отрезке при условии, что g\(t) условиях решение задачи (1) (или задачи (2)) будет давать решение задачи об ужах, но для такого ужа обязательно имеет место "избыточный" альтернанс, в том смысле, что этот уж, по крайней мере, п + 2 раза поочерёдно касается графиков некоторых функций g1 (t) и g2 (t). Наконец, отметим, что в дискретной постановке задача (1) рассматривалась И.Ю. Выгодчиковой ([13] - [14]), то есть когда в (1) отрезок [c,d] заменяется конечным набором точек. Более подробно и с примерами эти сравнения делаются по мере изложения текста диссертации. Цель работы заключалась в исследовании взаимосвязи задач (1) - (4), получении необходимых и достаточных условий их решения, получении достаточных условий единственности их решения. Методика исследования. Целевые функции всех экстремальных задач (1) - (4) являются выпуклыми конечными функциями. При исследовании в основном применялись методы выпуклого анализа, теории минимаксных задач, а также некоторые факты из теории полиномиальных приближений и многозначного анализа. Научная новизна. Результаты данной работы являются новыми и состоят в следующем: Доказано существование решений всех поставленных задач. Дано их сравнение с известными из теории полиномиального приближения задачами. Установлена параметрическая связь всех задач через задачу (4), где г использовалось в качестве параметра. Получены необходимые и достаточные условия решения задач в форме, сравнимой с чебышевским альтернансом. Получены достаточные условия единственности решения задач. Показано, что на вопрос о едиственности решения задач о внешней и псевдовнутренней оценке могут влиять дифференциальные свойства сегментной функции, даны примеры условий единственности решения через дифференциальные свойства сегментной функции. Теоретическое значение и практическая ценность. Работа носит теоретический характер. Полученные результаты могут быть использованы при исследовании задач по оценке и равномерному приближению многозначных отображений. Они могут найти применение в теории приближений, теории минимаксных задач, при исследовании прикладных задач естествознания, в техническом анализе ценных бумаг, а также могут быть использованы в учебном процессе. Апробация работы. Основные результаты диссертационной работы докладывались на семинаре по негладкому анализу и математической экономики кафедры математической экономики Саратовского государственного университета (руководитель - проф. Дудов СИ.) (2005-2010 г.); на научных конференциях сотрудников механико-математического факультета Саратовского государственного универси- тета (2005-2009 г.); на 13-ой, 14-ой и 15-ой Саратовских зимних школах «Современные проблемы теории функций и их приложения» (Саратов, 2006 г., 2008г., 2010г.); на 8-ой международной Казанской летней научной школе-конференции «Теория функций, её приложения и смежные вопросы» (Казань, г.); на международной конференции, посвященной 100-летию со дня рождения Л.С. Понтрягина «Дифференциальные уравнения и топология» (Москва, г.); на Воронежской зимней математической школе «Современные методы теории функций и смежные вопросы» (Воронеж, 2009 г.); на объединенном научном семинаре механико-математического факультета и факультета КНИТ СГУ по дискретной математике и математической кибернетике (декабрь 2009г.). Публикации. Результаты исследований опубликованы в работах [1] - [11]. Работа [10] входит в список изданий, рекомендуемых ВАК РФ при защите кандидатских диссертаций. Структура диссертации. Диссертация состоит из введения, трёх глав, содержащих 12 параграфов, списка использованной литературы и приложения. Работа занимает 124 страницы. Теперь рассмотрим задачу ж{А)= тахтах{/1(0-/ и( ,0,Рл( ,0-/2(0}- min . (1.2) Как и задача (1.1) она, очевидно, является задачей выпуклого программирования и не имеет, в аналитическом плане, самостоятельного от задачи (1.1) значения. Однако у неё есть собственная наглядная геометрическая интерпретация. Сделаем соответствующие пояснения. Введём обозначения Если n 0 и А єПж, то легко видеть, что график сегментной функции Tln(A ,7i ,t) = [Pn(A ,t) + 7T ,Pn(A ,t)-7T ] является полиномиальной ПОЛОСОЙ наибольшей ширины 2 л , которая содержится в графике сегментной функции F(t). График полинома Р„(Л ,ґ) - ось этой.полосы.В этом случае задачу (1.2) можно интерпретировать как задачу о построении полиномиальной полосы наибольшей ширины, содержащейся в графике сегментной функции и называть её задачей о внутренней оценке. Если же ж О, то величина ж выражает максимальное уклонение полинома Рп(А ,і) от сегмента F(t) на отрезке [с,d\. Однако, если заменить функции fi(t) и f2(t) в задаче (1.2) на соответствующие функции m=Mt)-b, f2(t)=Mt)+b, где Ъ ж , то новая задача ж{А) = max maxlf t)-Pn(A,t),Pn(A,t)-f2(t)} min останется эквивалентной (1.2), так как Ж(А) = Ж(А) — Ь. А поскольку ж =ж —Ь 0, то она имеет смысл задачи о внутренней оценке для сегментной функции F{t)-[fx{t),f2{t)\. В общем случае задачу (1.2) естественно называть задачей о псевдовнутренней оценке. Как уже было сказано, задача (1.2) не имеет самостоятельного от задачи (1.1) значения. В самом деле, введём в рассмотрение функции fl(t) = fl(t)-m, /2(0 = /1(0 + , где m max (f2 (t) - fx (/)) 12. Имеем t&[c,d] ж(А) = max max{fx{t)-Pn(A,t),Pn{A,t)-f2{t)} = te[c,d\ = max max\f2(t)-m-Pn(A,t),Pn(A,t)-fx(t)-m} = te[c,d] ; = max max{Pn{A,t)-/(0,/2(0-Pn{A,t))-m = p{A)-m. te[c,d] K , Таким образом, поскольку f\(t) f2{t) при t є [с,d], задача (1.2) сводится к задаче о внешней оценке для сегментной функции F(t) = [fi(t),f2(t)]. Так как задача (1.2), как и задача (1.1) является задачей выпуклого программирования, то необходимым и достаточным условием её решения на языке выпуклого анализа является включение (см. Приложение, теорема П7) Оп+1єдж(А ), где дж(А ) - субдифференциал выпуклой функции ж(А) в точке А . Теперь сформулируем ещё одну задачу q {A,r) = m2 m {\fx{t) Pn{Ayt) + r\,\f2{t)-Pn{A,t)-A min . (1.3) Нетрудно убедится, что max.Qfi(t)-Pn(A,f) + r\,\f2(t) — Pn(A,t)-r\} выражает собой расстояние Хаусдорфа между сегментом F(t) = [f\(t),f2(t)] и сегментом [Рп(A,t)-r,Pn(A,t) + г] при г О. По этой причине задачу (1.3) можно называть задачей наилучшего равномерного хаусдорфова приближения сегментной функции F(t) полиномиальной полосой. Обозначим через р = min p(A,r), Q p = {A =mn+l:3r 0,(p(A,r) = p }. АєШ. , r 0 л . Если A eQ„ и (р{А ,г ) = р , то сегментная функция Т1п(А ,r ,t) = А А ЛІ sk = [Рп(А ,t)-r ,Рп(А ,t) + r ], графиком которой является полиномиальная по лоса шириной 2г и осью, задаваемой полиномом Рп(А ,t), наилучшим образом, в смысле задачи (1.3), приближает сегментную функцию F(/). Нетрудно видеть, что целевая функция q (A,r) как функция максимума от модулей линейных по совокупности переменных (А, г) функций является выпуклой и конечной при всех значениях А є ]R"+ и г О. Далее для краткости будем называть (1.3) задачей о наилучшем приближении. Как и для задач (1.1) и (1.2), в 6 будет показано, что решение задачи (1.3) всегда существует. Отдельно рассмотрим задачу (p{A,r)= maxmax{/1(/)-PII( ,0 + r,/2(0- ,( 0-H}- min (2.1) Задача (2.1) отличается от задачи (1.3) тем, что значение параметра г 0, выражающего половину ширины полосы, которой осуществляется приближение, фиксируется, а минимизация осуществляется за счёт выбора полиномиальной оси этой полосы. Для ситуации, когда fx(t) = f2(t) = f(t), очевидно, выполняется (p(A,r)= max\f(t)-Pn(A,t)\ + r и задача (2.1), таким образом, сводится к чебышевской задаче. Однако в общем случае эта задача не сводится к задаче П.Л. Чебышева ни при каких значениях г О, в том числе и для среднего арифметического функций fy(t) и f2{t). Прежде всего установим важную связь целевых функций поставленных задач. Теорема 2.1. При любых Іє1и+ и г О справедливо равенство р(А, г) = max {р(А) - г, ж(А) + г}. (2.2) Доказательство. Непосредственно из определения р(А, г) получаем p{A,r) = max max{-fy(t) + Pn(A,t)-г,fi(t)-Pn(A,t) + г, te[c,d] -f2(t) + Pn(A,t) + r,f2(t)-Pn(A,t)-r} = = щах тах{тах{ г(A,t)- fx(t)-r,f2(t)-Pn(A,t)-r}, te[c,d] max{/i (/) - Pn {A, t) + r-Pn (A, t) - f2 (t) + r}} = = max max{max{P„ (A, t) - fx (t\ f2 (t) - Pn {A, t)}-r, te[c,d] max!/! (t) - Pn (A, t), Pn {A, t) - f2 (0} + r} = = max jp (A) — г, ж (A) + r }. Теорема доказана. Ниже в данном параграфе приводятся факты, указывающие на диапазоны значений параметра г, в которых решения задачи (2.1) выражают решения задачи (1.1) или задачи (1.2). 3.1. Введём обозначения р+ = max р(А), р = min р(А), ж+ = max ж(А), ж" = min ж(А), (3.1) АеПж AeQ.n AeQp АєПр _ 4- + _ + Р Ж - р — Ж + Р -Ж р -71 г — — г = — г = — г = — (3 2) Р гу Р гу Я л Я W V Все обозначения имеют смысл, так как множества С1р и Q . являются компактами, а функции р(А) и ж{А) непрерывны. Докажем, что справедлива Лемма 3.1. Выполняются следующие неравенства 0 г- Г; г- г+ +со. (3.3) Доказательство. Из определений (3.1) непосредственно вытекает, что р+ р и ж+ ж , а следовательно, в силу (3.2) rP rP гп гя (3.4) Поскольку р = min р(А), то AsR"+l Р±Р - (3.5) По аналогичной причине Ж Ж . (3.6) ф ф Из (3.5) - (3.6) получаем р — ж р -л-, то есть г; г-. (3.7) Осталось показать, что 0. (3.8) Для этого покажем, что при любом А є Жп+ выполняется неравенство р(А) я(А). (3.9) Рассмотрим функции /7( Л, 0 = max {Рп {A, t) - fx (t), f2 (t) - P„ (A,t)}, M(A, t) = max {fx (t) - Pn {A, t), Pn (A,t)- f2 (t)}. Из неравенства fx (t) f2 (t) вытекает M(A,t) ju(A,t). (3.10) Теперь, взяв операцию максимума по ЛєКи+ в обеих частях неравенства (ЗЛО), мы получаем (3.9). Далее берём операцию максимума по А є С1р в левой и правой частях неравенства (3.9). Это даёт неравенство из которого и следует (3.8). Лемма доказана. Замечание ЗЛ. Отметим также, что если в левой и правой части полученного неравенства (3.9) взять операцию минимума по А є Жп+ , то получим Р 7Г . (3.11) Замечание 3.2. Если задача (1.1) имеет единственное решение, то есть множество 1р является одноточечным, то г =Гр . Если же задача (1.2) имеет единственное решение то Г =г . Разбиение (3.3) положительной полуоси значениями г имеет для нас важное значение. Ситуация, когда г =r , представляет собой особый интерес. Лемма 3.2. Равенство rt = г эквивалентно тому, что у задач (1.1) и (1.2) имеются общие решения, то есть =/-- о а,по 0. (3.12) Доказательство. Необходимость. Пусть выполняется г = r . Тогда в соответствии с (3.2) имеем p -71 =у0 -Ж . (3.13) Предположим теперь, ЧТО С1рППх = 0. (3.14) Из (3.14) следует _ ж — min ж(А) min ж{А) — ж , АвПр AeRn+l _ р = min р(А) min р{А) = р . АєПк АєШп+1 _ _ Отсюда получаем р — ж р -ж , что противоречит (3.13). Достаточность. Пусть Q П 1Я Ф 0 и А є Qp f] 0.л. Тогда получается, что /\ Л j( Ц- % р{А) = р , ж(А) = ж , р" = р , ж =ж . Это влечёт равенства р —ж =р —ж , р —ж =р —ж , а следовательно, учитывая определение (3.2), получаем rp = r . Лемма доказана. Приведём простые примеры, когда Сїр Г)\ 0 и Q П я = 0. В этих случаях соответственно гр -г и rp r . Пример 3.1. Пусть п = 0, /i(/) = 3-/, /2(0 = + 5, с = 0, d = 3, P0(A,t) = a0, р(А)= max maxj Q -3 + і,і + 5-а0} = тах{а0,8 — а0}, гє[0,3] ;г(Д) = max тах{3-1 — а0,а0 — 5} = max{3 — а0,а0 —5}. гф.з] Минимальное значение р =4 функция р( 4) принимает при А =а0 =4, то єсть Q„ ={4}. Функция л"( 4) принимает минимальное значение ж =4 при Л = я0=4, то есть Сїж={4] и 0 =0 . Так как ж (А ) = ж =-1 и p (A) = p =4, то Гр -rn =(4 + 1)/2 = 2.5. Решение проиллюстрировано на рис.3.1. Рис. 3.1 Пример 3.2. Пусть и = 0, /(/) = 3-/, f2(t) = 2t + 5, с = 0, d = 3, P0(A,t) = a0, р(А) = max max {а0 — 3 + /,2/ + 5 -а0} = max{я0,11 -а0}, /є[0,3] #-( 4) = max max{3-/-a0,a0-2/-5} = max{3-a0,a0-5}. te[0,3] Функция p(A) достигает минимума р =5.5 при Ар —а =5.5, то есть Q ={5.5}. Функция я (А) принимает минимальное значение ж =— 1 при Аж=а$=4, поэтому 0 =(4} и 0.рф0.я. Так как п {А ) = = тах{з-я,д -5І = max{3-5.5,5.5-5} = 0.5 и /Г( ) = max{ ,11- 1 = = max{4,11 - 4} = 7, то r+ = (5.5 - 0.5) /2 = 2.5, rn = (7 +1) 12 = 4. Следовательно, Гр Ф r Решение проиллюстрировано на рис.3.2. Критерий решения задачи (2.1) зависит от величины параметра г. Из теорем 3.1 и 7.1 вытекает критерий решения при г є [0,г ]. Теорема 8.1. Если г є[0,гр], то для того, чтобы функция р{А,г) принимала в точке А минимальное на Шп значение, необходимо и достаточно, чтобы выполнялось хотя бы одно из условий 1)-2) теоремы 7.1 и, кроме того, неравенство 7г(А ) р(А ) — 2г. Доказательство. При доказательстве теоремы 3.1 было показано, что для любых гє[0,г ] выполняется равенство (3.18). Таким образом, имеем А єОДг) А ЕТр{г), Угє[0,/ ]. В силу определения множества Тп(г) это означает, что выполняется неравенство ж{А ) р(А ) —2г и А єОр. По теореме 7.1 последнее включение равносильно выполнению по крайней мере хотя бы одного из условий 1)-2) этой теоремы. Теорема доказана. Критерий решения задачи (2.1) при г є [г ,+оо) вытекает из теорем 3.1 и 7.2. Теорема 8.2. Если гє[г ,+со), mo для того, чтобы функция (р(А,г) принимала в точке А минимальное на Ш"+ значение, необходимо и достаточно, чтобы выполнялось хотя бы одно из условий 1)- 2) теоремы 7.2 и, кроме того, неравенство р(А ) п(А ) + 2г. Доказательство. При доказательстве теоремы 3.1, установлено, что при гє[г ,+оо) выполняется равенство (3.27). Таким образом, имеем А єО (г) А єТ(г),\/гє[гж,со). По определению множества Т(г) это if. $ de означает, что выполняется неравенство р(А ) я(А ) + 2г и і е( .В силу теоремы 7.2, последнее включение равносильно выполнению хотя бы одного из условий 1)-2) этой теоремы. Теорема доказана. Осталось получить критерий решения при г є I rt,r ]. Обозначим через Ri{A) = Rf{A){}Rf{A), / = 1,2,3, R(A)= U (Л). /=1,2,3 Из определения множеств Rf(A), Rf{A) следует, что Ri[A)f]R;(A j = 0 при Лемма 8.1. Если выполняется равенство р(А)-г = тг(А) + г, (8.1) то справедлива следующая формула субдифференциала функции cp{A,r) по А dAq (A,r) = co\Z(A,t){\,t,...,tn):t R(A)}, (8.2) где Ш) = \ 1, если t є R{ (А), -1, если t є Д2 {А\ (8.3) [-1,1], еслигєіг3(Х) Доказательство. Из формулы (2.3), учитывая равенство (8.1), получаем дАср(А,г) = со{др(А),дтг(А)}. (8.4) При доказательстве теоремы 7.1 установлена справедливость формулы (7.12) для др(А). Аналогичная формула справедлива и для дж(А): дтг(А) = co\%n{A,t)(\,t,...,tn):te Rn{A)}, (8.5) где 1, еслиґ ER {A), {A,t) = \ -1, если t R%{A), (8.6) [-1,1], если /єЩ{А). R {A) = R?{A)\JRZ(A)UR%{A). Из (8.4), (7.12) , (8.5) и (8.6) вытекает (8.2), где функция (A,t) определена равенством (8.3). Лемма доказана. Теорема 8.3. Пусть г е(г г ). Для того, чтобы функция q (A,r) принимала в точке А минимальное на К"+ значение, необходимо и достаточно, чтобы выполнялись следующие условия: 1) р{А )-г = я{А ) + г, (8.7) 2) существует упорядоченная последовательность точек {tj}._-.—х cz CZRA(A )\JR2(A ) t\ t2 ... tn+2 такая, что если Ц &R\(A ) \R2(A )], то ti+l R2{A ) [Ri(A )1, / = 1,« + 1. Доказательство. Необходимость. Пусть rє(г г ) 0 и А є Q. (г). Тогда, в силу леммы 3.2, 1р Г\&ж = 0 и по теореме 4.3 выполняется равенство (8.7). Условие 1) теоремы выполнено. Из равенства (8.7) по лемме 8.1 следует справедливость формулы (8.2) для А = А. По утверждению 3) теоремы 3.1 выполняется соотношение (3.17). Значит А Q.p и А 1п. То есть А не является решением задачи о внешней оценке и задачи о псевдовнутренней оценке. Поэтому из теорем 7.1 и 7.2 следует R$(A ) = 0 и Я%{А ) = 0, а в итоге и R3(A ) = 0. Следовательно, множество R(A ) в формуле (8.2) состоит только из R\{A ) u R2(A). Поскольку A eQ„(r) означает выполнение включения 0„+1 є дАф(А ,г), то по лемме 7.1, ф А : учитывая формулу (8.2) и то, что в нашей ситуации R(A ) = R (A ){jR2(A ), с лп+2 получаем существование упорядоченной последовательности точек { /}._, , удовлетворяющей условию 2) теоремы. Необходимость доказана. Достаточность. Пусть г є I rt,r 1 и для А є М"+ выполнены условия 1) - 2) теоремы. Выполнение равенства (8.7) влечёт по лемме 8.1 справед-ливость формулы (8.2). Теперь для многозначного отображения (А ,t), опре делённого формулой (8.3), зададим селектор т](і)є (А ,t), определённый на множестве R\(A ){JR2(A ) формулой »7(0 = 1, если teR A ), —1, есллґ є R2(A ) Тогда выполнение условия 2) теоремы влечёт выполнение условия 2) леммы 7.1 при Т = R\(A ) UR-ii.A ). Следовательно, справедливо включение Оп+\єдА р(А ,г), - которое означает, что А - решение задачи (2.1). Достаточность доказана. Теорема доказана полностью. Замечание 8.1. В указанном в теореме наборе точек {//}., не могут быть только точки из Rf(A )\JR%(A ) или только точки из R?(A )Ui ( ), по скольку это ведёт по теоремам 7.1 и 7.2 либо к А єй , либо к A efi , что вступает в противоречие с утверждением 3) теоремы 3.1. Для того, чтобы проверить, является ли А решением задачи (2.1) при конкретном значении г, конечно, нет необходимости предварительно решать 4 -4 задачи (1.1) и (1.2), чтобы подсчитать г г и применять далее в соответствии с ситуацией теоремы 8.1-8.2 или теорему 8.3. В целом, учитывая вышесказанное, критерий решения задачи (2.1) можно сформулировать в следующем виде. Теорема 8.4. Для того, чтобы вектор А был решением задачи (2.1) при конкретном значении г необходимо и достаточно, чтобы выполнялось хотя бы одно из следующих условий: а) выполняется хотя бы одно из условий 1)-2) теоремы 7.1 и при этом справедливо неравенство ж(А ) р(А ) — 2г; б) выполняется хотя бы одно из условий 1)-2) теоремы 7.2 и при этом справедливо неравенство р(А ) ж(А ) + 2г; в) выполняются условия 1)-2) теоремы 8.3. Замечание 8.2. В замечании 3.3 указаны возможные ситуации, означающие, что выполнение одного из условий а) - в) теоремы 8.4 не исключает выполнение другого. При этом на.основании теорем 8.1 - 8.3 и теоремы 3.1 можно сделать следующие выводы о принадлежности значения г к какому-либо диапазону. А именно, - если выполняется условие а), то г є [0, г ], - если выполняется условие б), то г є \гп, оо), - если выполняются одновременно а) и б), то г = г =г ={р —ж )/2, - если выполняется условие в) и при этом не выполняются условия а) и б), то гє(г+,г ).75 В этом параграфе, используя др(А) и дтг{А) как дифференциальные характеристики функций р{А) и 7г(А), мы сформулируем критерий решения задачи (1.3). Кроме того, будут приведены необходимые, а также достаточные условия её решения в форме, сравнимой с чебышевским альтернансом. 9.1. .Прежде всего, на основании формулы (2.2), получим эквивалентную, но более простую форму записи задачи (1.3). Теорема 9.1. Задача (1.3) эквивалентна задаче в следующем смысле. Если пара {A ,r ) доставляет минимальное значение функции ср(А,г) в задаче (1.3), то А является точкой минимума целевой функции Ц/(А) в задаче (9.1). И наоборот, если точка А доставляет минимум функции у/{А) в задаче (9.1), то пара {А ,г ), где г = = (р(А )-ТГ(А ))/2, доставляет минимальное значение функции (р(А,г) в задаче (1.3, при этом Доказательство. В соответствии с теоремой 2.1, мы можем записать задачу (1.3) в виде Легко видеть, что при любом фиксированном значении А є R/7+l минимальное значение ф(А,г) по г достигается при г(А) = (р(А) — я(А)) 12. Важно отметить, что, как было показано при доказательстве леммы 3.1 (см. (3.9)), при любых А є Жп+ справедливо неравенство р(А) я(А). Поэтому соответст вующее значение г(А) О. Подставляя его вместо г, мы приходим к выводу о том, что задача (9.2), а следовательно, и (1.3), эквивалентна задаче (9.1). Поскольку мы установили простую связь min (р(А,г) = р(А, г(А)) = (р(А) + тг(А)) 12, то отсюда с очевидностью вытекает справедливость теоремы. Теорема доказана. Следствием теоремы 9.1 является критерий решения задачи (1.3), выраженный с помощью субдифференциалов функций р(А) и л(А). Теорема 9.2. Для того, чтобы пара (А ,г ) доставляла минимальное значение функции р(А,г) в задаче (1.3) необходимо и достаточно, чтобы Оп+1єдр(А ) + дл-(А ) (9.3) и при этом г = (р(А ) - ж{А )) 12. (9.4) Доказательство. Связь г и А в оптимальной паре (A ,r ) через формулу (9.4) вытекает из теоремы 9.1. Функции р(А) и 7г(А) являются выпуклыми и конечными всюду на Ш"+ . Поэтому в соответствии с теоремой Моро-Рокафеллара (см. Приложение, теорема П4) справедливо равенство ду/(А) = д{р{А) + ж{А)) = др(А) + дл(А). Теперь осталось заметить, что по теореме П7 из приложения у/{А )= min у/{А) з Оп+х E.dif/(A ). AeRn+y Теорема доказана. Замечание 9.1. Эквивалентность задач (1.3) и (9.1) вытекает также из формулы полного суб дифференциала функции (р(А,г) по совокупности пере менных (А,г)єШп . Действительно, используя правила субдифференциального исчисления для выпуклых функций (см., напр. [6]-[7]), нетрудно получить формулу д(р(А,г) = [др(А), -1}, если р(А) -г л(А) + г, {дж(А),і}, есітр(А)-г ж(А) + г, (9.5) со[{др{А),-\},{дж(А),1}}, еслир(А)-г = ж(А) + г. Критерий решения задачи (1.3) можно записать в виде (рІА ,г \= min (р(А,г)оОп+2 єдщА ,г ). (9.6) Связь задачи (2.1) с задачами (1.1) и (1.2), указанная в теореме 3.1, естественно отражается на вопросе о единственности её решения, и значение параметра г здесь играет важную роль. Теорема 11.1. Если задача (1.1) имеет единственное решение, то задача (2.1) при любом г є 0, Гр таклсе имеет единственное решение и при этом 0,(г) = Пр. Доказательство. Действительно, если решение задачи (1.1) единственно, то г =Гр и по теореме 3.1 Q„(r) = Q при всех гє 0, г . Поэтому единственность решения задачи (2.1) при этих значениях г напрямую вытекает из единственности решения задачи (1.1). Теорема доказана. По аналогичной причине справедлива Теорема 11.2. Если задача (1.2) имеет единственное решение, то задача (2.1) при любом г г также имеет единственное решение и при этом Замечание 11.1. Пример 12.1 из 12 показывает, что единственность решения задачи (2.1) при значениях г = г и г = г возможна и в случаях, когда задачи (1.1) и (1.2) имеют неединственные решения. Пример 12.2 из 12 показывает, что в случае г =г = г решение задачи (2.1) при г = г может быть неединственным. Не удалось пока ответить на вопрос: может ли задача (2.1) при г = г и г = г иметь неединственное решение в ситуации, когда г Фг ! Теорема 11.3. Если для вектора А существует последовательность ft-}/=1 2 = U )U ( ): h h --- tn+2 такая, что если t R A ) (R2(A )\, то ti+lER2(A ) [R\(A )], / = l,w + l, то А является единственным решением задачи (2.1) при г = {р{А ) - ж(А )) / 2. Доказательство. То, что A eQ (r) при г = (р(А ) — ж{А ))/2 непосредственно следует из теоремы 8.3. На множестве Т = RX{A )\JR2(A ) определим функцию 1, если ti GR (A ), Тогда, в соответствии с условием теоремы, если T]{ti) = 1(-1), то 7](ti+i) = -1(1) (11.1) 1, если tt GR2(A ). для і = 1, п +1. Поэтому, в силу леммы 10.1, имеем O eintcoj XV,.,/? /f):/ = M + 2J. (11.2) С другой стороны, поскольку р(А ) — г-ж(А ) + г, то используя лемму 8.1, а также определение 11.1 функции T](t), получаем включение co\r?(ti)(l,ti,tf,..., ):i = l,n + 2 cz8(pA(A\r). (11.3) В итоге из (11.2) - (11.3) получаем 0„+]єітдА(р(А ,г). Это, как известно (см. Приложение, теорема П8), гарантирует, что А - единственное решение задачи (2.1). Теорема доказана. ф Замечание 11.2. Если в теореме 11.3 множество R\{A ) совпадает с sir зк к =fe R(A ), a R2(A ) совпадает с R2(A ), то, в соответствии с теоремой 10.1, А будет единственным решением задачи (1.1). При этом, как вытекает из теоремы 3.1, значение г = (р(А )-ти(А ))/2 обязано совпадать с rl. Если же RX{A ) совпадает с R[(A ), a R2(A ) совпадает с R2(A ), то А будет единственным решением задачи (1.2). В этом случае г = (р(А )-тг(А ))/2 = ъ По сути следствием теоремы 11.3 является Теорема 11.4. Если г r , то для значений гє(г г ) решение задачи (2.1) всегда единственно. Доказательство. Действительно, если А бО„(г), то по теореме 8.3 условия теоремы 11.3 будут выполняться. Теорема доказана. Зафиксируем очевидные следствия из приведённых фактов. Следствие 11.1. Если задача (1.1) имеет единственное решение, то задача (2.1) имеет единственное решение при всех г є [0,г ). Следствие 11.2. Если задача (1.2) имеет единственное решение, то задача (2.1) имеет единственное решение при всех г є (г +оо). Следствие 11.2. Если задачи (1.1) и (1.2) имеют единственные решения, то задача (2.1) имеет единственное решение при всех г є [0,+оо). 12.1. Приведём вспомогательный факт, не нуждающийся в доказательстве ввиду его очевидности. Лемма 12.1. Пусть выпуклое множество D а Жт таково, что для множества D = {d = (d2,d3,...,dm) є Шт 1:3d = (dx,d2,...ydm) GD} справедливо соотношение Om_x eintD. Если к тому же найдутся точки b = Q\,b2,---,bm)LD и c = (cl5c2,...,cw)e D, у которых bx 0, Ci 0, то выполняется включение От eintZ). Теперь сформулируем и докажем достаточное условие единственности решения задачи (1.3). Теорема 12.1. Пусть вектор коэффициентов А таков, что существует последовательность из п + 1 пар точек {t t\ }, і = l,w +1, удовлетворяющие условиям: 3) если t Е:щ{А ) [&2(А ),Щ{А ),Щ(А )\, то соответственно tf ЕЩ{А ) (R?(A ),R(A ),RfU)), 4) ewut\2)eRfU)\jR?{A ) (A )[J(R2(A )),mou rffi eRf(A )[jR?(A ) {Щ{А ){КЩ(А )), 3) /(1) ґ(2) /(2) /(2) ґ(1) а, кроме того, 4)либо R(A ) 0 и R2(A ) 0 u6o R3(A ) 0, 5) либо R?(A ) Ф 0 и R2{A ) Ф 0, либо R3(A ) Ф0. + Тогда пара {А ,г ), где г -(р(А ) — 7г(А ))/2, является единственным решением задачи (1.3). Доказательство. Обозначим через Dl=co{d = (l,x,...,xn)-(l,y,...,yn):xeRf(A ),yER;(A )}, D2=co{d = (l,x,...,x")-(l,y,...,yn):xGR?(A ),y ER(A )}, D3=co{d = (l,x,...,xn) + (\,y,...,yn):xeRf(A \yeR?(A )}, D4=co{d = -(l,x,...,xn)-(l,y,...,yn):xeR%(A ),yERZ(A )}. Из формул (7.12) и (8.5) субдифференциалов функций р(А) и тг{А) вытекает, что др(А ) + дтг(А ) = соЩ:і = :[А} (12.1) Кроме того, обозначим через D = co{d = (d2,d2,...,dn+l):3d = (dl,d2,.--,dn+{)єDx U }-1) Докажем, что 0„eint . (12.2) Предположим противное. Тогда либо On D, либо нулевой элемент Оп явля ется граничной точкой множества D. В любом случае, опираясь или на теоре- . му отделимости, или соответственно на теорему об опорной гиперплоскости /\ (см.Приложение, теоремы П1-П2), получаем существование вектора АФОП такого, что A,d О, Vd =D. (12.3) Подставляя вместо d соответствующие элементы из множества D в соответствии с его определением, мы получаем А,(х,х2,...,хп My,y2,...,yn ,\/xGRf(A ),yeR2T(A ), (12.4) А,(х,х2,...,х" А,(у,у2,...,уп , \/xeR?(A ), y RgiA ). (12.5) Если теперь возьмём в качестве вектора коэффициентов А = (0,аі,...,ап), где А — {ах,...,ап), то (12.4) и (12.5) можно переписать в виде
Псевдовнутренняя оценка сегментной функции полиномиальной полосой
Связь задач о внешней и внутренней оценке с задачей приближения полиномиальной полосой фиксированной ширины
Критерий решения задачи о наилучшем приближении полиномиальной полосой фиксированной ширины
Условия единственности решения задачи приближения полосой фиксированной ширины
Похожие диссертации на Оценка и приближение сегментных функций полиномиальной полосой





















