Содержание к диссертации
Введение
1 Основная лемма 26
2 Формула Планшереля—Ротаха для функций Че-бышева—Эрмита 36
3 Аналог формулы Планшереля—Ротаха для многочленов Якоби 56
4 Новый аналог формулы Планшереля—Ротаха для многочленов Чебышева—Лагерра 74
5 Весовые оценки для многочленов Чебышева—Эрмита и Чебышева—Лагерра 93
Заключение 105
Библиографический список использованной литературы 106
- Формула Планшереля—Ротаха для функций Че-бышева—Эрмита
- Аналог формулы Планшереля—Ротаха для многочленов Якоби
- Новый аналог формулы Планшереля—Ротаха для многочленов Чебышева—Лагерра
- Весовые оценки для многочленов Чебышева—Эрмита и Чебышева—Лагерра
Введение к работе
В теории ортогональных многочленов рассматривается случай, когда функция h(х) удовлетворяет дифференциальному уравнению Пирсона. Тогда многочлены (1) называются классическими [8].
Одной из ключевых задач, стоящих на пересечении теории ортогональных многочленов и теории специальных функций, является задача вычисления значения многочлена в произвольной точке на интервале ортогональности. Решение данного вопроса имеет следующие применения:
1) исследование различных видов сходимости рядов Фурье по
ортогональным многочленам:
2) вычисление значений ряда (2) в произвольной точке на интервале (а, 6);
3) изучение асимптотики коэффициентов Фурье
4) определение условий ограниченности многочленов Вп(х) в отдельной точке, или на некотором множестве внутри (а, 6), или на всем сегменте ортогональности. Возникает задача об асимптотическом поведении последовательности (1) при возрастании номера п. Для исследования асимптотических свойств ортогональных многочленов применяются различные специальные методы и приемы [7].
Асимптотические свойства классических ортогональных многочленов подробно исследуются методом Лиувилля-Стеклова, который называется также методом интегро-дифференциальных уравнений. В случае, когда для ортогональных многочленов имеют место интегральные представления, применяется метод перевала. Метод Дарбу основан на производящих функциях. Наиболее универсальным является метод Г. Сеге, который применяется в самых общих случаях.
К настоящему времени с помощью этих и других методов получено много результатов по асимптотическим свойствам ортогональных многочленов. Наиболее важные результаты получили П. Лаплас, Гейне, Мелер, Дарбу, Стилтьес, Хильб, Г. Сеге, Фейер, Перрон, Планшерель, Ротах, Ватсон. Большая часть их утверждений относится к классическим ортогональным многочленам.
В 1929-м году Планшерель и Ротах [17] с помощью метода перевала получили новые асимптотические формулы для многочленов Чебышева-Эрмита.
Формула Планшереля—Ротаха для функций Че-бышева—Эрмита
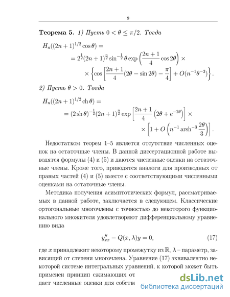
Недостатком теорем 1-5 является отсутствие численных оценок на остаточные члены. В данной диссертационной работе выводятся формулы (4) и (5) и даются численные оценки на остаточные члены. Кроме того, приводятся аналоги для производных от правых частей (4) и (5) вместе с соответствующими численными оценками на остаточные члены. Методика получения асимптотических формул, рассматриваемых в данной работе, заключается в следующем. Классические ортогональные многочлены с точностью до некоторого функционального множителя удовлетворяют дифференциальному уравнению вида у хх - Q(xi Х)У = (17) где х принадлежит некоторому промежутку из R, Л - параметр, зависящий от степени многочлена. Уравнение (17) эквивалентно некоторой системе интегральных уравнений, к которой может быть применен принцип сжимающих отображений [4]. Этот принцип дает численные оценки для собственных функций интегрального оператора, которые могут быть использованы для оценок частных решений у\ и у2 уравнения (17). Пусть у\ и у2 линейно незавси-мы. Любое решение уравнения (17) согласно теории обыкновенных дифференциальных уравнений представимо в виде СЩ + С22/2, где С\, С2 - коэффициенты [6]. Это представление с соответствующим образом подобранными коэффициентами С\ и С 2 дает асимптотические формулы для рассматриваем дифференциальному уравнению вида у хх - Q(xi Х)У = (17) где х принадлежит некоторому промежутку из R, Л - параметр, зависящий от степени многочлена. Уравнение (17) эквивалентно некоторой системе интегральных уравнений, к которой может быть применен принцип сжимающих отображений [4]. Этот принцип дает численные оценки для собственных функций интегрального оператора, которые могут быть использованы для оценок частных решений у\ и у2 уравнения (17). Пусть у\ и у2 линейно незавси-мы. Любое решение уравнения (17) согласно теории обыкновенных дифференциальных уравнений представимо в виде СЩ + С22/2, где С\, С2 - коэффициенты [6]. Это представление с соответствующим образом подобранными коэффициентами С\ и С 2 дает асимптотические формулы для рассматриваемых многочленов. В первой главе даются оценки для частных решений уравнения (17). Рассматривается случай Q(x,X) 0 (Q(x,X) = 0 = х -точка поворота (17)). Пусть Ветвь \[Q в формулах (22), (23) выбрана в соответствии с (21). Ветвь \/ Q выбирается из соотношения
Вышеприведенные леммы являются развитием метода последовательных приближений, применяемого в теории дифференциальных уравнений [2]. Во второй главе рассматривается возможность применения этих лемм для многочленов Чебышева-Эрмита и, в частности, выводятся формулы (4) и (5). Доказываются следующие теоремы. Область определения формулы (28) ограничена условиями (24) и (25) с заменой в них п на п — 1 (п 3). С помощью формулы [8] H„(-s) = (-ых многочленов. В первой главе даются оценки для частных решений уравнения (17). Рассматривается случай Q(x,X) 0 (Q(x,X) = 0 = х -точка поворота (17)). Пусть Ветвь \[Q в формулах (22), (23) выбрана в соответствии с (21). Ветвь \/ Q выбирается из соотношения Вышеприведенные леммы являются развитием метода последовательных приближений, применяемого в теории дифференциальных уравнений [2]. Во второй главе рассматривается возможность применения этих лемм для многочленов Чебышева-Эрмита и, в частности, выводятся формулы (4) и (5). Доказываются следующие теоремы. Область определения формулы (28) ограничена условиями (24) и (25) с заменой в них п на п — 1 (п 3). С помощью формулы [8] H„(-s) = (-1)"Я„(я) (29) формулы (26), (27) и (28) могут быть видоизменены для отрицательных s. Теорема 2.2. (Случай \х\ у/2п+\.) ([24]) При п 1 справедливы следующие асимптотические формулы: l)e-s2 2Hn{s) (27г)1/2Л52_(2гг + 1) ілАМ Т)+ іп( X X l + a(s,2n + l) (1 + а(+ос, 2n + 1))(1 + є2(п
Аналог формулы Планшереля—Ротаха для многочленов Якоби
Многочленами Якоби опиывается все множество классических ортогональных многочленов, определенных на конечном промежутке. Стандартизованные многочлены Якоби определяются по формуле Родрига [8] Полиномы (3.1) являются ортогональными на интервале (—1,1) с весом6) Оценки в формулах (3.4) и (3.5) являются равномерными по О Є [є, 7Г — є]. Оценки в формулах (3.4) - (3.7) не являются равномерными по е. Доказательство. Зафиксируем произвольные 0, є Є (0,7г/2), а —1,/3 —1. Пользуясь замечанием, сделанным относительно корней при доказательстве теоремы 2.1 (см. абзац перед формулой (2.11)), применяем лемму 1.1 на отрезке [є, 7Г — є] к формуле (3.3). Пусть йо = по(є,а:,/?) такое, что \/п щ : Q(cos6, N) О при О Є [є, ті — є]. Получаем два частных решения уравнения (3.3) : поэтому 3?го = Щ(є, а, /3), по по, такое, что Vn щ условие (1.8) выполнено, и, следовательно, справедливы (3.8) и (3.10). При этом из (3.9) и (3.11) следует, что остаточные члены имеют оценки равномерно по # Є [є, 7Г — є]. Определитель Вронского решений (3.8) имеет вид Определитель Вронского для нового набора решений раве vi(6] а, (3) и V2(6] а, (3) - частные решения уравнения (3.3), а преобразование (3.13) является невырожденным. В силу этого \/п П\ г і(#;а,/?) и V2(9;a,P) линейно независимы. Для них имеем формулы где для остаточных членов справедливы оценки аналогичные (3.12). Применяя известную теорему из теории дифференциальных уравнений [6], можем представить функцию (3.2) в виде линейной ком где коэффициенты можно найти из следующего соотношения которое следует из (3.14). Применяя формулы Крамера к (3.15), находим в точности формулы (3.6) и (3.7). Дифференцируя равен ство (3.14), получаем (3.5). Теорема доказана. Вычислим интеграл 1(0), стоящий в асимптотических формулах (3.4) и (3.5). Докажем следующее утверждение Обозначим t\ и 2 - корни многочлена Замена переменной , = («) = /( »-«)(«- ) (3.19) t — l дает равенство і(в) = N(h - h)2 х х(соъв) 9т27т Х Ja} (х2 + 1)(( 1 + 1)х2 + t2 + 1)((1 - ii) 2 - (h - 1)) ( } Разлагая дробь под интегралом (3.20) в сумму простейших, получим x(cosi 1(6) = 2N J х(0) Xі + -l(1+fl)(1+t2)(t1+l) +t2+l+ + (1 - «i)fa - 1) (1 _ fa _ ц . (3.21) Это равенство справедливо и в случаях 2), 4), 5). Интегрируя (3.21), получим (3.17) при \а2 - 1/4 + \f32 - 1/4 ф 0. Случай 3) рассматриваем непосредственно 1(0) = J NdO = N(0--\. тг/2 V 2/ Тем самым, теорема доказана. Результаты предыдущей главы позволяют назвать формулы (3.4) и (3.5) аналогами формулы Планшереля-Ротаха для многочленов Якоби и их производных. Следствие 3.1. В случаях а = (3 = —1/2 (многочлены Че-бышева I рода) и a = f3 = 1/2 (многочлены Чебышева II рода) аналогом формулы Планшереля-Ротаха являются явные формулы для многочленов Тп(х) = cos(n arccos х) U U„(x) sm(n + 1) arccosa; соответственно. Наиболее интересным случаем является а = /3 = 0 ( многочлены Лежандра ). Его следует рассмотреть отдельно.
Известно, что функция В предпоследнем равенстве было использовано разложение на простейшие дроби. Для рассматриваемого частного случая имеем Q = Q{0,n) 4sin20+r+2. Q = Q e(0,n) cos0 2 sin3 0 Q" = Q QQ{0,n) + 2 cos2 0 2 sin4 (9 1\2\ 5/2 6(e,n,Q) = Q-V2 4sin20+r+2. x \Q»Q _ !Q 2 8 32 (1 + 2 cos2 0) (1 + 4 (n + ±) sin2 0) 5 cos2 # 64 sin6 0 128 sin6 x l\2\-5/2 X X - cos2 0 + 8 (n + )2 sin2 0 + 16 (rc + )2 cos2 0 sin2 (9 128 sin6 0 Заметим, что 5(9, n,Q) 0 при в Є (0,7г). Формулы леммы оцениваются с помощью величины Pi{e,n,Q) =T\6{e,n,Q)\de X 7Г— X V2 1 1\2\-5/ 1\2 128sin6 є 4 V 2, 2-cosze + 8[n + -\ smze + 4\n + -\ sin2 2(9 dO /1/1 128 sin6 є 4+ V 2. 2\ "5/2 X V3 cos2(9 / l\2r x / + 2 n + - [3 - 2 cos 2(9 - cos 4(9] d0 z z V z/ 1 / 1\V5/2 4+ " + - I x (тг-2є) + + 2( + і) (3(7r-2) + 2sin2 + X 128 sin6 є Пользуясь несложными соотношениями sin4e sin 2є cos 2є sin 2є и sin 2є тт — 2є, получим sin4e P\(e,n,Q) I28sin6(n + i т 2 + I2rc + 2, Решениями уравнения (3.23) согласно лемме l.l будут I , в , иі)2(п,0)= 4/ ехр г / Qd 9 (1 + а), их производные «; ,#) = -е±!ЭДехр(Тг / sJ\Q\de)(l+p), 7Г —Є где led 4/0i(g,n,Q) 1 - 2pi(є, га, Q) (3.24) l-2pi{e,n,Q) x x 11 + 4 ( " Q) ) . (3.25) Здесь и далее для упрощения повествования через а и /3 (без индексов) будут обозначаться любые остаточные члены, имеющие указанные равномерные на сегменте оценки. Оценим Ю ЦОІ-3 2: \Q \\Q\ -3/2 г COS0 2sin36 4 sin2 в \ 2, -3/2 2sin3 4+ r + 2, -3/ 1 / Г 2sin3 є Г + 2, Необходимо, чтобы выполнялось условие линейной независимости полученных решений. Тогда, взяв их соответствующие линейные комбинации их и их производных, получим асимптотические формулы для функции (3.22) и ее
Новый аналог формулы Планшереля—Ротаха для многочленов Чебышева—Лагерра
Еще одним важным случаем классических ортогональных многочленов являются многочлены Чебышева-Лагерра [8] где s Є (0, оо). n(s; а) - многочлены, ортонормированные с весовой функцей Вспомогательная функция w = е s 2sa+l 2Ln[s2 1 а) удовлетворяет дифференциальному уравнению [7] Рассмотрим функцию Q(s, n, a) = An + 2a + 2 — 52 + - -. Заметим, что в данном случае нельзя вывести асимптотическую формулу в окрестности точки 5 = 0, как это делалось для многочленов Чебышева-Эрмита, в силу особенности функции Q(s,n,a) в этой точке. Исключение составляет случай \а\ = 1/2, а это как раз и есть рассмотренные ранее функции Чебышева-Эрмита. Попытаемся получить результат для полуинтервалов, содержащих оо. Фиксируем произвольное a — 1. Введем вспомогательную функцию / : R —у М. такую, что Пусть A = 4n + 2a + 2. Проведем в (4.2) замену переменной х = К этому уравнению можно применить лемму 1.2 из главы I. Необходимо проверить выполнение условий, сформулированных в лемме. Для данного случая і \ Q(x, А) = А2/(А) \f(\)x2 - 1 + ; а x2X2f(X) Будем рассматривать (4.3) на промежутке [1, ос) с условием Q(x, А) 0. (4.4) Для выполнения (4.4) достаточно, чтобы при п 1 " /(А) Условие (1.26) леммы 1.2 выполняется, если в качестве ветви корня взять главную ветвь. Имеем 1. Тогда выражение в квадратных скобках в (4.5) строго меньше нуля. Для оценки /?2(1,A,Q) сверху можем брать только отрицательные члены в 5(х, A, Q). Первое слагаемое было уже разобрано при доказательстве теоремы 2.2. Оно меньше величины ж (А) определяется по формуле о 1- с? 16 х3(Х) 3 1 "з"+ з " (А)" Щ) + зВД Второе слагаемое в оценке /?2(1, A, Q) равно 3 / о 1 4Л3 С 4, Таким образом, при а 1/2 16 х3(Х) - Зж(Л) -1 p2(l,A,Q) Г + у + 1\ г17 4А3(А) 4А3 Vа 4, а 3 + З + 33(А) 1\ г _ 1 + 4, ж(Л) 33(A)J - 4Ах3(А) 4А3 1 1 17 + 3(А) 4, 4Ах3(А) 4А3 Пусть а 1/2 и /(А) 65/64 + 8, где S - некоторое положительное число, не зависящее от А. Используя замечание об оценке /02(1, A, Q) сверху (см. абзац после формулы (4.5)), имеем х A/V2(A) 1 p2(l,A,Q) оо X i/(A) -f5/2 I W+Ї/(Л)+Ш dx ?-J2W + \fW (ІЖ + A/1/2(A){ (/(Л) 6б\5/2 64 У (ІЖ 9 і - а2 4A3/V2(A) + 1 X (f(\)x - Делая замену (4.6), получаем в первом слагаемом /1/2(А)Т I/(A)x2 + J 1 Г ІСІ + І 65 /2 А d(3 65 64 /(А) 2 і л/да (&2 5/2 3 8 2584 12675A [488 + f(XJ где A Л 488 126 оо 323 d(s d(s J Сз 323 J л„ J— (ґ2 65Л3/2 512 J— (ґ2 65Л5/2 S V 64s3 ) ) 1024 j d(5 2584 j d(5 1 2584 1 1 1 / 65 _2\V Замена (5 = (1 — — (3 I _ 1 A 1024 1 4225 Щ + 12675 f{\) m W 64/(A) Q 1 гл2 с 94-«./1/2(Л)/ Пользуясь теми же заменами, во втором слагаемом получаем 1 2 dx 4 А3 і /(А)х (/(А)Я2 _ 6/2 9{-а СЮ Сз -27W 4 А3 /— л2 / 2 65Л5/2 У/ТЩ з з - eij 2\2 «2 (i-a) - А4 А3 Ї/(А) 1 = 9/64\3 4 І65У 3 + 3 (А)"Щ 9 /64\3±-а2 4 І65У А3 3/64\3-а2 - 4 165/ А3 + № Таким образом, при а 1/2 имеем p2(l,A,Q) 12675А 488 + 2584 ш + 3/64\3 -а 4 V65/ А3 + 2/3(А). Так как /(А) 65/64 + 5, то у2(Х) 645 65+645 А3(А) - ОС. Л— оо c?-\ 1,ЗЛ о На основании проведенных оценок при а — 1. Ло(ск)УЛ Ло: 1 p2(l,A,Q) -.
Тогда уравнение (4.3) согласно лемме 1.2 имеет решение г/(ж, А) такое, что выполнены неравенства, фигурирующие в лемме. Имеем 2 /(Л)х - -± Л (Д) (/(А)х - 1 + ) (4.7) Обозначая рассмотрим при фиксированных А и а функцию F(x) = Iх ГдЄ ж i7 /(Л) 65/64, А 4. (ДА), - 1 + ) 7 При рассматриваемых условиях &) = -2/2(Л)д2 - /(Л) + 1М/(Л) t - ZA 0. (4.8) Следовательно, функция F(x) достигает максимума в крайней левой точке х = 1. Из (4.7) следует «2-1 Q (,,A)Q(,,A)-3/2 J /(Л) f» 2_1 \3/2 Л/ (Л) /(А) - 1 + W(f) Аналогично проделанному в главе II при доказательстве теоремы 2.2 \ ( Q ,А І WA/(A) ) N л/(Л) U2-A + а I і/Ш УШУ . = / N А«/(А) /(А) » - 1 + а I d лДда \ а2 -1 Г72 — Л Ч Tr- dr), i\ откуда для решения уравнения (4.2) получаем формулу 1 w(s, Л) : X { Л/(А) ( - A + i) (l + a(s,A)), \ лДда 2 1 а 4 a(s, Л)I х ехр а2 - rf — Л Н Tr drj / где 5 Є [ Л/(Л),+оо): 4p2(l,A,Q) 1-2P2(1,A,Q) 1. а для ее производной «ч w (s, Л) = — 52 - Л + 1 А/(А) X х ехр V лАда \ а2-1 772 - Л Ч 7/ (і?7 (l+/3(s,A)), где 5 Є h/A/(A),+oo). а2 1. vu 4pa(l,A,Q) , 1 1 „ a2 1 .. A) wg) L 4p2(l,A,Q) ДАЫ + ЗУЛ i-W Q)) W(A)J Учитывая, что функция e s 2sa+l 2Ln[s2 1a) удовлетворяет (4.2), как и при доказательстве теоремы 2.2 справедливо e-s2l2sa+l 2Ln(s2- а) = Cn(a)w(s, А), где Сп{а) —некоторый коэффициент, Л = 4n + 2a + 2, \а2 —1/4 1,а2 ф 1/4, a —1,п l,s уА/(А). Старший коэффициент многочлена 7n(s2;a) равен [8] /п!Г(а + п + 1) следовательно, при фиксированных п и а справедлива формула 1 w(s1 X)Jn\T(a + n + 1) lim C„(a) S es2/2s2n+a+l/2 Чтобы найти этот предел, докажем следующее утверждение. Обозначим D D{\a) = \2-±(a2-- _ А-УР (7(t) = (7(t,A,a) 6 2 А + _ A+/D \L Jr/4 - Аг/2 + (a2 - \ 7(s) = 7(s,A,a,/) = у -dr/, л/АДА) arctg (2//) , a2 - 1/4 0. К (у) ix+yp ЦХ-VD D+X VD-X In y \JX+VD y+\j X+VD і o-L./ +A a2 - 1/4 0, Утверждение 4.1. Пусть /(Л) 65/64, Л 4, 0 1, а — 1. Тогда о?-\ 1(8) С? Л1п (7 + 17-1 2(Ст2 - 1) 4 Л- 2 Aiw С7(«2 Ст(А/(Л)) ,5 Л/(А). (4.9) Доказательство. г/4 - Ату2 + (а2 - \ dV = (Сб = rf) лАда d(6 \ 4У а 1 -2 іСб2-АСб+(а2- ) АДА) /С62-АСб + («2-1 с Се Л+ Л2-4(а2-1) 2 С?( 2 (7(л/(л)) (Ст2 - I)2 (Ст2 - ( разлагая дробь на простейшие ) = 7( Ст(А/(А)) (С? -1) Л D 1 2Л-і -VD І і 9 А2 А-Л/DS7 х,./п-1 #7. Интегрирование в элементарных функциях дает результат. Фиксируем п. Из определения 7( 2) вытекают формулы =2/„2 #М -1 D + v A± ± + 0(I 2 s Имеем lim (\/ s—»00 ((7(s2) - 1)" CT( 2) 2(CTV) - 1) 2s -A/4 А/2ИШ) 2 \ lim ( l + # + Ofi A+VD 1 + + 0(\) Л и Hm (C7(,2) + 1) 4 = 2-"\ s—»00 Обозначим через ii(s) значение интеграла (4.9) на верхнем пределе. Получаем lim s—»00 4/ -2п-а-1/2 s2_X + iexp{h{s)_s2/2) lim -2n a l exp( K((7{s2 J [ФУЇ lim s—Усю exp -2n-a-l mrn /А-УД Ц\ D&2 2Є 2n+a+l exp ( K(l)) A A 22Є4. L Таким образом, A/(A) /(7(A/(A)) + 1\A/4 Cn(a) V8 2л/2ел/4 п!Г(п + a + і) VC?(A/(A)) - 1 x exp — \[Ъ CT(A/(A)) + 2«?(A/(A)) - 1) X где a(+co, Л) = lim a(s, Л) s— +oo Теперь можем сформулировать основной результат. Обозначим + 12675Л E(s,\) 4A(s2_A)3/2 + IF Iа 4 488 + 2584 (S2-gA)3/2 (S2-A)3/2 і 3 / 64 3 IZH! + 4 I 65 J Ж при a . „з 8 + і (S2-fA)3/2 при a Я(+оо, A) = lim #(s,A), X-VD DCTH _Aln Ст( 2) + 1 h(s) K((7(s2)), 2(CTV) - 1) 4 CT(S2) - 1 а для функций D = D(A, a), (t) = 7( , A, a) и /"(?/) справедливы обозначения утверждения 4.1. 1 4 65 64 Теорема 4.1. Если п 1,а — 1,а2 Л, г ?е А = 4п + 2а + 2, а2-і 1,«2 (s,A) mo справедливы формулы l)e-s2l2s l 2Ln{s2]a) = А/8 х 2A/2eV4 п!Г(а + п+1) 4Ь _ л + c ijl X + а(+оо, Л) 4(+oc, Л) 1-2Я(+оо,А) 8(9e хехр #(1) exp(-/i(s)) V ; К5 л)І і-2Ум) и+0О л)І [e-s2/V+1/2rn(S2;a) 2A/2eV4 /п!Г(а + п + 1) X + a(+oo, A) VS-Ar_ Л , г , Лч l+/?(s,A) хехр ДГ(І) exp(-/i(s)) v y где «2"1 l + 2#(s, A) xn, лм 4E(s,A) 1 l-2E(s,\) 2s U д , «4j3/2l-2%A)" Замечание 4.1. Пользуясь формулой [8] Ln(s] a) = y/nLn-i(s; a + 1), a —1, n Є N, (4.10) ш теоремы 4-1 моэюно получить асимптотические формулы 9дя любых а таких, что а — 1 и а — + т, где т Є N. Замечание 4.2. Формула [8] Ln(s;a) = nLn(s; а)-\-J(п + a)nLn-i(s; а) (4-П) с использованием результатов теоремы 4-1 дает новые асимптотические формулы. Замечание 4.3. Асимптотические формулы для исключенных случаев а = — + т, где т Є N, могут быть получены с помощью результатов теорем 2.1 и 2.2, формул (4-Ю) и (4-11) и формул [8] Я2п(ж) = 2п(а;2;-1/2), H2n+i{x) = xLn(x2]l/2). Этот случай замечателен тем, что в отличие от других параметров а здесь имеются асимптотические формулы в начале координат. Замечание 4.4. Допустимые значения параметра а в теореме 4-1 можно несколько расширить. Ограничение а2 — \ 1 здесь принято в связи с очевидностью возникающих в этом случае неравенств, которые в данном тексте приводятся на словах (см., например, неравенство (4-8)) В заключение главы докажем утверждение, с помощью которого можно судить об асимптотике коэффициента К{1). Утверждение 4.2. Если а —1,0 а2 — \ 1, A = 4n + 2а + 2,71 1, то 1) при а2 — \ 0
Весовые оценки для многочленов Чебышева—Эрмита и Чебышева—Лагерра
Эта глава посвящена решению трех задач [20], о которых говорится в заключительной части Введения. Пусть даны последов что выражение (5.2) для остаточного члена Rn(x;a) при а 0 отличается от выражения (5.3) для остаточного члена 1 /9 Rn(x] а) при — 1 a 0 множителем - тт- Таким образом, оценку (5.3) можно рассматривать при любом а — 1 в указанной области определения. Лемма 5.1. Пусть г Є (0,1). Последовательность является допустимой. Доказательство. В силу ранее полученных результатов последовательность {В п}пЄ , В п = 1 Vn Є N, допустима (это следует из результатов параграфа 3 главы VI книги [8]; см. также статью [20]). Теперь оценим функцию ха 2+1 А е х 2 Ьп(х]а) на отрезке [1,В„]. Имеем: Следовательно, используя асимптотическую формулу (5.1), получаем: Лемма 5.2. Пусть а — 1, д(п)- некоторая вещественно-значная функция такая, что lim д(п) = 0,д(п) —1, п— +оо Доказательство. Допустим сначала, что где ап Є [1, 2], ап пока не определено, и пусть Из определения следует, что хп Є (0, Вп]. Так как 1 + апд{п) 1, то Обозначим Используя формулу Тейлора для синуса sin26 = 2в - - + 0(6Ъ), (0-Ю): получаем Пользуясь соотношением справедливым при у Є [0,1], получаем, что где эквивалентность справедлива в силу условия lim д(п) = 0. Аналогично асимптотическим разложением (5.10), получаем: Из условия (5.7) вытекает, что откуда следует, что главный член асимптотики (5.11) стремится к +ОС, а, значит, и все выражение стремится к +ос при п — +оо. Тогда Зщ Є N, \/п щ : В силу непрерывности функции F(AT, arccos wl + tg(n)) по переменной і Є [1,2] при фиксированном параметре п, где п по, пользуясь теоремой Больцано о промежуточных значениях, получаем, что Зап Є [1,2] и 3/іп Є Z: Положим ап = 1 при ТІ = 1,..., по — 1. Теперь, когда последовательность {хп}пЄм определена полностью, докажем выполнимость условия (5.5). В силу условия (5.8) можем воспользоваться асимптотической формулой (5.1) на промежутке (0, Вп] при п 3, предварительно переписав ее в виде: (N cos2 6)ательности {ап}пЄн и {6п}пЄн, &п Є К , Ьп Є К. Пишем если
Назовем последовательность {Вп}пЄ , Вп Є К, Вп 0, допустимой, если ЗСі = Сі (а), а —1/2: Из результата теоремы 4 Введения и формулы для функции Эйри [13, 12] обе справедливые при 0 х N — 4. Заметим, что выражение (5.2) для остаточного члена Rn(x;a) при а 0 отличается от выражения (5.3) для остаточного члена 1 /9 Rn(x] а) при — 1 a 0 множителем - тт- Таким образом, оценку (5.3) можно рассматривать при любом а — 1 в указанной области определения. Лемма 5.1. Пусть г Є (0,1). Последовательность является допустимой. Доказательство. В силу ранее полученных результатов последовательность {В п}пЄ , В п = 1 Vn Є N, допустима (это следует из результатов параграфа 3 главы VI книги [8]; см. также статью [20]). Теперь оценим функцию ха 2+1 А е х 2 Ьп(х]а) на отрезке [1,В„]. Имеем: Следовательно, используя асимптотическую формулу (5.1), получаем: Лемма 5.2. Пусть а — 1, д(п)- некоторая вещественно-значная функция такая, что lim д(п) = 0,д(п) —1, п— +оо Доказательство. Допустим сначала, что где ап Є [1, 2], ап пока не определено, и пусть Из определения следует, что хп Є (0, Вп]. Так как 1 + апд{п) 1, то Обозначим Используя формулу Тейлора для синуса sin26 = 2в - - + 0(6Ъ), (0-Ю): получаем Пользуясь соотношением справедливым при у Є [0,1], получаем, что где эквивалентность справедлива в силу условия lim д(п) = 0. Аналогично асимптотическим разложением (5.10), получаем: Из условия (5.7) вытекает, что откуда следует, что главный член асимптотики (5.11) стремится к +ОС, а, значит, и все выражение стремится к +ос при п — +оо. Тогда Зщ Є N, \/п щ : В силу непрерывности функции F(AT, arccos wl + tg(n)) по переменной і Є [1,2] при фиксированном параметре п, где п по, пользуясь теоремой Больцано о промежуточных значениях, получаем, что Зап Є [1,2] и 3/іп Є Z: Положим ап = 1 при ТІ = 1,..., по — 1. Теперь, когда последовательность {хп}пЄм определена полностью, докажем выполнимость условия (5.5). В силу условия (5.8) можем воспользоваться асимптотической формулой (5.1) на промежутке (0, Вп] при п 3, предварительно переписав ее в виде: (N cos2 6)a 2+llA e-Ncm4l2 Ln(N cos2 0; a) =




























