Содержание к диссертации
Введение
Глава 1. Отношения гармонических функций 14
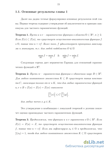
1.1. Основные результаты главы 1 15
1.2. План доказательства 16
1.3. Граничное неравенство Гарнака 17
1.4. Деление на гармонический полином и на гармоническую функцию 19
1.5. Принципы максимума и минимума для отношений гармониче ских функций 25
1.6. Доказательство неравенства Гарнака и оценки градиента для отношений гармонических функций 26
1.7. Примеры гармонических функций с общим множеством нулей 34
1.8. Заключительные замечания 38
Глава 2. Теорема Левинсона о повторном логарфиме и ее многомерный аналог для гармонических функций 44
2.1. Прием Домара 46
2.2. Осесимметричные гармонические функции 48
2.3. Доказательство теоремы 13 49
2.4. Вопрос об односторонних оценках 52
2.5. Приложение к универсальным рядам гармонических полиномов. 53
Глава 3. Тауберовы теоремы о граничном поведении положи тельных решений эллиптических уравнений в частных про изводных 54
3.1. Предварительные сведения и обозначения 54
3.2. Доказательство теоремы 15 59
3.3. Оценки функции Грина 63
3.4. Асимптотика плотности L-гармонической меры 65
3.5. Приложения асимптотической формулы для L-гармонической меры 69
3.6. Критерий существования некасательного предела 73
3.7. Принцип минимальности Берлинга 77
Заключение 81
Список литературы 83
- Деление на гармонический полином и на гармоническую функцию
- Примеры гармонических функций с общим множеством нулей
- Доказательство теоремы 13
- Асимптотика плотности L-гармонической меры
Деление на гармонический полином и на гармоническую функцию
Пусть и - положительная гармоническая функция в единичном шаре В С Шп. Для любой такой функции существует единственная мера (неотрицательный заряд) /І на границе этого шара, гармоническое продолжение которой (внутрь шара) совпадает с и. Мера /І называется граничной мерой функции и. Для точки х Є дВ будем обозначать через п{х) внутреннюю нормаль к дВ в точке х. Зафиксируем числа а Є (—1,п — 1] и А Є [0,+оо). Мы докажем, что и(х + n(x)t)ta — А при t — +0 если, и только если Д-1 V - СаА при г - +0, где Са = г(п-а+")г(а+ту- В случае а = 0 мы получим критерий существования предела функции и вдоль нормали, этот случай изучался в работах Люмиса и Рудина. При а = п — 1 речь идет о величине точечной нагрузки граничной меры/І В точке х. Отметим, что этот случай легко следует из принципа минимальности Берлинга, изучавшийся в работах Берлинга, Мазьи и Дальберга. Этот принцип можно интерпретировать как условие на рост положительной гармонической функции вдоль последоватльности точек, стремящихся к фиксированной точке границы, которое гарантирует наличие точечной нагрузки у граничной меры.
При а Є [0,п — 1] мы обобщим этот результат и критерий существования некасательного предела положительной гармонической функции на случай областей с достаточно гладкой границей и эллиптических операторов второго порядка с переменными гельдеровыми коэффициентами при помощи асимптотических оценок гармонической меры.
Структура диссертации. В главе 1 изучаются отношения гармонических функций с общим множеством нулей. В разделе 1.1 мы формулируем главные результаты этой главы: локальную теорему о делении, неравенство Гарнака и оценку частных производных для отношений гармонических функций. В разделе 1.2 представлен план доказательства этих результатов. Граничное неравенство Гарнака сформулировано, а также кратко изложена его история в разделе 1.3. В разделе 1.4 доказывается вещественная аналитичность частного гармонических функций с общим множеством нулей. Сначала мы обсудим частный случай, когда функции - однородные гармонические полиномы, в этом случае частное тоже оказывается однородным полиномомом (уже необязательно гармоническим). Главным инструментом служит теорема Брело-Шоке, утверждающая, что непостоянный делитель однородного гармонического полинома меняет знак. Затем мы покажем, что если вещественно-аналитическая функция исчезает на множестве нулей гармонической функции, то первую функцию можно поделить на вторую как формальные степенные ряды. После этого будет доказано, что ряд Тейлора частного имеет положительный радиус сходимости, что даст вещественную аналитичность частного. Принципы максимума и минимума для отношений гармонических функций обсуждаются в разделе 1.5. Они используются вместе с граничным неравенством Гарнака в доказательстве неравенства Гарнака для отношений гармонических функций в размерности три, изложенным в разделе 1.6. Затем полученное неравенство Гарнака для отношений в комбинации с локальной теоремой о делении дадут оценку градиента и частных производных старшего порядка для отношений гармонических функций с общим множеством нулей. В разделе 1.7 мы собрали несколько примеров двумерных и многомерных гармонических функций с общим множеством нулей. Гасширенный список примеров в размерности два содержится в работе [1]. В разделе 1.8 мы собрали несколько заключительных замечаний и дополнений к основному тексту главы: привели пример гармонической функции с нодальными областями, у которых граница не представима локально в виде графика липшицевой функции, кратко обсудили сильно вырожденное дифференциальное эллипти 12 ческое уравнение, которому удовлетворяет частное гармонических функций, также мы предложили доказательство леммы о делении гармонических полиномов, сделали замечание о совпадении комплексных нулей гармоничеких функций, сформулировали вопрос о нормальности семейства гармонических функций с фиксированных нодальным множеством.
Вторая глава посвящена теореме Левинсона о повторном логарифме. Главный результат этой главы - аналог теоремы Левинсона для гармонических функций в старших размерностях. Мы кратко опишем идею доказательства Домара классической теоремы Левинсона в разделе 2.1. Раздел 2.2 посвящен осесимметричным гармоническим функциям, в этом разделе описаны два приема: первый позволяет сводить вопросы об осесимметричных гармонических функциях в размерности 4 к обычным гармоническим функциям двух переменных, а второй прием позволит свести случай нечетных размерно-стией к трехмерной ситуации в гармоническом аналоге теоремы Левинсона, которая будет доказана в разделе 2.3. В разделе 2.4 мы задаем вопрос об односторонних оценках в теореме Левинсона, а в разделе 2.5 формулируем одно приложение этой теоремы к граничным свойствам универсальных рядов Тейлора гармонических функций.
В третей главе речь пойдет о тауберовых теоремах для положительных гармонических функций и положительных решений эллиптических дифференциальных уравнений. В разделе 3.1 мы кратко излагаем историю вопроса и вводим определения граничной меры и класса эллиптических операторов Ь+(А,а,Г2), также мы формулируем и обсуждаем критерий степенного роста положительной гармонической функции (теорема 15). В разделе 3.2 мы докажем теорему 15 с помощью тауберовой теоремы Винера. В разделе 3.3 мы сформулируем несколько известных оценок функции Грина GL и L-гармонической меры. Раздел 3.4 посвящен асимптотической оценке L-гармонической меры, когда расстояние между полюсом гармонической меры и точкой, где вычисляется плотность гармонической меры, стремится к нулю. Эта информация будет использована в разделах 3.5, 3.6, где теорема 15 будет обобщена на гладкие области и эллиптические операторы из класса Ь+(А,а,Г2). А также будет обобщен критерий Рэми-Ульриха существования некасательного предела на L-гармонические функций. В разделе 3.7 мы формулируем принцип минимальности Берлинга, а затем обобщаем его на некоторый класс эллиптических операторов второго порядка в недивергентной форме.
Примеры гармонических функций с общим множеством нулей
Пусть Z = Z{w) С Q. Будем говорить, что точка х Є Z хорошая, если для каждой нодальной области Qi функции w с dQi Э х выполняется следующее: существует окрестность W точки ж, такая что dQi П W можно параметризовать графиком липшицевой функции, т.е. граница каждой нодальной области dQi является липшицевой в некоторой окрестности точки х. Будем называть точку х Є Z плохой, если она не является хорошей.
Нодальное множество можно представить в виде объединения: Z = ZQUZI, где ZQ = {х : w(x) = 0, Vw{x) ф 0} и Z\ = {х : w(x) = 0, Vw{x) = 0}. В некоторой окрестности каждой точки из ZQ нодальное множество есть гладкая поверхность, и поэтому все точки множества ZQ хорошие; a Z\, критическое множество функции w, локально можно представить в виде конечного объединения аналитических кривых и дискретного множества точек. В этом месте мы ссылаемся на общую структурную теорему Лоясевича о вещественно-аналитических многообразиях, см. [32] и [33, параграф 6.3]. Рассмотрим любую аналитическую кривую Г в Z\. Для точки х Є Z будем обозначать через d(x) глубину нуля в ж, точнее d(x) есть степень первого ненулевого однородного полинома в ряде Тэйлора функции w с центром в точке х. Предположим, что последовательность точек {ХІ}11 из Г сходится к внутренней точке Жоо кривой Г, и d(xi) к для некоторого к Є N. Тогда из вещественной-аналитичности функции w иТ следует, что d(x) к для любого ж Є Г. Следовательно существует к Є N, такое что d(x) = к для всех ж Є Г кроме не более чем счетного множества точек на Г с не более чем двумя точками накопления на концах этой кривой (см. также доказательство леммы 2.4 в [34], где похожим образом представляют критическое множество).
Лемма 5. Пусть X - это внутренняя точка кривой Г, a U есть окрестность точки X, такая что для любого Y Є Г П U: d(Y) = к. Тогда точка X хорошая.
Идея доказательства леммы состоит в том, чтобы рассмотреть первый однородный полином в ряде Тейлора функции w с центром в каждой точке Y єТПІІ, окажется, что это есть однородный гармонический полином степени к, зависящий только от двух переменных в плоскости ортогональной к Г в У, а модуль градиента этого полинома, суженного на плоскость, ограничен снизу (к — 1)-ой степенью расстояния до Y.
Доказательство. Не умаляя общности, считаем, что X = 0. Пусть / - это интервал вещественной прямой, содержащий ноль, а Г : / — Q - парамет 28 ризация кривой Г, такая что Г(0) = 0,Г() = (x(t),y(t),t). Считаем, что Г (0) = (0,0,1). Также предположим, что d(V(t)) = к для всех t Є (—r}r). Пусть pt(x,y,z) есть к-ьт однородный полином в разложении w в ряд Тейлора в точке T(t), w(x,y, z) = pt(x - x(t),y - y(t),z ) + qt(x - x(t),y - y(t),z - t), где qt есть остаток ряда Тейлора. Используя классические оценки производных гармонических функций, мы получаем, что (Х) С\Х\ +1 и \Vqt(X)\ С\Х\к при достаточно малых t, где X обозначает (x,y,z). Очевидно, что pt есть однородный гармонический полином степени к, чьи коэффициенты аналитическим образом зависят от t.
Зафиксируем точку to Є (—r}r), и пусть VQ = W(to) = (х (to),у (to), 1) есть касательный вектор к Г в точке T(to). Рассмотрим частную производную функции w порядка к — 1: / = даъи, \а\ = к — 1. Тогда f(V(t)) = 0 при —r t r, следовательно (Vf (Г(to)), Vo) = 0. С другой стороны (У/)(Г(о)) = V(dapto)(0), и все частные производные порядка к полинома pto есть константы. Следовательно (Vdapto}Vo) = 0. Мы знаем, что pto(t;) - однородный полином порядка к. Тогда (V (),t o) есть однородный полином порядка к — 1, и его можно записать как Са,а- Коэффициент са \а\=к-1 этого полинома равен (a\) lda(Vpt0) Vo) = 0. Следовательно р() не зависит от (,г о) (т.е. Pt0(C + svo) = Pto (С) Для любого s Е 1). Другими словами, р() есть однородный полином степени к, зависящий только от двух переменных в подходящей системе координат. Тогда существует ортогональный базис {a(to),b(to)Xto)}, такой что p(t0)(X) = c(t0)Re {((Х,а(0)) + г(Х, &( о)» }, c(t0) ф 0.
Также можно считать, что a(t),b(t),c(t) - вещественно-аналитические векторнозначные функции от t при достаточно малых , и \c(t)\ Со 0. Введем обозначение v(t) = W(t) = (х (t), у (t), 1) и заметим, что v(t)\ 1+5 при малых \t\. Проекции a(t) и b(t) на плоскость {z = 0} обозначим через a\{t) и b\{t) соответственно. Нам также понадобится обозначение A(t) Є М для обратной матрицы 2x2 к матрице \a\{t\ b\(t)], она существует при достаточно малых t и аналитически зависит от t.
Наша цель показать, что каждая нодальная область функции w рядом с началом координат липшицева. Мы сделаем диффеоморфные преобразования координат, чтобы упростить геометрию нодального множества рядом с началом координат. Начиная с этого места, мы не будем пользоваться тем, что w гармонична.
Сначала мы рассмотрим отображение F(x,y, z) = (х + x(z),y + y(z), z) в некоторой окрестности U С Ж. х (—г}г) начала координат; очевидно, это диффеоморфизм. Мы определим W\ = w о F. Тогда W\ исчезает на оси z вместе со совим производными порядка не больше к — 1. Положив X = (ж, у, z\ мы имеем
Доказательство теоремы 13
Рассмотрим М.п = {х = (х\,. .. ,хп) : Х{ Є Ж\. Будем обозначать через р величину \ 1 2 х? и положим h := хп. Функция и в WLn называется осесим V г=1 метричной, если и = и(р, /і), т.е. и инвариантно относительно ортогональных преобразований первых (п — 1)-ой координат. Осесимметричные гармонические функции и удовлетворяют следующему дифференциальному уравнению (уравнение для осесимметричных потенциалов): д2и д2и п — 2 ди . . dp2 dh2 р др Далее будут сформулированы две идеи. Первая сводит осесимметричные гармонические функции в!4к обычным гармоничечким функциям в Ж. . Второй прием сводит осесимметричные гармонические функции в К. + к гармоническим функциям в М3. См. [45], [46], [47], [48], [49], [50], где подобные идеи используются в другом контексте.
Предположим, что и есть осесимметричная гармоническая функция в осесимметричной области Q С М4. Рассмотрим множество Q+ С М2, опреде 49 ляемое по правилу х Є Vt = {р{х), h(x)) Є Q+. Легко видеть из уравнения (2.3), что функция u(p,h) = pu(\p\,h) (2.4) гармонична во внутренности Q+. Определим Г2_ С Ж соотношением х Є Q = (—р(х), h(x)) Є Q-. Пусть Q есть объединение Q+ и Г2_. Тогда Г2 есть область в К. , симметричная относительно прямой р = 0. Согласно принципу симметрии Шварца мы видим, что уравнение (2.4) определяет нечетную (относительно координаты р) гармоническую функцию в Q.
Доказательство в случае п = 4. Зафиксируем число є 0: R} Н є. Выберем любую точку XQ Є Mn_1, такую что жо R — Рассмотрим произвольную функцию и из семейства Км- Достаточно проверить, что существует такая константа С = С(М,Н,е), что \u(xo}h)\ С для любого h: \h\ H — є. Обозначим множество {(х, у): х Є Мп_1,у Є Ш, ж є, \у\ Н)} через Р и рассмотрим функцию и : Р — Ш, определенную формулой й(х,у) = и(х — Хо,у). Заметим, что \й(х,у)\ М(\у\) в Р.
Далее будет сделан шаг, который сведет вопрос к осесимметричным функциям. Обозначим через О(З) группу ортогональных преобразований М. , пусть dS - мера Хаара на О(З). Для данного преобразования д Є 0(3) мы будем обозначать через й5 функцию й(дх,у). Очевидно, что йд гармонична в Р, йд(0,у) = й(0,у) = и(хо,у), а также \ид(х,у)\ М(\у\) на Р. Определим функцию w(x,y) := j ug(x,y)dS(g), (х,у) Є Р, очевидно, что w тоже обладает свойствами из предыдущего предложения. Кроме тогой; = w(p,h) осесимметричная. Мы свели четырехмерный случай к следующей лемме: Лемма 8. Предположим, w = w(p,h) - осесимметричная гармоническая функция в усеченном цилиндре Р и \w(x,y)\ М(\у\). Тогда существует константа С = С(М, Н,є), такая что \w(0,y)\ С для любого у Є (-Н +
Положим v(p, h) := pw(\p\, h). Согласно параграфу 2.2.1 функциям гармонична на множестве (—є, є) х (-Н, Н). Обозначим p + ih через ( и j1 — i через /. Тогда / есть голоморфная функция в (—є, є) х (-Н, Н). Обозначим множество (—є/2, є/2) х (-Н + є/2, Н — є/2) через Р/2.
Пусть точка ( = (р, h) Є Р/2 и h є. Рассмотрим диск Bh/2((,) := {z : \z—(\ /г/2}. Так как \v(p, h)\ M(\h\) и М не возрастает, Tosup{t (:c): х Є Bh/2(С)} — M(h/2). Применяя оценки Коши производных гармонических функций, получаем
Доказательство в случае п 5. Мы будем рассматривать только случай нечетного п = 2к + 3. Случай четных п следует немедленно путем добавления фиктивной координаты. Теперь мы знаем, что теорема 13 верна для п = 2,3,4. Мы докажем случай нечетных п = 2к + 3, сведя его к случаю п = 3, при помощи идеи, сформулированной в параграфе 2.2.2. Так же как и в доказательстве четырехмерного случая, мы можем воспроизвести осесимметризующий шаг и свести теорему 13 к следующей лемме.
Лемма 9. Предположим, что и = и(р, h) - осесимметричная гармоническая функция в усеченном цилиндре Р = {{х Є М.п 1,у Є Ш,\х\ є,\у\ Н)}, такая что \и(х,у)\ М(\у\). Тогда существует константа С = С(п, М, Я, є), такая что \и(0,у)\ С для всех у Є (—Я + є, Я — є).
Следуя параграфу 2.2.2, мы рассмотрим функцию г , определяемую соотношением v(p,p,h) = Re(pketk(pu(p,h)) на множестве {р Є [0,27г),р Є [О, є), h Є (—Я + є, Я + є)}, где v гармонична. При помощи трехмерного случая теоремы 13 мы получаем \v(p}p}h)\ (7(М, Я, є/2) для р Є [0,27г),р Є [О, є/2), h Є (-Я + є/2, Я - є/2). Тогда для любого h Є (-Я + є, Я - є) и шара Я с центром в точке (0,0, h) и радиуса є/2 выполнено supB г С{М Я, є/2). Применяя стандартные оценки старших производных гармонических функций, получаем неравенство QV С (k) ( \Jk , выполненное на множестве {р Є [0,27г),р = 0, h Є (—Я + є/2, Я — є/2)} , где константа С(&) зависит только от размерности (п = 2к + 3). Возьмем (/9 = р = 0 и увидим, что -(0,0,/г) = k\u(0}h). Следовательно, м(0,/г) (7(fc) ( /2и для /г Є (—Я + є, Я + є). Доказательство теоремы завершено.
Асимптотика плотности L-гармонической меры
В этом разделе будет сформулирован критерий существования некасательного предела положительной функции, доказанный для случая, когда область - полупространство, a L = А, в работе [22], а затем мы обобщим этот результат на класс областей с достаточно гладкой границей. Критерий формулируется в терминах гладкости граничной меры. Нам понадобится несколько определений, в том числе и понятие сильной производной меры. Пусть Q -С гладкая область в Мп, /І - локально конечная борелевская мера (неотрицательный заряд) с носителем на 0Q.
Замечание 11. Пусть Q - С1-гладкая область, а /і - локально конечная борелевская мера с носителем на 0Q. Предположим, что гиперплоскость WQ касается 0Q в точке О. Рассмотрим шар В(0), где параметр є 0 настолько мал, что ортогональная проекция Pr : 0Q П В(0) — Ж$ инъективна на своей области задания. Рассмотрим конечную борелевскую меру Д на IRQ , определяемую соотношением
Мера /і имеет сильную производную в точке О и Dfi(O) = А тогда и только тогда, когда Д имеет сильную производную в точке О и Dji(O) = А. Ниже сформулирован критерий существования некасательного предела положительной гармонической функции, доказанный в работе [22]. Теорема 23 ([22]). Пусть и - положительная гармоническая функция в Ш _, ц - ее граничная мера, а число А Є [0, оо). Тогда и имеет некасательный предел А в точке О Є dQ если, и только если /І имеет сильную производную в О и Dfi(O) = А. Далее будет сформулировано и доказано обобщение этого результата.
Теорема 24. Пусть Q - С2,е-гладкая ограниченная область в Жа, п 3, начало координат О Є dQ, а число А Є [0, оо). Предположим, что L Є L+(X}a}Q), и - положительная L-гармоническая функция в Q, а /І ее граничная мера. Функция и имеет некасательный предел А в точке О если, и только если ее граничная мера имеет сильную производную в О и Dfi{0) = А.
Доказательство. Теорема 24 будет получена как следствие теорем 23,22. Не умаляя общности, будем считать, что О - начало координат, внутренние нормали к Ж _ и 0Q в О совпадают, а матрица CHJ{0) старших коэффициентов оператора L в точке О есть единичная матрица. Этого всегда можно добиться линейной заменой координат и сдвигом. Далее мы выберем такое є О, что ортогональная проекция Рг : дїГ\Вє(0) — MQ инъективна и определяет борелевскую меру Д на MQ соотношением
Критерий существования предела положительной гармонической функции вдоль нормали в точке границы, тоже формулируется в терминах гладкости граничной меры. Определение 7. Предположим, что носитель меры /І содержится на границе С -гладкой области Q. Пусть S обозначает поверхностную меру Лебега на 9Г2. Говорят, что /і имеет симметричную производную А в точке О Є 9Г2, если Следующая теорема была доказана при п = 2 в работе [20], а затем обобщена на старшие размерности в статье [21]. Теорема 25 ([20], [21]). Пусть и - это положительная гармоническая функция в 1Щ_, а ц - ее граничная мера. Тогда следующие условия равносильны: 1. и имеет конечный предел А вдоль нормали к точке О Є dQ, 2. Dsymfi(0) = А. Отметим, что теоремы 15 и 25 могут быть обобщены со случая полупространства на области с достаточно гладкой границей.
Теорема 26. Пусть Q - С2, -гладкая и ограниченная область вМ.п, п 3, а п(х) обозначает единичную внутреннюю нормаль в точке х Є dQ. Предположим, что оператор L Є L+(X} a, Q) таков, что матрица его старших коэффициентов в точке О Є dQ есть единичная матрица, число к, Є [0,п —1], а Л Є [0, +оо). Пусть и - положительная L-гармоническая функция в Q, а її - ее граничная мера. Тогда и(х + n(x)t)tK — А при t — +0 если, и только если \ Т У (- ЦА При V У +U, ЗОЄ LJK = р п-к+і р/к+і , Мы опустим доказательство этой теоремы, потому что оно полностью повторяет доказательство теоремы 24.
Термин "принцип минимальности Берлинга" был введен в статье [60], где двумерный результат А.Берлинга (см. [61]) об одном граничном свойстве положительных гармонических функций был обобщен на положительные решения эллиптических дифференциальных операторов в дивергентной форме в гладких областях любых размерностей. Независимо этот результат был перенесен на гладкие области в Шп в статье [62]. Одна из идей, использовавшихся в работе [60], касалась асимптотических оценок функции Грина эллиптических операторов в дивергентной форме. Она позволяла обобщать утверждение для полупространства на случай С -гладких областей в Ш"\ Далее будет показано, что принцип минимальности Берлинга выполнен и для эллиптических операторов в недивергентной форме из класса L+(A,a,i7). Этот принцип можно интерпетировать как условие на рост положительной гармонической функции вдоль последоватльности точек, стремящихся к фиксированной точке границы, которое гарантирует наличие точечной нагрузки у граничной меры. Заметим, что случай а = п — 1 теоремы 15 следует из принципа минимальности Берлинга.
Определение 8. Пусть последовательность (} точек в Q стремится к точке О Є dQ и является разделенной (т.е. inf 1( 0). Говорят, что после-довательность (} есть L-определяющая, если для любой положительной L-гармонической в Q функции и, удовлетворяющей u(zi) K,PL(0, Z\) ДЛЯ всех і Є N, выполнено неравенство it(z) K,PL(Z,0) ДЛЯ всех z Є Г2, другими словами, граничная мера функции и должна иметь точечную нагрузку в точке О величины по крайней мере к. для всех х Є dQ и у Є Г2. Другими словами, Р (х,у) сравнимо с ядром Пуассона для оператора Лапласа. Например, любой оператор класса L+(A,a,ft) удовлетворяет этим условиям (см. разделы 3.1,3.3). В работах [71], [69] подобные оценки ядра Пуассона установлены для других классов операторов.
Следующая теорема утверждает справедливость принципа минимальности Берлинга для операторов класса L+(X} а} Q) в С - гладких областях.
Теорема 28. Пусть Q - ограниченная и С1,1-гладкая область в Мп; а оператор L удовлетворяет условиям (3.22) и (3.23) в Q. Разделённая последовательность точек (} в Q, стремящихся к точке О Є dQ является определяющей для L если, и только если (} удовлетворяют (3.21).
Доказательство. Утверждение теоремы равносильно тому, что множества определяющих последовательностей для оператора Лапласа и L совпадают. Предположим, что последовательность (} не является определяющей для L, что означает существование L-гармонической функции и, такой что ее граничная мера /і не имеет точечной нагрузки в О, a u(z{) кР ( , О) для некоторого к 0 и всех і. Рассмотрим гармоническое продолжение и меры /і в Q. Используя оценки ядер Пуассона (3.23) и (3.12), мы получаем





















