Содержание к диссертации
Введение
1 Теорема Хинчина в случае сходимости для совместных при ближений 17
1.1 Основные результаты главы 17
1.2 Вспомогательные леммы и результаты 19
1.3 Доказательство теоремы 1.1 27
1.3.1 Случай п = 3 27
1.3.2 Случай (0,0,0)-линейностн 28
1.3.3 Случай (1,1,1)-линейности 42
1.3.4 Случай (1,0,0), (0,1,0) и (0, 0,1)-линейностей 43
1.3.5 Случай (1,1,0), (1,0,1) и (0,1,1)-линейностей 46
1.4 Доказательство гипотезы Берника-Клейнбока-Маргулиса в случае сходимости 49
1.4.1 Случай I: \Р'(х)\ < Н{Р)1'2 49
1.4.2 Случай II: Н{Р)1'2 < \Р'(х)\ < Я?ъ(Н(Р)) 50
2 Теорема Хинчина в случае расходимости для совместных приближений 54
2.1 Основные результаты главы 54
2.2 Доказательство теоремы 2.1 57
2.2.1 Получение эффективной оценки меры множества . 57
2.2.2 Построение оптимальной регулярной системы 65
2.2.3 Приближения точками регулярных систем в К. х С х Qp 67
2.3 Доказательство гипотезы Берника-Клейнбока-Маргулиса в
случае расходимости 72
2.3.1 Построение множеств близких сопряженных алгебраических чисел 72
2.3.2 Построение локально повсеместной системы 76
3 Диофантовы приближения с немонотонной функцией аппроксимации 79
3.1 Основные результаты главы 79
3.2 Приближения для невырожденных кривых в R 81
3.3 Приближения для нормальных по Малеру кривых в Zp 90
3.4 Приближения для полиномиальных кривых в C 99
3.5 Совместные приближения для полиномиальных кривых в R Qp1 Qpt-1 104
4 Метрическая теория совместных неоднородных приближений 115
4.1 Основные результаты главы 115
4.2 Неоднородный аналог теоремы Хинчина в случае расходимости для совместных приближений 117
4.2.1 Общие понятия и определения 117
4.2.2 Вспомогательные результаты в ультраметрическом пространстве 118
4.2.3 Вспомогательные результаты в архимедовом пространстве 119
4.2.4 Доказательство вспомогательной теоремы 4.5 121
4.2.5 Доказательство теоремы 4.2 124
4.3 Неоднородные Диофантовы приближения целочисленными многочленами с немонотонной функцией аппроксимации 126
4.3.1 Случай малой производной и неоднородный принцип переноса 127
4.3.2 Случай большой производной 132
5 Приложение 139
5.1 О числе многочленов с малыми дискриминантами в R Qp 139
5.1.1 Вспомогательные утверждения 141
5.1.2 Доказательство теоремы 5.1, используя теорему 5.2 142
5.1.3 Доказательство теоремы 5.2 143
5.2 Расстояние между сопряженными алгебраическими числами в C Qp 148
5.2.1 Доказательство теоремы 5.4 150
5.2.2 Доказательство теоремы 5.3 155
5.3 Об условии, при котором ближайший корень многочлена к действительной точке является действительным числом 156
5.3.1 Вспомогательные леммы 160
5.3.2 Доказательство теоремы 5.5 163
5.3.3 Доказательство следствия 5.1 163
5.3.4 Доказательство теоремы 5.6 164
5.4 Регулярная система алгебраических чисел третьей степени в коротких интервалах 167
5.4.1 Доказательство теоремы 5.8 168
5.4.2 Доказательство теоремы 5.7 180
Список литературы
- Случай (0,0,0)-линейностн
- Получение эффективной оценки меры множества
- Приближения для нормальных по Малеру кривых в Zp
- Неоднородный аналог теоремы Хинчина в случае расходимости для совместных приближений
Введение к работе
Актуальность темы
Область исследования диссертации относится к одному из активно развивающихся разделов теории чисел - метрической теории диофантовых приближений, связанных с диофантовыми приближениями зависимых величин в различных метриках. В теории диофантовых приближений традиционно выделяют три подхода: глобальный, индивидуальный и метрический. Глобальный подход связан с исследованием диофантовых свойств всех чисел или наборов чисел из конкретного класса, например, теорема Дирихле. Индивидуальный подход подразумевает исследование диофантовых свойств конкретных чисел или наборов чисел, например, трансцендентность 7Г, и алгебраическая независимость 7Г и е71". В метрической теории диофантовых приближений изучаются диофантовы свойства всех чисел или наборов чисел, за исключением множеств малой или нулевой меры Лебега (меры Хаара). Исключительные множества могут далее изучаться с помощью меры и размерности Хаусдорфа.
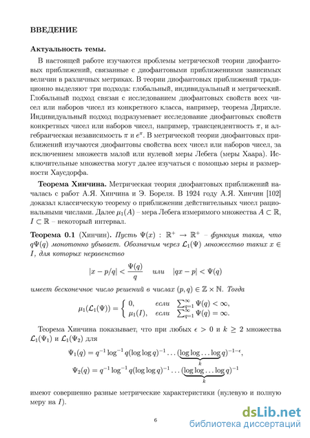
Теорема Хинчина. Метрическая теория диофантовых приближений началась с работ А.Я. Хинчина и Э. Бореля. В 1924 году А.Я. Хинчин1 доказал классическую теорему о приближении действительных чисел рациональными числами. Далее Ц\{А) - мера Лебега измеримого множества А С К, / С Ж. - некоторый интервал.
Теорема 1 (Хинчин). Пусть Ф(ж) : ША —> ША - функция такая, что у"Ф(у") монотонно убывает. Обозначим через і(Ф) множество таких х Є І, для которых неравенство
\x—p/q\< или \qx — р\ < Ф(д)
имеет бесконечное число решений в числах (р, q) Є Z х N. Тогда
Г 0, если YlT=i ^(я) < 5
/іі(7), если Е^1Ф(у0 = о
мі(і(ф))
Теорема Хинчина показывает, что при любых є > 0 и к > 2 множества і(Фі) иі(Ф2) Для
-є
^1 (я) = Я~1 lg_1 y'Qoglogy')-1 (lglg- logy*)-1
^2(q) = q :log ^(loglogg) :... (loglog.. Aogq) l
1 Khintchine A.J. Einige Satze uber Kettenbriiche mit Anwendungen auf die Theorie der Diophantischen Approximationen // Math. Ann. - 1924. - Vol. 92. - P. 115-125.
имеют совершенно разные метрические характеристики (нулевую и полную меру на /).
Заметим, что доказательство теоремы Хинчина в случае сходимости значительно легче. Оно справедливо без дополнительного требования монотонности и было проведено ранее Э. Борелем в общем случае, а для ^(я) = Я~2 в 1898 году им же. Теорема Хинчина была обобщена им самим на случай совместных приближений2 и А.В. Трошевым на случай линейных приближений3. В указанных работах все переменные входили в первой степени. Хотя такие задачи, как правило, проще, но до сих пор здесь остаются нерешенные задачи. Более подробно результаты метрической теории диофантовых приближений отражены в монографиях Спринджука4 и Хармана5.
Пусть
P(f) = anfn + ап-хр-1 + ... + aif + а0
- целочисленный многочлен с ап ф 0, степени degP = п и высоты
Н = Н(Р) = maxo
целочисленных многочленов степени не превосходящей п и через Vn -
множество целочисленных многочленов степени п.
Отметим один, редко цитируемый результат Хинчина об усилении теоремы Минковского для кривой Веронезе Vn = (х,х2,... ,хп): при любом є > 0 и почти всех жЄІ неравенство
\Р{х)\ <еН~п
имеет бесконечное число решений в целочисленных многочленах Р, deg Р < п, и высоты Н. Этот результат сыграл определенную роль в становлении метрической теории линейных приближений, в первую очередь, в связи с решением проблемы Малера.
Проблема Малера. В 30-е годы 20 века К. Малером6 и Ф. Коксмой7 были предложены две близкие классификации действительных и комплексных чисел. Пусть х - вещественное или комплексное число. Малер построил классификацию чисел ж, основанную на приближении нуля значениями
2Khintchine A.J. Zur metrischen Theorie der diophantischen Approximationen // Math. Zeitschr. - 1926. -Vol. 24. - P. 706-714.
3Грошев А.В. Теорема о системе линейных форм // Докл. АН СССР. - 1938. - №19. - С. 151-152.
4Sprindzuk V.G. Metric Theory of Diophantine Approximation. - Wiley, New York, 1979.
5Harman G. Metric number theory. - Oxford, 1998. - Vol. 18.
6Mahler K. Zur Approximation der Exponential function und des Logarithmus // J. reine und angew. math.
- 1932. - Vol. 166. - P. 118-150.
7Koksma J. Uber die Mahlersche Klasseneinteilung der transzendenten Zahlen und die Approximation kom-plex Zahlen durch algebraische Zahlen // Mh. Math. Physik. - 1939. - Vol. 48. - P. 176-189.
многочленов в х. Определим
wn(x)
w(x) = limsup
n^oo
где wn{x) - супремум множества действительных чисел w, для которых существует бесконечно много целочисленных многочленов Р Є Vn-, удовлетворяющих условию
0< \Р{х)\
Если w(x) = оо и существует такой индекс ц = т](х)7 что wv(x) = оо, то пусть г] и будет наименьшим индексом, для которого это верно; в противном случае, полагаем г]{х) = оо. Малер ввел следующие классы чисел:
Алгебраические числа составляют класс А — чисел, все трансцендентные числа попадают в классы S,T,U — чисел.
В основе классификаци Коксмы лежит приближение чисел х алгебраическими числами. Пусть
w*{x) = limsup
n^oo
где wn{x) - супремум множества действительных чисел w, для которых существует бесконечно много действительных алгебраических чисел а степени не превосходящей п, удовлетворяющих условию
0< \х-а\
Классы S, Т, U из классификации трансцендентных чисел Малера совпадают с классами S*,T*,U* из классификации трансцендентных чисел Коксма, что говорит о наличии связи между полиномиальной и алгебраической аппроксимациями. Однако эта связь неоднозначна: например, легко доказать (используя принцип Дирихле) существование многочлена Р, принимающего малое значение |-Р(ж)| в точке ж, но трудно доказать существование точной алгебраической аппроксимации (см. гипотезу Вирзинга).
Гипотеза Вирзинга. Для каждого є > 0 существует постоянная с(п} ж, є) > 0; для которой существует бесконечно много алгебраических чисел а степени < п с условием
\х — а\ < сіп, ж, е)Н(а)
-п—1-\-е
Вирзинг доказал разрешимость неравенства с показателем — п/2 — 1. В случае п = 2 гипотеза Вирзинга была доказана Давенпортом и Шмидтом в 1967 г. Более поздние результаты относительно данной гипотезы можно найти в книге Бюжо8.
Важную роль для дальнейшего развития метрической теории диофантовых приближений сыграла гипотеза Малера9 о мере множества б'-чисел.
Гипотеза Малера. Для любого є > 0 неравенство
\Р(х)\ <Н{Р)-п~е (1)
имеет бесконечное число решений в многочленах Р Є Ъ\х\, degP < п, только на множестве нулевой меры.
Сам Малер8 доказал более слабое утверждение: если в (1) показатель степени — п — є заменить на — 4п, то множество решений получившегося неравенства будет иметь нулевую меру. Доказательство Малера было основано на представлении результанта R(P, Р') неприводимого многочлена Р и его производной в виде
Д(Р, Р') = P(x)Q1(x) + P'{x)Q2{x). (2)
Поскольку Р - неприводимый многочлен, то R(P, Р') ф 0 и, значит, \R(P,P')\ > 1. В представлении (2) известны оценки степени и высоты целочисленных многочленов Qi и Q>2- Следовательно, Р(х) и Р'(х) не могут быть одновременно слишком малыми. Согласно (1), значение |-Р(ж)| мало, поэтому из (1) и (2) получаем оценку снизу для \Р'(х)\. Если а,\ - ближайший к х корень многочлена Р, то нетрудно получить оценки
|ж-аі| <2n-l\P{x)\\P'{al)\-\ \х - оц\ < 71^(^)1^(^)1-1. (3)
Осталось просуммировать вторую оценку по всем многочленам высоты Н. Затем новую полученную оценку просуммировать по всем Н; получится сходящийся ряд. По лемме Бореля-Кантелли множество решений (1) имеет нулевую меру.
Оценка Малера неоднократно улучшалась. Вначале Коксма показал, что supn>1 v ' < 3 для почти всех действительных чисел х, а затем Девек на основе леммы Н.И. Фельдмана получил неравенство supn>1 Wn(-X> < 2 для почти всех чисел. Позднее Каш и Фолькман получили wn(x) < 2п — 2 для почти всех действительных чисел х и п > 2. Уточняя рассуждения Каша
8Bugeaud Y. Approximation by algebraic numbers. - Cambridge: CUP, 2004. - Vol. 160. - 274 pp. 9Mahler K. Uber das Mass der Menge abler 5-Zahlen // Math. Ann. - 1932. - Vol. 106. - P. 131-139.
и Фолькмана, Шмидт доказал wn(x) < 2п — 7/3 для почти всех чисел х и п > 3. Позднее Фолькман показал, что wn(x) < 4п/3 для почти всех чисел х и п > 2. Спринджук получил более сильный результат, чем Фолькман, wn(x) < 5п/4 — 3/8 для 2 < п < 7 и гип(ж) < 4п/3 — 1 для п > 8.
Из первого неравенства (3) при |P'(o;i)| > c(n)H~n+l и |Р(ж)| < H~w можно получить оценку \х — а\\ < c(n)H~w+n~l. Если зафиксировать Я, то количество многочленов с фиксированным Я не превышает (2Я + 1)п. Потребуем сходимость ряда ^я jj-w+n-i+n^ чт0 ПрИВОдИТ к неравенству и; > 2п. Для дальнейшего улучшения результата Малера Б. Фолькман использовал оценку
\P\ai)\ >c(n)H-n/:i (4)
и получил сходимость при w > 4п/3. Если |Р'(о;і)| < с(п)Н~п<^, то можно показать, что таких многочленов немного, используя результант двух неприводимых многочленов Pi и Р2, Для каждого из которых выполняется неравенство, противоположное (4).
Равенство w\{x) = 1 для почти всех действительных чисел следует из теоремы Хинчина. Равенство W2(x) = 2 для почти всех чисел доказал Кубилюс, применяя метод тригонометрических сумм. Фолькман, опираясь на результаты Давенпорта о бинарных кубических формах, получил равенство ws(x) = 3 для почти всех чисел.
В современной терминологии проблема Малера может быть интерпретирована как один из видов диофантовых приближений зависимых величин или диофантовых приближений на многообразиях.
Теорема Спринджука. В 1964 году В.Г. Спринджук10'11 решил проблему Малера. Изложим кратко суть его метода. Наряду с неравенством (1), он рассмотрел неравенство
\Р(х)\ <Я"п+1-/2. (5)
Интервал h(P) = {х : \х - оц\ < 2n"1|P(a;)||P/(ai)|-1, \Р(х)\ < Я"п-}, в котором содержатся все х с ближайшим корнем скі, находится внутри интервала 12{Р) = {х : \х - аг\ < 2п-1|Р(ж)||Р/(аі)|-1, \Р(х)\ < Я"п+1-е/2}. Неравенства (1) и (5) будем рассматривать для класса многочленов, у которых старший коэффициент фиксирован, а остальные a,j: 0 < j < п — 1, лежат в промежутке [—Я, Я]. Если при этом интервалы hiP) пересекаются незначительно и ж Є [а, Ь], то Yl,p ^{^{Р)) < 2(6 — а). Поскольку ц,\[1\(Р)) < Я-1-/2/і1(/2(Р)), то
^М1(/1(Р))<2(6-а)Я-1-/2. (6)
10Спринджук В.Г. О гипотезе Малера // Докл. АН СССР. - 1964. - Т. 154, №4. - С. 783-786. 11 Спринджук В.Г. Еще о гипотезе Малера // Докл. АН СССР. - 1964. - Т. 155, №1. - С. 54-56.
Ряд, состоящий из правых частей неравенства (6), сходится, что завершает доказательство. Если мера пересечения интервалов hiPi) и /2(^2), Рі ф Р27 больше половины длины І2(Рі): то на пересечении hiPi) и ^2(^2) для многочлена R(x) = /^) — Pi(х) верно неравенство \R(x)\ < 2H~n+l~el2, clegP < п — 1. Тем самым, проведен индуктивный переход к многочленам степени п — 1. Для многочленов Р, degP < 3, проблема Малера была уже решена.
Гипотеза Бейкера. Вскоре А. Бейкер12 получил усиление теоремы Спринджука. Он доказал, что при монотонно убывающей функции Фз неравенство
\Р(х)\<Щ(Н(Р)) (7)
имеет для почти всех х конечное число решений, если ряд
фз(я> (8)
Н=1
сходится. Бейкер также пользовался методом математической индукции, и поэтому при переходе в неравенстве (7) от многочленов степени к к многочленам степени к — 1 происходила потеря на логарифмический множитель, который должен был обеспечить сходимость ряда. Это приводило к избыточности условия на сходимость. В этой же работе он высказал гипотезу, согласно которой множество решений неравенства
\Р(х)\ < Я(Р)"п+1Фз(Я(Р)) (9)
остается нулевой меры Лебега при сходимости ряда (8). Различие между теоремой Бейкера и гипотезой Бейкера становится хорошо заметным, если взять функцию Фз(ж) = rr-1(log:r)~7, 7 > 1- Тогда в теореме Бейкера правая часть в неравенстве (7) будет иметь вид Н~п log~7n Н: а в гипотезе Бейкера #-nlog"7 Я .
Гипотеза Бейкера была решена в 1989 году В.И. Берником13. Им была предложена новая классификация многочленов в зависимости от взаимного расположения корней многочленов. При условии Hv < \Р'(х)\ <С Н7 1/2 < v < 1, в классе целочисленных многочленов степени п и высоты Н фиксировались все коэффициенты, кроме коэффициента а$. На интервале длины c(n)\P'(ai)\~l при с(п) < С\ многочлены Р, удовлетворяющие неравенству (9), принимают значения |-Р(ж)| < 1/2, и поэтому интервалы длины ci\P'(ai)\~l, построенные для различных многочленов Р\ и Р2, не пересекаются. Это позволяет точно просуммировать меры множества
12Baker i.Ona theorem of Sprindzuk // Proc. Roy. Soc, London Ser. A. - 1966. - Vol. 292. - P. 92-104. 13Берник В.И. О точном порядке приближения нуля значениями целочисленных многочленов // Acta Arith. - 1989. - Т. 53. - С. 17-28.
решений (9) и получить сходящийся ряд. Применение леммы Бореля-Кантелли завершает доказательство. Если \Pf(x)\ < HVl7 v\ < v7 то можно применить неравенство Фз(^) < С2Н~1 и рассматривать систему неравенств
\Р(х)\ < с2Я(Р)"п, \Р'(х)\ < HV1. (10)
В дальнейшем важно как мера тех ж, для которых выполняется система неравенств (10), зависит от изменения правой части в первом неравенстве (10). Если эта зависимость линейная, то правую часть в (10) увеличиваем и оснанавливаемся при наступлении нелинейности. При этом незначительно увеличивается и правая часть во втором неравенстве (10). Берник13 доказал, что для неприводимых многочленов Pi и Р2 при наступлении нелинейности получившаяся система неравенств невозможна. Отсюда можно посчитать число интервалов и затем умножить это число на оценку меры множества решений (9) для фиксированного многочлена Р. Вновь получим сходящийся ряд и лемма Бореля-Кантелли завершает доказательство.
В гипотезе Бейкера, как и в теореме Хинчина, подразумевалось, что при расходимости ряда (8) множество ж, для которых неравенство (9) имеет бесконечное множество решений, будет иметь полную меру. Это действительно так, что доказал В.В. Вересневий14.
Регулярные системы и гипотеза Спринджука. Бейкером и Шмидтом15 было введено понятие регулярной системы.
Определение 1. Счетное множество Г действительных чисел вместе с нормировочной функцией N : Г —> М+ называется регулярной системой точек на интервале Jo, если существует постоянная С\ = Сі (Г, N) такая, что для любого конечного интервала J
N(a{) <Т (lT~l (1<г
t>C\T\J\.
Затем они доказали, что множество действительных алгебраических чисел а степени п и высоты Н = Н(а) вместе с функцией N(a) = Hn+l(a) log-7 Н(а) образует регулярную систему при 7 = Зп(п + 1). Берник13 доказал, что можно взять 7 = п + 1, а Вересневий14 доказал регулярность при 7 = 0. Результата Бейкера и Шмидта оказалось достаточно,
liBeresnevich V. V. On approximation of real numbers by real algebraic numbers // Acta Arith. - 1999. -Vol. 90, №2. - P. 97-112.
15Baker A., Schmidt W.M. Diophantine approximation and Hausdorff dimension // Proc. London Math. Soc. - 1970. - Vol. 21. - P. 1-11.
чтобы получить точную оценку снизу для размерности Хаусдорфа множества действительных чисел ж, для которых при w > п неравенство |-Р(ж)| < H~w имеет бесконечное число решений. Для получения аналога теоремы Хинчина в случае расходимости в задаче (9) необходимо иметь 7 = 0 или, другими словами, оптимальную регулярную систему.
В монографии Спринджук16 поставил проблему об обобщении проблемы Малера с многочленов на более общие функции: (п + 1)-раз непрерывно дифференцируемые и для которых вронскиан для производных почти везде отличен от нуля. Еще ранее В. Шмидт17 рассмотрел случай п = 2. Шмидт параметризовал кривую F = (/1(2:),/2(^)), заменив х на аргумент, связанный с длиной кривой, а затем с помощью методов геометрии чисел он оценил количество целых коэффициентов (ao,&i,&2) функции F(x) = 0,2/2(%) + 0\/\(х) + <2о при условии maxon \ai\ < Q и одновременной малости |^(ж)| и \Ff(x)\. Гипотеза Спринджука для п = 3 была решена Берником и Бересневичем18. Вскоре Д. Клейнбок и Г. Маргулис19 получили полное решение проблемы Спринджука и обобщили свой результат на гиперболические приближения, в которых правая часть в неравенствах выражается не через максимум модулей коэффициентов, а через произведение модулей ненулевых коэффициентов. К решению задач метрической теории диофантовых приближений Д. Клейнбок и Г. Маргулис применили методы теории динамических систем. Их основной результат состоял в том, что аппроксимация нуля функцией F(x) = ап/п(х) + an-i/n-i(x) + ... + Oi/i(x) + <2о в любой действительной точке X с помощью принципа Дирихле является наилучшей. Если в показателе степени правой части вычтем любое є > 0, то новая, уже более сильная аппроксимация, возможна бесконечно часто только на множестве нулевой меры. Приведем формулировку результата Д. Клейнбока и Г. Маргулиса для кривых, удовлетворяющих условиям в гипотезе Спринджука (отметим, что они исследовали многообразия из более широкого класса).
Теорема 2. При любом є > 0 для почти всех чисел х Є I неравенство
\ап/п(х) + ... + аі/і(ж) + а0\ < H(F)-n~e
имеет лишь конечное число решений в а = (ао, 0\, с&2, , ап) Є Zn+1 \ {0}.
16 Спринджук В.Г. Проблема Малера в метрической теории чисел. - Мн.: Наука и Техника, 1967. - 184 с.
17Schmidt W. Metrische Satze tiber simultane Approximation abhangiger Grossen // Monatsch. Math. - 1964. - Vol. 63. - P. 154-166.
18Beresnevich V. V., Bernik V. I. On a metrical theorem of W. Schmidt // Acta Arith. - 1996. - Vol. 75, №3. - P. 219-233.
19Kleinbock D., Margulis G. A. Flows on homogeneous spaces and Diophantine approximation on manifolds II Ann. of Math. - 1998. - Vol. 148, №2. - P. 339-360.
Далее возникла ситуация аналогичная проблеме Малера. Можно ли функцию Н~п~е в правой части неравенства несколько увеличить и довести ее до правой части в неравенстве (9)? Какой результат можно ожидать в случае расходимости ряда? Эти обе задачи были решены. В случае сходимости ряда было получено два полных, абсолютно одинаковых, результата20'21, но совершенно разными методами. Затем объединившись авторы доказали и случай расходимости22. Вскоре был решен комплексный аналог23 гипотезы Спринджука и р-адический24.
Выше кратко описаны результаты и методы метрической теории диофантовых приближений на многообразиях. Дальнейшие причины и примеры актуальности тематики объяснены в более конкретных задачах в главах 1-4 и приложении. В каждой из последующих глав остановимся на результатах и методах более специальных исследований.
Цель работы
Обобщить метрическую теорему Хинчина о приближении действительных чисел рациональными на приближения алгебраическими числами в пространстве действительных, комплексных и р-адических чисел. Доказать метрические теоремы с условием сходимости рядов из значений немонотонных функций. Рассмотреть неоднородные приближения в Q = К. х С х Qp. Построить регулярные и повсеместные системы из точек Q с алгебраическими координатами, в том числе и в коротких интервалах.
Научная новизна
В диссертации созданы новые методы, позволяющие исследовать совместные диофантовы приближения в полях действительных, комплексных и р-адических чисел. Для доказательства теорем типа Хинчина-Грошева в случае сходимости применяется новая модификация метода существенных и несущественных областей. Решенные в диссертации задачи возникают в теории вероятностей, теории дифференциальных уравнений, в задачах математической физики. Перечислим основные результаты.
20Beresnevich V. V. A Groshev type theorem for convergence on manifolds // Acta Math. Hungar. - 2002. -Vol. 94. - P. 99-130.
21Bernik V.I., Kleinbock D. Y., Margulis G. A. Khintchine-type theorems on manifolds: the convergence case for standard and multiplicative versions // Internat. Res. Notices. - (2001). - Vol. 9. - P. - 453-486.
22Beresnevich V. V., Bernik V. I., Kleinbock D. Y., Margulis G. A. Metric Diophantine approximation: the Khintchine-Groshev theorem for nondegenerate manifolds // Mosc. Math. J. - 2002. - Vol. 2. - P. 203-225.
23Kleinbok D. Baker-Sprindzuk conjectures for complex analytic manifolds // Algebraic groups and arithmetic, Tata Inst. Fund. Res., Mumbai. - 2004. - P. 539 -553.
24Mohammadi A., Salehi Golsefidy A., Simultaneous Diophantine Approximation in Non-degenerate p-adic manifolds If Israel J. Math. - 2012. - Vol. 188. - P. 231-258.
1. Получен полный аналог теоремы Хинчина в случае сходимости для
многочленов произвольной степени при совместных приближениях в ПОЛЯХ
действительных, комплексных и р-адических чисел.
-
Построена оптимальная регулярная система из точек с алгебраическими координатами, на основе которой доказан аналог теоремы Хинчина в случае расходимости для совместных приближений в К. х С х Qp. Доказана регулярность алгебраических чисел в коротких интервалах.
-
В пространствах К, С, Zp, К. х Yii=i ^рі Решены метрические задачи с немонотонной функцией аппроксимации, что является усилением теорем типа Хинчина.
-
Доказан аналог теоремы Хинчина в случае расходимости для неоднородных совместных приближений в К х С х Qp. Для действительного случая при сходимости ряда решен аналог теоремы Хинчина для неоднородных приближений и немонотонной функции аппроксимации.
-
Доказано существование целочисленных многочленов с близкими сопряженными корнями и найдена оценка снизу для числа многочленов, у которых модули дискриминантов не превосходят заданной величины и делятся на большую степень простого числа.
Теоретическая и практическая ценность
Диссертация носит теоретический характер. Ее результаты могут быть использованы в спецкурсах на математических факультетах университетов. Разработанные в диссертации методы могут быть использованы при дальнейшем развитии метрической теории диофантовых приближений, а также при нахождении распределения алгебраических чисел, их дискриминантов и результантов. Они имеют отношение к метрическим аспектам, возникающим в задачах с резонансными явлениями. Вопрос о разрешимости граничных задач для дифференциальных уравнений с частными производными связан с так называемой проблемой малых знаменателей25'26. Впервые она возникла в небесной механике в XVIII веке при исследовании дифференциальных уравнений, описывающих движения планетных систем в ньютоновских гравитационных полях27. Влияние малых знаменателей состоит в том, что в решениях дифференциальных уравнений, представленных рядами Фурье, имеется бесконечно много членов
25Арнольд В.И. Малые знаменатели. Об отображении окружности на себя // Изв. АН СССР. Сер. физ.-мат. - 1961. - Т. 25, №1. - С. 21-86.
Пташник Б. И. Некорректные граничные задачи для дифференциальных уравнений с частными производными. - Киев: Наукова думка, 1984. - 264 с.
27Гребенников Е.А., Рябов Ю.А. Резонансы и малые знаменатели в небесной механике. - М.: Наука, 1976. - 127 с.
с коэффициентами, знаменатели которых сколь угодно близки к нулю, что может привести к расходимости данных рядов; с динамической точки зрения в движениях планет появляются эффекты, называемые в физике резонансными. В задачах такого типа малые знаменатели имеют вид линейной формы /(а, х) = а\Х\ + (I2X2 + + ап%п, где а Є Zn, х Є Wn; при этом точка х = (жі, #2,... ,хп) лежит на некотором подмногообразии М С Шп. Метрический подход к проблеме малых знаменателей состоит в том, что анализ сходимости рядов в решениях дифференциальных уравнений проводится только для множества точек х, удовлетворяющих некоторым оценкам снизу
+ а2х2 Н + апхп\ > ф(а),
(где г\) - некоторая функция от коэффициентов а^ линейной формы /(а, х)) которые выполняются для всех х Є М, за исключением некоторого множества нулевой меры.
Результат Гурвица, теоремы типа Хинчина и Грошева для случая сходимости20'21 нашли применение в разработке новых способов передачи данных на передающей стороне и выравнивании интерференции на приемной
стороне системы связи .
Апробация работы
Результаты, полученные в диссертации, докладывались на российских и международных конференциях: V Международная конференция "Алгебра и теория чисел: современные проблемы и приложения" (Тула, 19-24 мая 2003), Международная конференция "Diophantine analysis, uniform distributions and applications" (Минск, Беларусь, 25-30 августа 2003), VI Международная конференция, посвященная 100-летию Н.Г. Чудакова (Саратов, 13-17 сентября 2004), IX Белорусская математическая конференция (Гродно, Беларуссия, 3-6 ноября 2004), Международная конференция "Аналитические методы в теории чисел, теории вероятностей и математической статистике" (Санкт-Петербург, 25-29 апреля 2005), 5th International Algebraic Conference in Ukraine (Одесса, Украина, 20-27 июля 2005), Международная конференция "Аналитические и вероятностные методы в теории чисел" (Паланга, Литва, 25-29 сентября 2006), Международная конференция "Диофантовы и аналитические проблемы теории чисел" (Москва, 29 января - 2 февраля 2007), 59th British Mathematical Colloquium (Суонси, Великобритания, 16-19 апреля 2007), XXXII Дальневосточная математическая школа-семинара имени акад. Е.В. Золотова (Владивосток, 29 августа - 4 сентября 2007), 60th
28Motahari A.S., Gharan S.O., Maddah-Ali M.A., Khandani А.К. Real interference alignment: Exploiting the potential of single antenna systems // arXiv:0908.2282.
British Mathematical Colloquium (Йорк, Великобритания, 25-28 марта 2008), "International Conference on Number Theory" (Шяуляй, Литва, 11-15 августа 2008), XXXIV Дальневосточная математическая школа-семинара имени акад. Е.В. Золотова "Фундаментальные проблемы математики и информационных наук"(Хабаровск, 25-30 июня 2009), VII Международная конференция "Алгебра и теория чисел: современные проблемы и приложения" (Тула, 11-16 мая 2010), Международная конференция "27th Journees Arithmetiques" (Вильнюс, Литва, 27 июня - 1 июля 2011), Международная конференция "Диофантовы приближения. Современное состояние и приложения" (Минск, Беларусь, 3-8 июля 2011), IX Международная конференция "Алгебра и теория чисел: современные проблемы и приложения" (Тула, 24-26 апреля 2012), Международная конференция "Диофантов анализ" (Астрахань, 30 июля - 3 августа 2012), Международная конференция "Torus Actions: Topology, Geometry and Number Т1іеогу"(Хабаровск, 2-7 сентября 2013).
Результаты обсуждались на специализированных семинарах: под руководством чл.- корр. РАН Ю.В. Нестеренко и д.ф.-м.н. Н.Г. Мощевитина в МГУ (2003 - 2013), под руководством чл.- корр. РАН В.А. Быковского в ХО ИПМ ДВО РАН (2007-2013), под руководством д.ф.-м.н. В.И. Берника в Национальной Академии Наук Беларуси (2003 - 2012), под руководством д.ф.-м.н. В.Г. Журавлева в ВГУ (2000 - 2013), под руководством д.ф.-м.н. Л.А. Шеметкова в Гомельском государственном университете имени Франциска Скорины (2011), в университете Мейнута (Ирландия, 2005 -2013), университете Ливерпуля (Великобритания, 2007), университете Корка (Ирландия, 2013), университете Билефельда (Германия, 2013) и университете Йорка (Великобритания, 2006 - 2013).
Публикации
Основные результаты диссертации опубликованы в работах [1-27], список которых приведен в конце автореферата.
Структура и объем работы
Случай (0,0,0)-линейностн
Метрические задачи в поле комплексных чисел начали рассматриваться практически одновременно с задачами в поле действительных чисел. Уже упомянутая проблема Малера доказывалась параллельно для действительных и комплексных чисел. В комплексном случае Малер [111] показал, что sup i Wn(-X 7/2 для почти всех комплексных чисел. В дальнейшем Коксма
w„{x) Wr {x) [107] получил supn 1 v 5/2, а Левек [108] улучшил до supn 1 v 3/2. Позднее Каш и Фолькман [99] получили wn(x) п — 1 для п 2, а затем Фолькман [130] получил более точное неравенство wn(x) 2п/3 — 1/2 для п 2. Спринджук [34] получил и п(ж) 5п/8 — 11/16 для 2 п 7 и п(ж) 2п/3 — 1 для п 8. Каш [98] доказал, что if2(ж) = 1/2, а Фолькман [128], что и з(ж) = 1 для почти всех комплексных чисел.
Попытка доказать аналог проблемы Малера в поле р-адических чисел для многочленов третьей степени была предпринята в [101], но в доказательстве оказался существенный пробел. Частичные результаты относительно р-адического аналога гипотезы Малера были получены Туркстром [125], Локом [109], Кашем и Фолькманом [100], и Спринджуком [35]. В.Г. Спринджук решил проблему Малера, а также ее аналог в С и Qp [39, 40].
В [39] он поставил задачу об обобщении проблемы Малера на совместные приближения в евклидовом пространстве Шк, 2 к п, которая была решена в [8]. В [41] Спринджук сформулировал гипотезу о справедливости гипотезы Малера в пространстве К. х С х Qp. Гипотеза была доказана Ф. Же-лудевичем [133]. Однако методы работ [8, 133] принципиально не позволяли доказать аналог теоремы Хинчина для полиномиальных кривых, поскольку существенно опирались на специальный степенной вид правых частей неравенств.
Рассмотренная в данной главе задача принципиально отличается от предшествующих метрических задач, решенных Спринджуком, Берником, Берес-невичем, Маргулисом, Клейнбоком и Ковалевской. В задачах, ими решенных, показатели степени в аппроксимации были близки к степени рассматриваемых многочленов. Это приводило к тому, что даже в несколько расширенных интервалах(кругах, цилиндрах) могли оказаться один или два корня, поэтому оценку мер достаточно было проводить по первой и второй производной. В данной задаче из-за произвольности правых частей неравенств происходит разделение показателей аппроксимации на малые значения, и тогда в расширенных областях может оказаться много корней. В таком случае для оценки мер надо привлекать производные высоких порядков, поскольку оценки по первой и второй производной могут оказаться хуже тривиальных. В главе вводится новое понятие линейных и нелинейных систем диофантовых неравенств по типу аппроксимации нуля значениями производных в окрестности корней многочленов. Благодаря этому, появилась возможность создать метрическую теорию диофантовых совместных приближений в различных метриках. В главе предложена модификация метода существенных и несущественных областей, основанная на обобщении метода работы [11] и леммы Гельфонда [27] из теории трансцендентных чисел.
Изучение поведения производных многочленов (и вообще, линейных форм гладких функций) было крайне важно при доказательстве теорем типа Хин-чина. Исследуем метрические свойства множества
Опираясь на результаты Клейнбока и Маргулиса [106], в 2001 Берник, Клейн-бок и Маргулис [62] получили обобщение теоремы Спринджука (гипотезы Малера), включающее условие на производные. Этот результат доказан для линейных форм невырожденных семейств функций и в случае многочленов сводится к следующему утверждению.
В той же работе Берник, Клейнбок и Маргулис поставили гипотезу о нахождении оптимальных условий для функций 4 и б, опеспечивающих справедливость (1.3). Другими словами, они поставили проблему о доказательстве теоремы типа Хинчина для «АП(45 б). В следующей теореме получено решение этой проблемы в случае сходимости для функций 4 и б специального вида.
Теорема 1.3. Пусть функции 4,5 : + - + такие, что 45 мо-нотонно убывающая функция. Пусть п 2 - целое число. Предположим, что б( ) hl 2+e, є 0, тогда
Наибольшая трудность при доказательстве гипотезы возникала при значениях правой части неравенства для производной вблизи ее верхней границы. Введение новой классификации целочисленных векторов позволило уменьшить величину модуля производной. Далее стало возможным применение леммы Клейнбока-Маргулиса [106].
Отметим, что в случае, когда мера множеств равна нулю, естественно возникает вопрос о размерности Хаусдорфа таких множеств. В работах автора [67, 74, 80] получены оценки для размерности Хаусдорфа множеств точек полиномиальных кривых и поверхностей.
Получение эффективной оценки меры множества
Как и выше, рассмотрим многочлен R(x) = Pd{x) — Pd{%), где Pd, Pd Є пЪ [її), и x Є o 2{Pd, сі) П о"2(/ ,а). Для многочлена /г справедливы оценки Д(ж) С H2v l и i?g(a;) С -fP, которые следуют из (4. ) и (4. ). Легко проверить, как и в предложении 4.5, что справедлива оценка \а[\ С Hv (і = k,l), следовательно, высота многочлена R удовлетворяет условию H(R) = max{\a k\, \а[\} С Hv. В силу (4. ) и (4. ), имеем \R(x)\ = \а[х1 к + a k\ H{R) 2v-l v H(R)- 1+ для v 1/3 и є 0. Согласно теореме Хинчина, последнее неравенство выполняется бесконечно часто только на множестве меры нуль. Следовательно, мера пересечения V2{Pd-, с )Па"2(Рй, а) равна нулю, и мера множества точек ж, удовлетворяющих (4. ) и принадлежащих бесконечному числу несущественных интервалов, также равна нулю. Три последних предложения завершают доказательство случая большой производной в случае п 3.
Случай 2: п = 2. Доказательство в этом случае распадается на два под-случая: \Pf(x)\ С2 и H v \Р (х)\ С2 для некоторой постоянной С2 1.
Если Р (ж) С2, то доказательство проводится аналогично как в случае п 3 и предложениях 4.4, 4.5 за исключением того, что вместо множеств V {H) рассматриваем множество Т 2{Н) в предложении 4.5.
Если H v \Р (х)\ С2, то для получения оценки, аналогичной (4. ), в данном случае воспользуемся следующей леммой.
Лемма 4.5. [ ] Пусть к Е N, к 2 и даны неотрицательные числа «о, скі,..., otk-i-, fix,Pi-, - fik такие, что oto,fik 0 и OLJ fij для j = l,...,k — 1. Пусть f : (a,&) — Ж. функция такая, что f Є О1 и тїхє(а,ь) /( (ж) /5/s. Тогда множество точек х Є (a,b), удовлетворяющих системе неравенств \f(x)\ «о, fij / (ж) cij (j = 1, ...,& — 1) есть объединение не более к (к + 1)/2 + 1 интервалов, длина каждого из которых не превосходит тхщ г ] к 3 "г+1)/2(аг//У 1/0 г).
Для данного многочлена Р Є V2{H) переопределим множество o o(P,d) как множество решений \Р(х) + d\ (Н) и i7 w \Pf(x)\ с2. Поскольку Р"{х) = 2Й2, то можем применить лемму 4.5 к многочлену Pd, где к = 2 и
Далее заключаем, что o o(P,d) - объединение не более 4 интервалов длины С тр при v 1/2. Для каждого многочлена Pd определим точку 7 Є 7о(-Р5 ) такую, что іпіжЄсго(р ) Р (ж) Р (7)/2. Тогда /І( 7О(-Р, І)) С Ф(І/)Р/(7) 1. В силу выбора 7 получаем, что H v Р (7) С2. Затем доказательство проводится аналогично как и в предложении 4.6, за исключением того, что вместо множеств V {H) рассматриваем множество V2{H) и вместо а рассматриваем 7.
В данном разделе изучается распределение дискриминантов целочисленных многочленов. В частности, получена нижняя оценка для числа полиномов с малыми дискриминантами одновременно в Евклидовой и р-адической метриках. Поскольку р-адическая норма таких дискриминантов мала, то ясно, что они делятся на большую степень простого числа р. Это дает некоторую информацию относительно распределения корней полиномов и показывает, что существует большое число целочисленных полиномов, имеющих корни, одновременно близкие по р-адической и Евклидовой норме. Этот и другие, тесно связанные с данным вопросом, были впервые поставлены и изучались Малером [ ] в . Другие результаты (см. ниже) были отдельно доказаны в поле действительных чисел [ ] и р-адических чисел [ ]. Более подробную информацию о разделении корней целочисленных многочленов можно найти в [ , , , , ].
Пусть «і,... ,ап - комплексные корни многочлена Р Є Z[IE], degP = п. Дискриминант полинома Р, обозначаемый через D(P), определяется как
Кроме того, существует другая форма записи D(P) в виде определителя матрицы, состоящей из коэффициентов Р. Поэтому D(P) Є Z и, если Р не имеет кратных корней, то 1 \D(P)\ С Н(Р) п Пусть г і,г 2 + U {0} и определим подкласс полиномов Pn(Q,v\,V2) = {Р Є Vn(Q), 1 \D(P)\ Q п Vl, \D(P)\P Q V2}. В данном разделе рассмотрим Vn(Q Vi Vi) и для простоты будем писать Pn{Q-,V\) = Vn(Q,Vi,Vi). Определим произведение мер /is на К. х Qp, полагая Ць{Е) = /ІІ(І?І)/ІЗ( 2) для множества Е = Е\ х Еч, где Е\ С К. и Еч С Qp.
В работе [ ] было доказано, что #Vn(Q,vi,0) Qn+l 2vi, а в работе [ ] получена оценка #Vn(Q,0,V2) Qn+l 2v2. Эти результаты вытекают из метрических теорем о диофантовых приближениях в поле действительных чисел и поле р-адических чисел соответственно. Для доказательства теоремы 5.1 необходимо доказать метрическую теорему о совместных диофантовых приближениях в пространстве К. х Qp. Отметим, что для п = 2 дискриминант равен D(P) = а{ — 4 2о з.2 и оценку для числа многочленов можно получить непосредственно. Рассмотрим коэффициенты (І2, удовлетворяющие условию (а,2,р) = 1. Зафиксируем коэффициенты ЙІ и Й2. Пусть p v Q 2vi p v+l. Тогда из условия на дискриминант в р-адичесой метрике получаем, что ао = s (mod pv) для некоторого s, 0 s р — 1. Пусть ао = s + ]/, Є Z. Тогда из условия на дискриминант в Евклидовой метрике получаем, что число таких t удовлетворяет условию Ql Avi. Следовательно, #(0,0,0,1,0,2) Qz Avi. Далее будем полагать, что п 3. Будем рассматривать подмножество Vn(Q) С Vn(Q), где Vn(Q) - множество неприводимых многочленов Р Є Vn(Q), удовлетворяющих условиям \ап\р 1, \ап\ Н(Р)/2, gcd(ao,... ,ап) = 1- (5.1) (Заметим, что делитель 2 выбран для удобства, и в общем случае, может быть заменен на любую постоянную большую 1.) Зафиксируем множество I х К, где / - интервал, содержащийся в [0,1) С К, и К - цилиндр в lip. Далее зафиксируем действительные числа VQ и г і, удовлетворяющие условиям О V\ 1/3 и 0 + 1 = /2. (5.2)
Для действительных чисел Со,5о и Q Є N определим следующее множество. Обозначим через /Сп = /Cn(i o,t i,Co,#o5Q) множество точек (ж,гу) Є / х К, для которых существует многочлен Р Є Vn(Q) такой, что выполнена система неравенств \Р(х)\ coQ v, \P(w)\p coQ v (5.3) o oQl Vl \P {x)\ coQl v\ Q Vl \P (w)\p coQ Vl. (5.4) Теорема 5.1 будет следовать из теоремы 5.2, приведенной ниже. Теорема 5.2. Пусть п 3. Тогда для каждого действительного числа к , где 0 к 1, существуют постоянные 8$ и CQ такие, что l 5( n(vo,vi,co,5o,Q)) к Ць(1 х К) для достаточно большого Q. С помощью принципа Дирихле нетрудно доказать существование CQ = (п + I)3 4, что оценки сверху в (5.3) и (5.4) выполняются для всех (x,w) Є І х К. Доказательство существования So является основной трудностью работы.
Прежде чем перейти к доказательству, введем некоторые определения и докажем дополнительные факты. Пусть Р Є Vn(Q). Для комплексного корня а многочлена Р и р-адического корня 7 многочлена Р определим множества Sp(a) = {х Є Ж. : \х — а\ = ттагес:Р(а )=о\х — а \}, Тр(7) = {w Є Qp : I if — 7p = min7/(EQ :p(7/)=o it — 7%}.
Таким образом, если ж Є Sp(a), то ближайшим корнем многочлена Р к точке ж является а. Ясно, что каждая точка (x,w) лежит по крайней мере в одном множестве Sp(a) х Тр(7), и число различных множеств Sp(a) х Тр{ ) для каждого многочлена Р степени п не превосходит п2. Пусть Ео(Р) - множество комплексных корней многочлена Р Є Vn(Q), и пусть Щ(Р) - множество р-адических корней многочлена Р Є Vn(Q).
Приближения для нормальных по Малеру кривых в Zp
Без ограничения общности будем полагать, что один из корней многочлена Ті, скажем, а,\ является корнем многочлена Р, ближайшим к х Є Ш. Ясно, что а,\ - ближайший кIG! корень Ті и Sp{a,\) С ST OLI).
Случай 1: к = 1. При к = 1 многочлен Р имеет вид Р(х) = Т 1, где si 2, поскольку D(P) = 0 и Ті неприводим. В данном случае имеем degTi = п\ = n/s\ Є N, и Н\ = Н(Т\) х Hl Sl. Используя (5.33), находим Ті(ж) С i/fw.
Если п\ = 1, т.е. Ті - линейный многочлен, то оценка для \х — а%\ находится следующим образом. Пусть Т\{х) = d\X + do, откуда следует, что ап = d. В силу (5.37) имеем при этом \х + do/di\ ЩЩ 1 H {w+l)/n. (5.47)
Далее рассмотрим щ 2. Определим функцию /o(si) = —{w + 2)/s\+n/s\ на отрезке J = {si : 2 si n/2}. Поскольку D{T\) ф 0 и 2 si n/2, то воспользуемся аналогичным методом как и при доказательстве теоремы 5.5 и получим, что при if 2п/S\ — 3 корень а\ многочлена Ті является действительным и выполняется неравенство
Определим функцию /з(А, П2) = — Н 22 s + 2І 2 в области -Оз = {(А,П2) : 0 А 1 и 2si П2 п — 1} и функцию /4( 1) = — + п 7 Sl на отрезке I = {si : 2 si (n — 1)/2}. Максимальное значение функции /з(А, по) на D3 равно f±(s\). При if 2п —3 максимальное значение функции f {s\) на I равно 2 + f ! n2 . Затем, используя (5.33), (5.53)–(5.56) и факт, что «і — «2І ж — скі + \х — а.2І = 2\х — «і, получаем 2«і — «2І ж — (і\\ С Н?3(Х,П2 H Sl Н — 97/1 — 2 , An— 2 п-1 (п-1)2 Последнее неравенство при w 2п — 3, п 3, и достаточно большом 77 противоречиво. Следовательно, а,\ Є К. и снова, как и выше, надо изменить предположение о существовании комплексно-сопряженного корня. Поэтому индекс ГІ2 будет удовлетворять условию Si ГІ2 п — 1. Пусть /б(А,П2) = — ——I— n22 . Используя формулы (5.33), (5.52), (5.54), и (5.55), получаем ги+1 і п-1 ж - ai Hhi-X Н п «Г, (5.58) где правая часть (5.58) следует из максимизации функции /б(А,П2) в области D4 = {(А,П2) : 0 А 1 и si ri2 п — 1}. В силу (5.58), при w 2п — 3 и 2 si п — 1 имеем I I — ги р — скі С -п «-1 . (5.59) Объединяя (5.47), (5.48), (5.57) и (5.59), получаем, что выполняется оценка \х - сц\ max{H w+n-2 , H ,H 2w/n , H {w+l)/n } = H {w+l)/n для w 2n — 3 и достаточно большого і/, где а:і - ближайший корень мно гочлена Р к точке х Є М. Это завершает доказательство теоремы. 5.4 Регулярная система алгебраических чисел третьей степени в коротких интервалах
Во введении мы познакомились с понятием регулярной системы. Следует отметить, что в работе [49] Бересневич при построении регулярной системы на множестве алгебраических чисел степени п указал явный вид постоянной Сі, но не было вычислено значение To(T,N,I), которые возникают в определении регулярной системы. Бюжо [86] показал, что для заданного интервала I в [0,1] значение То равно TQ(Q,N,I) = 10 / log (1007 ) 167 для п = 1, и Бересневич [2] доказал, что To(A2,N,I) = 72 / log (72/ ) для п = 2, где 4.fc - множество действительных алгебраических чисел степени к. В монографии [86] Бюжо отметил, что для п 3 связь между / и To(An, V, /) неизвестна в настоящее время.
В данном разделе для п = 3 изучается связь между / и То (.Аз? -О, где 7V(a) = і74(а), а Є Аз, и установлено, что То = С2/ 4. Вероятно, что связь такого же типа сохраняется для любого п, т.е. To(An, N, I) = с \1\ п+1 . Теорема 5.7. Пусть I - конечный интервал, содержащийся в [—1/2,1/2]. Тогда существуют положительные постоянные С\, с и положительное число То = С4/ 4 такие, что для любого Т То существуют числа а.\,..., at Є Аз П / такие, что Н(а,і) Т1/4 (1 і t), \а{ — aj\ T l (1 і j t), (5.60) t C\T\I\. Отметим, что из теоремы 5.7 следует, что множество действительных алгебраических чисел а третьей степени с функцией N(a) = Н а) образует регулярную систему на [—1/2,1/2]. Пусть до Є Ж+. Обозначим через /Із = з{Я,8о, I) множество х Є /, для которых система неравенств Р(ж) Q , \Р (х)\ doQ (5.61) имеет решение в многочленах Р Є V (Q). Доказательство теоремы 5.7 основано на следующем метрическом результате.
Теорема 5.8. Для каждого действительного числа s, где 0 s 1, существует постоянная до, обладающая следующим свойством. Для любого интервала I С [—1/2,1/2] существует достаточно большое число Qo = Qo{I) и постоянная с$, не зависящая от Qo, такие, что \I\ csQo , и для всех Q Qo верна оценка меры з s\I\. (5.62) 5.4.1 Доказательство теоремы 5.8 Пусть / - конечный интервал, содержащийся в С [—1/2,1/2]. Доказательство теоремы разбивается на два случая: Р (ж) Q l и Р (ж) С Q l. 168 Случай 1. Определим подмножество % множества з, состоящее из чисел х Є /, для которых существует многочлен Р Є V (Q) такой, что выполнены неравенства Р(ж) Q , 2 Q \Р (х)\ 5oQ. (5.63)
Будем использовать обозначение о о(Р) для множества решений х Є I системы неравенств (5.63) при фиксированном многочлене Р Є V (Q). Тогда можем записать % = ирер/ ао(Р). Пусть «і,«2 и а з - корни многочлена Р Є Vs(Q) в С. В дальнейшем ограничимся рассмотрением множества Sp(ai) П /, так как остальные множества Sp(ai) П І, і = 2,3, устроены аналогичным образом. Пусть х Є о о(Р) П Sp(ai). Нетрудно проверить, что скі Q l + 1/2 1 для Q 2. Тогда P )(a:i) 8Q для к = 1,2,3 и Q 2. Разложим Р в ряд Тейлора и получим
Неоднородный аналог теоремы Хинчина в случае расходимости для совместных приближений
Поскольку Р - неприводимый многочлен, то R(P, Р ) ф 0 и, значит, \R(P,P )\ 1. В представлении (0.2) известны оценки степени и высоты целочисленных многочленов Qi и Q2. Следовательно, Р(х) и Р (х) не могут быть одновременно слишком малыми. Согласно (0.1), значение -Р(ж) мало, поэтому из (0.1) и (0.2) получаем оценку снизу для \Р {х)\. Если а,\ - ближайший к х корень многочлена Р, то нетрудно получить оценки \х — (і\\ 2п \P(x)\\Pf(ai)\ , \х — а\\ п\Р(х)\\Р (х)\ . (0.3)
Осталось просуммировать вторую оценку по всем многочленам высоты Н. Затем новую полученную оценку просуммировать по всем Н; получится сходящийся ряд. По лемме Бореля-Кантелли множество решений (0.1) имеет нулевую меру.
Оценка Малера неоднократно улучшалась. Вначале Коксма [107] показал, что supn 1 Wn(-X 3 для почти всех действительных чисел х, а затем Левек [108] на основе леммы Н.И. Фельдмана [42] получил неравенство sup i Wn(-X 2 для почти всех чисел. Позднее Каш и Фолькман [99] получи-ли wn(x) 2n — 2 для почти всех действительных чисел х и п 2. Уточняя рассуждения Каша и Фолькмана, Шмидт [121] доказал wn(x) 2п — 7/3 для почти всех чисел х и п 3. Позднее Фолькман [129, 130] показал, что wn{x) 4п/3 для почти всех чисел х и п 2. В [34] Спринджук получил более сильный результат, чем Фолькман, wn(x) 5п/4 — 3/8 для 2 п 7 и wn(x) 4п/3 — 1 для п 8.
Из первого неравенства (0.3) при P (o;i) c(n)H n+l и -Р(ж) H w можно получить оценку \х — а\\ c(n)H w+n l. Если зафиксировать Н, то количество многочленов с фиксированным Н не превышает {2Н+1)п. Потребуем сходимость ряда я jj-w+n-i+n, что приводит к неравенству w 2п. Для дальнейшего улучшения результата Малера Б. Фолькман использовал оценку P (o;i) с{п)Н п (0.4) и получил сходимость при w 4п/3. Если Р (о;і) с(п)Н п :і, то можно показать, что таких многочленов немного, используя результант двух неприводимых многочленов Pi и Р2, для каждого из которых выполняется неравенство, противоположное (0.4). Равенство w\{x) = 1 для почти всех действительных чисел следует из теоремы Хинчина. Равенство if2 (ж) = 2 для почти всех чисел доказал Кубилюс [31], применяя метод тригонометрических сумм. Фолькман [131], опираясь на результаты Давенпорта [92] о бинарных кубических формах, получил равенство Ws(x) = 3 для почти всех чисел. Теорема Спринджука. В 1964 году В.Г. Спринджук решил проблему Малера [36, 37, 38]. Изложим кратко суть его метода. Наряду с неравенством (0.1), он рассмотрел неравенство \Р(х)\ Я"п+1-/2. (0.5)
Интервал h(P) = {х : \х — а\\ 2п_1Р(ж)Р/(аі) 1, Р(ж) Н п е}, в котором содержатся все х с ближайшим корнем скі, находится внутри интервала І2(Р) = {х \х — а\\ 2п_1Р(ж)Р/(аі) 1, Р(ж) Н п+1 е 2}. Неравенства (0.1) и (0.5) будем рассматривать для класса многочленов, у которых старший коэффициент фиксирован, а остальные х,-, 0 j п — 1, лежат в промежутке [-Н, Н]. Если при этом интервалы /г(Р) пересекаются незначительно и ж Є [а, о], то XIpMil-MP)) 2(6 — а). Поскольку /ІІ(ІІ(Р)) Н 1 е 2Ці(І2(Р)), то /ІІ(/І(Р)) 2(6 - а)Н-1-е/2. (0.6) р
Ряд, состоящий из правых частей неравенства (0.6), сходится, что завершает доказательство. Если мера пересечения интервалов /2(-Рі) и - (Рг), Р\ ф Рч, больше половины длины /2 (Рі), то на пересечении /2 (Pi) и (Рг) для многочлена R{x) = Р2{х)—Р\{х) верно неравенство \R{x)\ 2Н п+1 е 2, degR п — 1. Тем самым, проведен индуктивный переход к многочленам степени п — 1. Для многочленов Р, degP 3, проблема Малера была уже решена.
Гипотеза Бейкера. Вскоре А. Бейкер [46] получил усиление теоремы Спринджука. Он доказал, что при монотонно убывающей функции Фз неравенство Р(ж) Фз( (Р)) (0.7) имеет для почти всех х конечное число решений, если ряд оо сходится. Бейкер также пользовался методом математической индукции, и поэтому при переходе в неравенстве (0.7) от многочленов степени к к многочленам степени к — 1 происходила потеря на логарифмический множитель, который должен был обеспечить сходимость ряда. Это приводило к избыточности условия на сходимость. В этой же работе он высказал гипотезу, согласно которой множество решений неравенства Р(ж) Н{Р) п+ Я?з(Н(Р)) (0.9) остается нулевой меры Лебега при сходимости ряда (0.8). Различие между теоремой Бейкера и гипотезой Бейкера становится хорошо заметным, если взять функцию Фз( ) = _1(log:r) 7, 7 1. Тогда в теореме Бейкера правая часть в неравенстве (0.7) будет иметь вид Н п log 7n Н, а в гипотезе Бейкера Н п log-7 Н .
Гипотеза Бейкера была решена в 1989 году В.И. Берником [11]. Им была предложена новая классификация многочленов в зависимости от взаимного расположения корней многочленов. При условии Hv \Р (х)\ С Н, 1/2 v 1, в классе целочисленных многочленов степени п и высоты Н фиксировались все коэффициенты, кроме коэффициента (1Q. На интервале длины с{п)\Р {а\)\ 1 при с{п) С\ многочлены Р, удовлетворяющие неравенству (0.9), принимают значения -Р(ж) 1/2, и поэтому интервалы длины Ci\P (ai)\ l, построенные для различных многочленов Р\ и Р2, не пересекаются. Это позволяет точно просуммировать меры множества решений (0.9) и получить сходящийся ряд. Применение леммы Бореля-Кантелли завершает доказательство. Если \Pf(x)\ HVl, v\ v, то можно применить неравенство Фз( ) С2Н 1 и рассматривать систему неравенств Р(ж) С2Н{Р) п) \Р (х)\ Нщ. (0.10)
В дальнейшем важно как мера тех ж, для которых выполняется система неравенств (0.10), зависит от изменения правой части в первом неравенстве (0.10). Если эта зависимость линейная, то правую часть в (0.10) увеличиваем и оснанавливаемся при наступлении нелинейности. При этом незначительно увеличивается и правая часть во втором неравенстве (0.10). В [11] Берником доказано, что для неприводимых многочленов Pi и Р2 при наступлении нелинейности получившаяся система неравенств невозможна. Отсюда можно посчитать число интервалов и затем умножить это число на оценку меры множества решений (0.9) для фиксированного многочлена Р. Вновь получим сходящийся ряд и лемма Бореля-Кантелли завершает доказательство.
В гипотезе Бейкера, как и в теореме Хинчина, подразумевалось, что при расходимости ряда (0.8) множество ж, для которых неравенство (0.9) имеет бесконечное множество решений, будет иметь полную меру. Это действительно так, что доказал В.В. Бересневич [49].

















