Содержание к диссертации
Введение
ГЛАВА 1. Моделирование процессов упругопластического деформирования 11
1.1. Выбор модели поведения материала 11
1.2. Случай одноосного растяжения 18
1.3. Случай одноосного симметричного циклического нагружения с постоянной амплитудой деформации 24
1.4. Модель упругопластического деформирования при непостоянных параметрах кинематического упрочнения 40
1.5. Рекомендации по уточнению моделирования процессов циклического упрочнения при нагружении с разными амплитудами деформации 45
1.6. Моделирование несимметричного циклического нагружения с постоянной амплитудой деформации 56
ГЛАВА 2. Критерии разрушения при циклическом упругопластическом деформировании 66
2.1. Определение кривой малоцикловой усталости 66
2.2 . Деформационный критерий малоцикловой прочности и его обобщение на сложное циклическое нагружение 71
2.3. Энергетический критерий малоцикловой прочности 76
2.4. Идентификация параметров моделей накопления повреждений 82
ГЛАВА 3. Верификация предложенного подхода к оценке долговечности элементов конструкции 87
3.1. Блочные циклические испытания гладких образцов 87
3.2. Моделирование процессов жесткого циклического деформирования и разрушения образцов с концентратором напряжений 97
3.3. Моделирование процессов мягкого циклического нагружения образцов с концентратором нарпяжений 101
Заключение 104
Список литературы 105
- Случай одноосного симметричного циклического нагружения с постоянной амплитудой деформации
- Рекомендации по уточнению моделирования процессов циклического упрочнения при нагружении с разными амплитудами деформации
- . Деформационный критерий малоцикловой прочности и его обобщение на сложное циклическое нагружение
- Моделирование процессов жесткого циклического деформирования и разрушения образцов с концентратором напряжений
Введение к работе
Актуальность темы
В настоящее время для расчетов прочности элементов конструкций широко применяются программные комплексы, основанные на методе конечных элементов. Они позволяют достаточно подробно учесть геометрические особенности конструкции, в том числе имеющиеся концентраторы напряжения. Благодаря этим программным комплексам достигнуты определенные успехи в прогнозировании статической прочности конструкций. Что же касается циклической прочности, то здесь точность прогнозирования существенно ниже. Она определяется рядом факторов, основными из которых являются:
– недостаточность экспериментальной информации о характеристиках циклического деформирования и разрушения конкретного материала;
– несовершенство существующих моделей циклического
деформирования материалов;
– несовершенство критериев, применяемых для оценки долговечности.
Наиболее развитой моделью механического поведения материала при
циклическом упругопластическом деформировании являются модели,
основанные на теории пластического течения при комбинированном
кинематическом и изотропном упрочнении. Начало теориям пластического
течения при комбинированном упрочнении положено А.Ю. Ишлинским,
В. Прагером и Ф.Г. Ходжем, В.В. Новожиловым и Ю.И. Кадашевичем. Их
дальнейшее развитие дано И.А. Биргером, В.С. Бондарем, Ю.Г. Коротких,
И.В Демьянушко, Ю.М. Темисом, Ж. Леметром и Ж.-Л. Шабошем,
Ж. Бакхаузом, З. Мрузом и др.
Модели с нелинейным изотропным и кинематическим упрочнениями
позволяют достаточно подробно описывать петли упругопластического
гистерезиса, в том числе их изменение в процессе циклического
деформирования. Различные варианты моделей упругопластического
деформирования материала имеются в коммерческих комплексах программ,
основанных на применении метода конечных элементов, что позволяет
оценить напряжнно-деформированное состояние конструкций,
подверженных циклическому деформированию.
Однако, реализованные в программных комплексах модели не
позволяют описывать ряд эффектов, возникающих при циклическом
упругопластическом деформировании. Процесс идентификации
механических параметров материалов для применения таких моделей не
однозначен и требует проведения достаточно большого объема
экспериментальных исследований. Кроме того, для оценки долговечности
элементов конструкции недостаточно определить связь напряжений и деформаций в процессе нагружения, для этого необходима математическая модель, позволяющая описать процесс накопления повреждений материала и оценить момент его разрушения. Таким образом, развитие моделей механического поведения, накопления повреждений при упругопластическом циклическом деформировании и разработка метода идентификации параметров материала являются актуальными задачами.
Степень разработанности темы
В работе предлагаются уточнения и метод идентификации параметров
материала для существующих вариантов теории течения и критериев
малоцикловой усталости, которые являются совершенно новыми,
оригинальными и рассматриваются впервые. Приведенные в работе экспериментальные данные, параметры механического поведения и параметры критериев усталости для сплавов ЭП666, БрХ08-Ш и 01570 в диапазоне температур от 20 С до 700 С получены впервые.
Целью диссертационной работы является развитие модели
механического поведения материалов и критериев усталости при
упругопластическом циклическом деформировании, проведение испытаний
ряда конструкционных сплавов при нормальной и повышенных
температурах, определение их механических характеристик и верификация предложенных уточнений.
Все содержащиеся в работе результаты относятся к малым деформациям при постоянных температурах начально изотропных металлов, когда нет фазовых превращений, и скоростях деформаций, когда динамическими и реологическими эффектами можно пренебречь.
Задачи, решаемые в диссертации для достижения цели:
-
выбор наиболее подходящих математической модели поведения материала и критерия разрушения;
-
разработка алгоритма идентификации специальных параметров материала;
-
разработка рекомендаций по уточнению модели поведения материала;
-
разработка рекомендаций по уточнению критериев разрушения;
-
проведение верификации предложенного подхода к оценке долговечности элементов конструкции на примере испытаний образцов сложной формы;
-
проведение экспериментов по циклическому деформированию, получение параметров модели и критериев разрушения для ряда конструкционных сплавов при нормальной и повышенных температурах.
Научная новизна:
разработаны рекомендации по уточнению модели упругопластического деформирования, с учетом процессов накопления повреждений;
разработана модель накопления повреждений на основе уточненного энергетического критерия малоцикловой усталости;
разработан расчетно-экспериментальный алгоритм идентификации параметров модели упругопластического деформирования.
Теоретическая значимость работы
Предложенные уточнения модели механического поведения материала и критериев усталости имеют теоретическое значение для развития моделей циклического упругопластического деформирования материала, основанных на теории течения при комбинированном упрочнении, применяемых при решении задач механики твердого деформируемого тела.
Практическая ценность работы:
проведены испытания по циклическому нагружению сплавов 12Х18Н10Т, ЭП666, БрХ08-Ш и 01570 в диапазоне температур от 20 С до 700 С;
получены параметры механического поведения и критериев усталости испытанных материалов;
предложенные уточнения успешно прошли верификацию на примере испытаний образцов с кольцевой выточкой при сложном и мягком нагружениях, что позволит применять их при оценке долговечности элементов конструкций.
Методология и методы диссертационного исследования
Численное моделирование процессов упругопластического деформирования материалов с использованием теории течения при комбинированном (изотропно-кинематическом) упрочнении и метода конечных элементов. Исследования проводились с использованием программного комплекса SIMULIA Abaqus (лицензия пользователя № LKO0576571). Экспериментальные исследования проведены на универсальной электромеханической испытательной машине walter+bai LFMZ-100.
Основные положения, выносимые на защиту:
-
рекомендации по развитию модели упругопластического деформирования материала с учетом процессов накопления повреждений;
-
математическая модель накопления повреждений в материале, основанная на уточненном энергетическом критерии малоцикловой усталости;
-
расчетно-экспериментальный метод идентификации параметров материала и результаты анализа их влияния на форму петли
упругопластического гистерезиса, а также её посадку при несимметричном жестком нагружении;
-
результаты испытаний по циклическому нагружению сплавов 12Х18Н10Т, ЭП666, БрХ08-Ш и 01570 в диапазоне температур от 20 С до 700 С;
-
параметры моделей упругопластического деформирования и накопления повреждений сплавов 12Х18Н10Т, ЭП666, БрХ08-Ш и 01570 в диапазоне температур от 20 С до 700 С;
-
результаты верификации предложенного подхода к оценке долговечности элементов конструкций по испытаниям образцов с концентрацией напряжений.
Достоверность обусловлена:
использованием модели поведения материала, основанной на теории течения при комбинированном изотропно-кинематическом упрочнении, и деформационного и энергетического критериев малоцикловой усталости, подтвержденными экспериментальными исследованиями;
совпадением результатов расчета и эксперимента при различных режимах нагружения образцов с концентрацией напряжений.
Апробация работы
Основные результаты исследований представлены на:
VI школе-семинаре «Современные проблемы термовязкопластичности в прикладных задачах анализа конструкций и технологий высоких параметров» (Москва, 2013);
XI международной практической конференции «Инженерные, научные и образовательные приложения на базе технологий National Instruments 2011» (Москва, 2011).
Публикации
По теме диссертации опубликовано 6 работ, в том числе 4 статьи опубликованы в изданиях, рекомендованных ВАК РФ.
Личный вклад соискателя
Соискателем предложен способ описания размера поверхности нагружения с использованием параметра поврежденности, уточненный энергетический критерий малоцикловой усталости, расчетно-экспериментальный метод идентификации параметров модели механического поведения материалов. Соискателем проведены экспериментальные исследования свойств циклического деформирования конструкционных сплавов, определены параметры модели механического поведения и критериев разрушения сплавов 12Х18Н10Т, ЭП666, БрХ08-Ш и 01570 в диапазоне температур от 20 С до 700 С.
В работах [2, 3] автору принадлежат: уточнение модели механического поведения и разработка алгоритма идентификации параметров материала. В
работах [1, 4, 6] используются результаты экспериментальных исследований, полученные автором. В работе [5] автору принадлежит алгоритм подсчета циклов нагружения при проведении испытаний на усталость при консольном изгибе.
Структура и объем диссертации
Диссертационная работа состоит из введения, трех глав, заключения, списка источников и двух приложений. Общий объем работы составляет 157 страниц, в том числе 104 страницы основного текста, включая 82 рисунка и 10 таблиц. Список использованных источников содержит 141 наименование на 11 страницах. Объем приложения составляет 42 страницы, включая 56 рисунков и 38 таблиц.
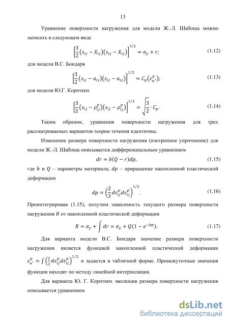
Случай одноосного симметричного циклического нагружения с постоянной амплитудой деформации
Зависимость размаха напряжения от номера полуцикла при амплитуде деформации 0,01 для сплава 12Х18Н10Т Таким образом параметры модели, полученные с помощью диаграммы растяжения, позволяют описать только первые полуциклы нагружения. Для моделирования всего процесса упругопластического деформирования необходимо применение модели с комбинированным изотропным и кинематическим упрочением, определение параметров которой следует проводить с использованием результатов экспериментов по циклическому нагружению материала.
Пусть некоторый материал подвержен циклическому нагружению с постоянным размахом пластической деформации Аєр для п 1 Тогда в соответствии с принципом суперпозиции (1.40) для любого циклического нагружения с постоянным размахом пластической деформации, в том числе и для несимметричного по деформациям, происходит стабилизация процесса кинематического упрочнения: смещение центра поверхности нагружения достигает равных значений в полуциклах с одинаковым знаком.
Тогда зависимость смещения поверхности нагружения а от накопленной пластической деформации в стабильном полуцикле Mm) Предполагается, что при испытаниях на одноосное циклическое нагружение при постоянной амплитуде деформации к некоторому полуциклу происходит стабилизация процесса кинематического упрочнения, а размер поверхности нагружения относительно предыдущего полуцикла меняется не существенно. Тогда из (1.47) п + tfn+i = К + An+i + ("1)п п - (-i)nn+i; п + 0Vi+i = Лі + Лп+1, (1.56) где (Jn - достигнутое значение напряжения в п-м полуцикле, Rn - достигнутое в п-м полуцикле значение размера поверхности нагружения. Аналогично оп + оп_г = Ап + An_t. (1.57) Тогда условие стабилизации процесса кинематического упрочнения примет вид п + п+1 — п + п-1- (1.58) Для идентификации параметров кинематического упрочнения C(m), у(тп), по результатам эксперимента на симметричное циклическое нагружение с постоянной амплитудой деформации необходима зависимость напряжения от пластической деформации в некоторых двух соседних стабильных полуциклах. Такая зависимость описывается с помощью соотношений (1.40), (1.47), (1.53) и (1.55), при этом R = const. Параметры C(m), у(тп) и R выбираются произвольно и, по методу обобщенного понижающего градиента, варьируются таким образом, чтобы средняя абсолютная ошибка аппроксимации оцененная с помощью зависимости (1.47) была минимальна. Параметр М выбирается с учетом необходимой точности аппроксимации.
Для определения зависимости размера поверхности текучести от накопленной пластической деформации (?) необходимо знать достигнутые в каждом полуцикле значения напряжения и накопленной пластической деформации, вычисляемой с помощью соотношений (1.37) и (1.48). Используя выражения (1.40), (1.50), (1.53) с определенными параметрами (), () вычисляются значения достигнутого смещения поверхности нагружения. Размер поверхности нагружения в каждом полуцикле определяется из уравнения поверхности текучести (1.47). Таким же образом из экспериментальной зависимости напряжения от пластической деформации определяется размер поверхности нагружения в нулевом полуцикле. При необходимости описания помимо процессов циклического деформирования процесс монотонного нагружения до заданного значения пластической деформации (большего, чем достигнутого в нулевом полуцикле), зависимость размера поверхности текучести определяется по результатам соответствующего эксперимента.
Сравнение экспериментальных зависимостей напряжения от деформации в первых трех, в 200-м и 201-м полуциклах нагружения, а также зависимость размаха напряжения от номера полуцикла для сплавов БрХ08-Ш, 01570, 12Х18Н10Т при циклическом изменении деформации от 0,01 до -0,01 с расчетными приведены на рисунках 1.13 - 1.21. Дана средняя абсолютная ошибка аппроксимации. Параметры модели определены описанным выше способом. Параметры кинематического упрочнения ()\ () определены из диаграммы циклического деформирования 200-го и 201-го полуциклов нагружения. При идентификации принято = 2, (2) = 0, что совпадает с вариантом модели В.С. Бондаря.
Рекомендации по уточнению моделирования процессов циклического упрочнения при нагружении с разными амплитудами деформации
При проведении экспериментов по растяжению сжатию образцов с постоянным размахом деформации в полуциклах 1, и с большим размахом в нулевом полуцикле (несимметричное нагружение) наблюдается эффект посадки петли упругопластического гистерезиса: в полуциклах растяжения и сжатия достигаются равные по абсолютному значению напряжения. При моделировании такого процесса происходит стабилизация кинематического упрочнения: смещение центра поверхности нагружения достигает равных значений в полуциклах с одинаковым знаком. Скорость стабилизации зависит от параметров (). На рисунке 1.44 приведены зависимости смещений поверхности нагружения () от пластической деформации при различных параметрах () и () (параметр = 1) . В процессе нагружения достигаемая в полуциклах пластическая деформация изменяется от 0,09 до 0,1 1. Если принять изменение размера поверхности нагружения от полуцикла к полуциклу малым, тогда зависимость центра петли гистерезиса ald для п 1 от номера полуцикла можно описать с помощью кинематического упрочнения.
Из (1.52) и (1.63) видно, что при п - оо, о 11 стремится не к 0, а некоторому значению, определенному независимым смещением поверхности нагружения при у(т) = о, которое можно получить, если выразить значение достигнутой в полуцикле пластической деформации через её амплитуду % и среднее значение 2 п Предполагая, что размах пластической деформации от полуцикла к полуциклу меняется не значительно, среднее значение напряжения для п 2, приняв у = 0 можно выразить в виде
При этом член е УтАєп при достаточно больших значениях тДт) становится не существенным уже при п = 2. Множитель е_у Ап характеризует скорость посадки, как отношение среднего значения каждого независимого смещения поверхности нагружения в п — м полуцикле, к значению в (n - 1) - м. При идентификации параметров модели, независимые микронапряжения можно разбить на три типа в зависимости от величины у(т\ Первый тип, при у(т) _ Q, определяет асимптоту, к которой стремится центр петли упругопластического гистерезиса. Второй тип, при малом значении у(т), позволяет описать процесс посадки петли упругопластического гистерезиса при этом не существенно влияя на её форму. Третий тип, при большом значении у(тп), позволяет описать форму петли упругопластического гистерезиса, не влияя на процесс посадки.
Для идентификации параметров модели с учетом эффектов посадки петли упругопластического гистерезиса по результатам испытаний на несимметричное одноосное циклическое нагружение с постоянным размахом деформации необходимо определить следующие зависимости: - зависимость среднего значения напряжения от номера полуцикла; - зависимость напряжения от пластической деформации в некоторых двух соседних стабильных полуциклах. - зависимость напряжения от пластической деформации в нулевом полуцикле нагружения; - зависимость достигнутых в полуцикле напряжений от накопленной пластической деформации.
С учетом уточнений модели: - зависимость напряжения от пластической деформации в выбранных полуциклах нагружения на протяжении всего испытания; зависимость накопленных повреждений от номера полуцикла; зависимость напряжения от накопленных повреждений в нулевом полуцикле нагружения; зависимость достигнутых в полуцикле напряжений от накопленных повреждений. Предлагается следующий процесс идентификации параметров модели: 1) Выбираются некоторые параметры С и у(тп), зная значения достигнутой пластической деформации в нулевом и первом полуциклах, с помощью соотношений (1.40), (1.45), (1.49), (1.53) вычисляется среднее значение каждого независимого смещения поверхности нагружения в А(гп) +Д(т) первом полуцикле — . 2) С помощью соотношения (1.65) описывается зависимость среднего значения напряжения от номера полуцикла, по методу обобщенного понижающего градиента подбираются такие параметры С и у , при которых средняя абсолютная ошибка аппроксимации будет минимальна. Как правило, для описания такого процесса достаточно одного независимого смещения поверхности нагружения при у ф 0. Смещение при у(тп) = 0 необходимо в случае, если описываемая зависимость при п - оо, стремится не к 0, а к некоторой константе. 3) Зависимость напряжения от пластической деформации в выбранных полуциклах нагружения описывается с помощью соотношений (1.40), (1.47), (1.55), при этом R = const. К параметрам C(m), у(тп), определенным по процессу посадки, добавляются дополнительные, выбранные произвольно. Параметр R также выбирается произвольно. По методу обобщенного понижающего градиента, вновь добавленные параметры варьируются таким образом, чтобы минимизировать среднюю абсолютную ошибку аппроксимации. Добавленные параметры у(тп) должны быть достаточно большими, чтобы процесс посадки петли по-прежнему описывался с достаточной точностью. Количество независимых смещений поверхности нагружения выбирается с учетом необходимой точности аппроксимации. 4) С помощью соотношений (1.40) и (1.45), используя определенные параметры С и у(т), рассчитывается зависимость смещения поверхности нагружения от пластической деформации. Определяется зависимость размера поверхности нагружения от накопленной пластической деформации с помощью соотношения (1.47) в нулевом полуцикле нагружения. 5) Аналогично, с помощью соотношений (1.40), (1.47), (1.50), из зависимости достигнутых значений напряжений от накопленной пластической деформации определяется функция размера поверхности нагружения.
С учетом уточнений модели пункт 3 необходимо выполнить не для одного, а для нескольких, выбранных полуциклов нагружения. Номер полуцикла нагружения необходимо связать с накопленными повреждениями, в результате чего, определяется зависимость параметров С т\ у от накопленных повреждений. Параметры C(m), у(тп), определенные при описании процесса посадки петли упругопластического гистерезиса постоянны в процессе нагружения. Зная связь номера полуцикла с накопленными повреждениями и пластической деформацией, размер поверхности нагружения представляется в виде функции накопленных повреждений.
. Деформационный критерий малоцикловой прочности и его обобщение на сложное циклическое нагружение
Следует отметить, что выражение, определяющее энергию разрушения в случае М = 1 совпадает с формулой, полученной В.С. Бондарем [12].
Форма кривой малоцикловой усталости определена параметрами кинематического упрочнения. Такая кривая не всегда совпадает с экспериментальными значениями количества циклов до разрушения в широком диапазоне.
Для того чтобы описывать кривые малоцикловой усталости произвольной формы предлагается при моделировании процесса накопления повреждений использовать соотношения аналогичные (2.16), (2.17) и (1.34), но параметры определять независимо от кинематического упрочнения. Для этого вводится безразмерный тензор псевдо микронапряжений Yi}, отвечающий за форму кривой усталости. В момент разрушения накопленные повреждения принимаются равными 1.
Для большинства материалов при описании кривой усталости в малоцикловой области параметр L можно принять равным 1. Параметр L следует принимать 1, если необходимо описать кривую малоцикловой усталости на широком диапазоне деформаций, или более сложной формы. Если необходимо описать повреждения, вызванные за счет односторонней накопленной деформацией, то при идентификации параметров L, D(0, /?(0 к экспериментальной кривой усталости необходимо добавить точку Nf = 0,5, Аєр = ?, или учитывать следующее уравнение, полученное из функции накопления повреждений в нулевом полуцикле (2.18)
На рисунке 2.6 приведены произвольные кривые малоцикловой усталости, описанные с помощью уравнения (2.31), соответствующие кривым, описываемым уравнением Мэнсона при различных параметрах К и z. Так же приведена кривая малоцикловой усталости (МЦУ) сложной формы. В таблице 2.4 приведены параметры этих кривых.
Процесс идентификации параметров моделей накопления повреждений заключается в аппроксимации экспериментальных кривых малоцикловой усталости расчетными с помощью соотношений (1.60) для деформационного, (2.27) для энергетического и (2.31) для уточненного энергетического критерия.
Как правило, для получения экспериментальной кривой малоцикловой усталости проводят испытания гладких образцов при постоянной амплитуде деформации. Образцы испытывают до разрушения при различных амплитудах деформации. В соответствии с ГОСТ 25.502 основными критериями разрушения при построении кривых усталости являются полное разрушение образца или появление в нем макротрещин заданного размера. При жестком нагружении процесс развития трещины может занимать половину всех циклов, выдержанных образцом до полного разрушения. При проведении испытаний, когда образец можно визуально осмотреть, критерием разрушения следует принимать появление трещины на поверхности образца. Если же поверхность образца не видна, например во время испытаний при повышенных температурах, когда образец находиться в печи, следует ориентироваться на изменение размаха напряжения в зависимости от номера цикла. В соответствии со стандартом ISO 12106 за критерий разрушения можно принять момент, когда размах напряжений падает на 10 % относительно касательной линии построенной из последней точки, имеющей нулевую кривизну, на графике размаха напряжения от номера цикла (рисунок 2.7).
При описании экспериментальных кривых аналитическими зависимостями важно правильно выбрать критерий, который будет характеризовать точность аппроксимации. В случае кривых малоцикловой усталости средняя абсолютная ошибка аппроксимации не является подходящим критерием, поскольку разброс экспериментальных данных с увеличением количества циклов до разрушения растет. Точки с большим числом циклов до разрушения окажут наибольшее влияние на ошибку. Обычно экспериментальный разброс при усталостных испытаниях оценивается не как разница между двумя значениями числа циклов до разрушения при одной амплитуде, а как их отношение. В таком случае удобно сравнивать расчетные и экспериментальные значения десятичного логарифма числа циклов до разрушения.
Если в экспериментальной кривой усталости число точек при различных амплитудах деформации не одинаково, то при подсчете ошибки наибольший вес будут иметь те уровни напряжений, где больше экспериментальных точек. Тогда наиболее оптимальным параметром, характеризующим точность аппроксимации кривой усталости, является ошибка, вычисленная по следующей формуле где Nf.. - экспериментальное количество циклов до разрушения; Nf.. - расчетное количество циклов до разрушения; і - номер экспериментальной точки при j — й амплитуде деформации; j - номер заданной амплитуды деформации; ж - количество экспериментальных точек при у — й амплитуде деформации; к - количество заданных амплитуд деформации.
Как отмечалось ранее, размах пластической деформации Аєр от цикла к циклу принимается постоянным и определяется в цикле соответствующем 50 % долговечности образца. При определении разрушающей работы микронапряжений для варианта модели с непостоянными параметрами кинематического упрочнения рекомендуется использовать с иу т\ определённые по петле упругопластического гистерезиса в цикле соответствующем 50 % долговечности образца.
Экспериментальные зависимости долговечности от размаха пластической деформации на середине жизни образца и соответствующие им расчетные кривые усталости приведены в приложении Б. На рисунках 2.8 - 2.10 приведены расчетные и экспериментальные кривые усталости, связывающие размах упругопластической деформации с количеством циклов до разрушения. При расчете использовались параметры моделей поведения материала и накопления повреждений, приведенные в приложениях А и Б. Так же приведена ошибка, вычисленная по формуле (2.33).
Моделирование процессов жесткого циклического деформирования и разрушения образцов с концентратором напряжений
По результатам видно, что с помощью определенных по предложенной методике параметров модели, с учетом изменения параметров кинематического и изотропного упрочнения от накопленных повреждений, можно достаточно точно оценить долговечность материала при не постоянных амплитудах пластической деформации.
Разница между экспериментальным и расчетным размахом напряжения на начальных циклах нагружения вызвана тем, что для упрощения процесса идентификации параметров модели при нахождении зависимости накопленных повреждений от номера полуцикла для базового эксперимента использовался деформационный критерий, при этом не учитывались повреждения , связанные с односторонне накопленной деформацией. Для уточнения параметров модели с целью более точного моделирования начальных циклов нагружения при идентификации параметров необходимо учитывать повреждения либо использовать другой критерий. Также можно проводить идентификацию параметров изотропного упрочнения из экспериментов по симметричному циклическому нагружению при постоянной амплитуде деформации, в которых повреждения не существенны.
Наблюдается различия между расчетной и экспериментальной скоростями упрочнения при смене амплитуд деформации. При переходе с меньшей амплитуды деформации на большую экспериментальная скорость упрочнения выше расчетной, а при смене амплитуды с большей на меньшую наоборот.
Неточность при оценке долговечности с помощью энергетического критерия связана с рядом допущений принятых при идентификации параметров расчетной кривой усталости. Помимо того, что размах пластической деформации берется постоянным и определяется из цикла соответствующего половине циклов до разрушения, свойства кинематического упрочнения так же берутся постоянными на протяжении всего эксперимента и определяются при повреждаемости материала равной 0,5.
Для оценки возможности использования предложенного подхода при расчете долговечности элементов конструкций проведено моделирование процессов циклического деформирования цилиндрических образцов с кольцевой выточкой из материала 01570. Диаметр рабочей части образца – 12 мм, глубина выточки – 1,5 мм. В процессе нагружения в каждом цикле поддерживалась постоянной амплитуда удлинения рабочей части образца на базе 15 мм.
Проведены испытания двух образцов. В первом случае испытан образец с радиусом выточки 0,5 мм; амплитуда удлинения рабочей части – 0,165 мм. Образец выдержал 5 циклов нагружения, после чего произошло разрушение. Во втором случае радиус выточки равнялся 1,5 мм. Амплитуда удлинения – 0,05 мм. Трещина на поверхности выточки наблюдалась при числе циклов равном 164. Если учитывать, что материал является циклически упрочняющимся, то за момент разрушения можно принять цикл в котором достигаемое значение нагрузки в полуцикле растяжения максимально. Таким образом, ориентировочно, образец выдержал 124 цикла нагружения перед разрушением материала.
Математическое моделирование экспериментов проведено по методу конечных элементов в программном комплексе SIMULIA Abaqus. На рисунке 3.15 приведены расчетные и экспериментальные зависимости нагрузки и удлинения рабочей части образца с выточкой радиусом 0,5 мм для шести циклов нагружения. На рисунке 3.16 приведена зависимость размаха нагрузки от номера полуцикла нагружения для образца с выточкой радиусом 1,5 мм. Посчитана средняя абсолютная ошибка аппроксимации по формуле аналогичной (1.46). На рисунках 3.17 и 3.18 приведены зависимости, описывающие накопленные на поверхности выточки повреждения материала, определенные с помощью деформационного и энергетического критерия. Рисунок 3.15 – Зависимость нагрузки от удлинения рабочей части образца с радиусом выточки 0,5 мм
В различных элементах конструкции, малоцикловое усталостное разрушение в концентраторах напряжений может возникать даже при знакопостоянном нагружении. Например в процессе циклического растяжения и разгрузки цилиндрического образца с кольцевой выточкой в области концентрации напряжения могут быть отрицательными, что приводит к образованию петель упругопластического гистерезиса и малоцикловой усталости.
Проведены испытания двух образцов с кольцевой выточкой из сплава БрХ08-Ш при циклическом изменении нагрузки от 0 до 8 кН. По результатам расчета напряженно-деформированного состояния в теле образца, основная его часть находится в упругом состоянии. Поэтому процесс пластического деформирования области, прилегающей к поверхности выточки является близким к жесткому. Диаметр рабочей части образца – 10 мм, глубина выточки – 2,5 мм, радиус выточки – 0,25 мм. Перед испытанием на поверхность выточки была нанесена спекл-структура, что позволило, используя метод корреляции цифровых изображений, оценивать значение осевой деформации в процессе нагружения. В тоже время нанесенный слой краски может препятствовать обнаружению дефектов (трещин) на поверхности образца. Трещина на поверхности концентратора у первого образца наблюдалась через 2260 циклов нагружения, у второго через 1500.
Математическое моделирование экспериментов проведено по методу конечных элементов в программном комплексе SIMULIA Abaqus. Параметры материала определены с помощью предложенной методики и приведены в приложении.
На рисунке 3.19 приведены расчетные и экспериментальные зависимости размаха осевой деформации на поверхности выточки от номера полуцикла, по которому видно, что после 1000 циклов нагружения начинается катастрофический рост размаха осевой деформации, что свидетельствует о наличии дефекта в материале. На рисунке 3.20 приведена зависимость накопленных повреждений от номера цикла определенная с помощью деформационного и энергетического критерия. Полученная расчетная зависимость удовлетворительно описывает результаты эксперимента, а с помощью выбранных критериев можно проводить оценку долговечности с достаточной точностью.


















